2016-04-10
| 新华社北京3月17日电 中华人民共和国国民经济和社会发展第十三个五年规划纲要 目录 第一篇 指导思想、主要目标和发展理念 第一章 发展环境 第二章 指导思想 第三章 主要目标 第四章 发展理念 第五章 发展主线 第二篇 实施创新驱动发展战略 第六章 强化科技创新引领作用 第七章 深入推进大众创业万众创新 第八章 构建激励创新的体制机制 第九章 实施人才优先发展战略 第十章 拓展发展动力新空间 第三篇 构建发展新体制 第十一章 坚持和完善基本经济制度 第十二章 建立现代产权制度 第十三章 健全现代市场体系 第十四章 深化行政管理体制改革 第十五章 加快财税体制改革 第十六章 加快金融体制改革 第十七章 创新和完善宏观调控 第四篇 推进农业现代化 第十八章 增强农产品安全保障能力 第十九章 构建现代农业经营体系 第二十章 提高农业技术装备和信息化水平 第二十一章 完善农业支持保护制度 第五篇 优化现代产业体系 第二十二章 实施制造强国战略 第二十三章 支持战略性新兴产业发展 第二十四章 加快推动服务业优质高效发展 第六篇 拓展网络经济空间 第二十五章 构建泛在高效的信息网络 第二十六章 发展现代互联网产业体系 第二十七章 实施国家大数据战略 第二十八章 强化信息安全保障 第七篇 构筑现代基础设施网络 第二十九章 完善现代综合交通运输体系 第三十章 建设现代能源体系 第三十一章 强化水安全保障 第八篇 推进新型城镇化 第三十二章 加快农业转移人口市民化 第三十三章 优化城镇化布局和形态 第三十四章 建设和谐宜居城市 第三十五章 健全住房供应体系 第三十六章 推动城乡协调发展 第九篇 推动区域协调发展 第三十七章 深入实施区域发展总体战略 第三十八章 推动京津冀协同发展 第三十九章 推进长江经济带发展 第四十章 扶持特殊类型地区发展 第四十一章 拓展蓝色经济空间 第十篇 加快改善生态环境 第四十二章 加快建设主体功能区 第四十三章 推进资源节约集约利用 第四十四章 加大环境综合治理力度 第四十五章 加强生态保护修复 第四十六章 积极应对全球气候变化 第四十七章 健全生态安全保障机制 第四十八章 发展绿色环保产业 第十一篇 构建全方位开放新格局 第四十九章 完善对外开放战略布局 第五十章 健全对外开放新体制 第五十一章 推进“一带一路”建设 第五十二章 积极参与全球经济治理 第五十三章 积极承担国际责任和义务 第十二篇 深化内地和港澳、大陆和台湾地区合作发展 第五十四章 支持香港澳门长期繁荣稳定发展 第五十五章 推进两岸关系和平发展和祖国统一进程 第十三篇 全力实施脱贫攻坚 第五十六章 推进精准扶贫精准脱贫 第五十七章 支持贫困地区加快发展 第五十八章 完善脱贫攻坚支撑体系 第十四篇 提升全民教育和健康水平 第五十九章 推进教育现代化 第六十章 推进健康中国建设 第十五篇 提高民生保障水平 第六十一章 增加公共服务供给 第六十二章 实施就业优先战略 第六十三章 缩小收入差距 第六十四章 改革完善社会保障制度 第六十五章 积极应对人口老龄化 第六十六章 保障妇女未成年人和残疾人基本权益 第十六篇 加强社会主义精神文明建设 第六十七章 提升国民文明素质 第六十八章 丰富文化产品和服务 第六十九章 提高文化开放水平 第十七篇 加强和创新社会治理 第七十章 完善社会治理体系 第七十一章 完善社会信用体系 第七十二章 健全公共安全体系 第七十三章 建立国家安全体系 第十八篇 加强社会主义民主法治建设 第七十四章 发展社会主义民主政治 第七十五章 全面推进法治中国建设 第七十六章 加强党风廉政建设和反腐败斗争 第十九篇 统筹经济建设和国防建设 第七十七章 全面推进国防和军队建设 第七十八章 推进军民深度融合发展 第二十篇 强化规划实施保障 第七十九章 发挥党的领导核心作用 第八十章 形成规划实施合力 中华人民共和国国民经济和社会发展第十三个五年(2016-2020年)规划纲要,根据《中共中央关于制定国民经济和社会发展第十三个五年规划的建议》编制,主要阐明国家战略意图,明确经济社会发展宏伟目标、主要任务和重大举措,是市场主体的行为导向,是政府履行职责的重要依据,是全国各族人民的共同愿景。 第一篇 指导思想、主要目标和发展理念 “十三五”时期是全面建成小康社会决胜阶段。必须认真贯彻党中央战略决策和部署,准确把握国内外发展环境和条件的深刻变化,积极适应把握引领经济发展新常态,全面推进创新发展、协调发展、绿色发展、开放发展、共享发展,确保全面建成小康社会。 第一章 发展环境 “十二五”时期是我国发展很不平凡的五年。面对错综复杂的国际环境和艰巨繁重的国内改革发展稳定任务,党中央、国务院团结带领全国各族人民顽强拼搏、开拓创新,经济社会发展取得显著成就,胜利完成“十二五”规划确定的主要目标和任务。 积极应对国际金融危机持续影响等一系列重大风险挑战,适应经济发展新常态,不断创新和完善宏观调控,推动形成经济结构优化、发展动力转换、发展方式转变加快的良好态势。经济保持持续较快发展,经济总量稳居世界第二位,人均国内生产总值增至49351元(折合7924美元)。经济结构调整取得重大进展,农业稳定增长,第三产业增加值占国内生产总值比重超过第二产业,居民消费率不断提高,城乡区域差距趋于缩小,常住人口城镇化率达到56.1%,基础设施水平全面跃升,高技术产业、战略性新兴产业加快发展,一批重大科技成果达到世界先进水平。公共服务体系基本建立、覆盖面持续扩大,教育水平明显提升,全民健康状况明显改善,新增就业持续增加,贫困人口大幅减少,人民生活水平和质量进一步提高。生态文明建设取得新进展,主体功能区制度逐步健全,主要污染物排放持续减少,节能环保水平明显提升。全面深化改革有力推进,经济体制继续完善,人民民主不断扩大,依法治国开启新征程。全方位外交取得重大进展,国际地位显著提高,对外开放不断深入,成为全球第一货物贸易大国和主要对外投资大国,人民币纳入国际货币基金组织特别提款权货币篮子。中华民族伟大复兴的中国梦和社会主义核心价值观深入人心,国家文化软实力不断增强。中国特色军事变革成就显著,强军兴军迈出新步伐。全面从严治党开创新局面,党风廉政建设成效显著。我国经济实力、科技实力、国防实力、国际影响力又上了一个大台阶。 尤为重要的是,党的十八大以来,以习近平同志为核心的党中央毫不动摇坚持和发展中国特色社会主义,勇于实践、善于创新,深化对共产党执政规律、社会主义建设规律、人类社会发展规律的认识,形成一系列治国理政新理念新思想新战略,为在新的历史条件下深化改革开放、加快推进社会主义现代化提供了科学理论指导和行动指南。 
 “十三五”时期,国内外发展环境更加错综复杂。从国际看,和平与发展的时代主题没有变,世界多极化、经济全球化、文化多样化、社会信息化深入发展。国际金融危机冲击和深层次影响在相当长时期依然存在,世界经济在深度调整中曲折复苏、增长乏力。主要经济体走势和宏观政策取向分化,金融市场动荡不稳,大宗商品价格大幅波动,全球贸易持续低迷,贸易保护主义强化,新兴经济体困难和风险明显加大。新一轮科技革命和产业变革蓄势待发,国际能源格局发生重大调整。全球治理体系深刻变革,发展中国家群体力量继续增强,国际力量对比逐步趋向平衡,国际投资贸易规则体系加快重构,多边贸易体制受到区域性高标准自由贸易体制挑战。局部地区地缘博弈更加激烈,传统安全威胁和非传统安全威胁交织,国际关系复杂程度前所未有。外部环境不稳定不确定因素明显增多,我国发展面临的风险挑战加大。 从国内看,经济长期向好的基本面没有改变,发展前景依然广阔,但提质增效、转型升级的要求更加紧迫。经济发展进入新常态,向形态更高级、分工更优化、结构更合理阶段演化的趋势更加明显。消费升级加快,市场空间广阔,物质基础雄厚,产业体系完备,资金供给充裕,人力资本丰富,创新累积效应正在显现,综合优势依然显著。新型工业化、信息化、城镇化、农业现代化深入发展,新的增长动力正在孕育形成,新的增长点、增长极、增长带不断成长壮大。全面深化改革和全面推进依法治国正释放新的动力、激发新的活力。同时,必须清醒认识到,发展方式粗放,不平衡、不协调、不可持续问题仍然突出,经济增速换挡、结构调整阵痛、动能转换困难相互交织,面临稳增长、调结构、防风险、惠民生等多重挑战。有效需求乏力和有效供给不足并存,结构性矛盾更加凸显,传统比较优势减弱,创新能力不强,经济下行压力加大,财政收支矛盾更加突出,金融风险隐患增大。农业基础依然薄弱,部分行业产能过剩严重,商品房库存过高,企业效益下滑,债务水平持续上升。城乡区域发展不平衡,空间开发粗放低效,资源约束趋紧,生态环境恶化趋势尚未得到根本扭转。基本公共服务供给仍然不足,收入差距较大,人口老龄化加快,消除贫困任务艰巨。重大安全事故频发,影响社会稳定因素增多,国民文明素质和社会文明程度有待提高,法治建设有待加强,维护社会和谐稳定难度加大。 综合判断,我国发展仍处于可以大有作为的重要战略机遇期,也面临诸多矛盾叠加、风险隐患增多的严峻挑战。必须准确把握战略机遇期内涵和条件的深刻变化,增强忧患意识、责任意识,强化底线思维,尊重规律与国情,积极适应把握引领新常态,坚持中国特色社会主义政治经济学的重要原则,坚持解放和发展社会生产力、坚持社会主义市场经济改革方向、坚持调动各方面积极性,坚定信心,迎难而上,继续集中力量办好自己的事情,着力在优化结构、增强动力、化解矛盾、补齐短板上取得突破,切实转变发展方式,提高发展质量和效益,努力跨越“中等收入陷阱”,不断开拓发展新境界。 第二章 指导思想 高举中国特色社会主义伟大旗帜,全面贯彻党的十八大和十八届三中、四中、五中全会精神,以马克思列宁主义、毛泽东思想、邓小平理论、“三个代表”重要思想、科学发展观为指导,深入贯彻习近平总书记系列重要讲话精神,坚持全面建成小康社会、全面深化改革、全面依法治国、全面从严治党的战略布局,坚持发展是第一要务,牢固树立和贯彻落实创新、协调、绿色、开放、共享的发展理念,以提高发展质量和效益为中心,以供给侧结构性改革为主线,扩大有效供给,满足有效需求,加快形成引领经济发展新常态的体制机制和发展方式,保持战略定力,坚持稳中求进,统筹推进经济建设、政治建设、文化建设、社会建设、生态文明建设和党的建设,确保如期全面建成小康社会,为实现第二个百年奋斗目标、实现中华民族伟大复兴的中国梦奠定更加坚实的基础。 必须遵循以下原则:--坚持人民主体地位。人民是推动发展的根本力量,实现好、维护好、发展好最广大人民根本利益是发展的根本目的。必须坚持以人民为中心的发展思想,把增进人民福祉、促进人的全面发展作为发展的出发点和落脚点,发展人民民主,维护社会公平正义,保障人民平等参与、平等发展权利,充分调动人民积极性、主动性、创造性。 --坚持科学发展。发展是硬道理,发展必须是科学发展。我国仍处于并将长期处于社会主义初级阶段,基本国情和社会主要矛盾没有变,这是谋划发展的基本依据。必须坚持以经济建设为中心,从实际出发,把握发展新特征,加大结构性改革力度,加快转变经济发展方式,实现更高质量、更有效率、更加公平、更可持续的发展。 --坚持深化改革。改革是发展的强大动力。必须按照完善和发展中国特色社会主义制度、推进国家治理体系和治理能力现代化的总目标,健全使市场在资源配置中起决定性作用和更好发挥政府作用的制度体系,以经济体制改革为重点,加快完善各方面体制机制,破除一切不利于科学发展的体制机制障碍,为发展提供持续动力。 --坚持依法治国。法治是发展的可靠保障。必须坚定不移走中国特色社会主义法治道路,加快建设中国特色社会主义法治体系,建设社会主义法治国家,推进科学立法、严格执法、公正司法、全民守法,加快建设法治经济和法治社会,把经济社会发展纳入法治轨道。 --坚持统筹国内国际两个大局。全方位对外开放是发展的必然要求。必须坚持打开国门搞建设,既立足国内,充分运用我国资源、市场、制度等优势,又重视国内国际经济联动效应,积极应对外部环境变化,更好利用两个市场、两种资源,推动互利共赢、共同发展。 --坚持党的领导。党的领导是中国特色社会主义制度的最大优势,是实现经济社会持续健康发展的根本政治保证。必须贯彻全面从严治党要求,不断增强党的创造力、凝聚力、战斗力,不断提高党的执政能力和执政水平,确保我国发展航船沿着正确航道破浪前进。 第三章 主要目标 按照全面建成小康社会新的目标要求,今后五年经济社会发展的主要目标是:--经济保持中高速增长。在提高发展平衡性、包容性、可持续性基础上,到2020年国内生产总值和城乡居民人均收入比2010年翻一番,主要经济指标平衡协调,发展质量和效益明显提高。产业迈向中高端水平,农业现代化进展明显,工业化和信息化融合发展水平进一步提高,先进制造业和战略性新兴产业加快发展,新产业新业态不断成长,服务业比重进一步提高。 --创新驱动发展成效显著。创新驱动发展战略深入实施,创业创新蓬勃发展,全要素生产率明显提高。科技与经济深度融合,创新要素配置更加高效,重点领域和关键环节核心技术取得重大突破,自主创新能力全面增强,迈进创新型国家和人才强国行列。 --发展协调性明显增强。消费对经济增长贡献继续加大,投资效率和企业效率明显上升。城镇化质量明显改善,户籍人口城镇化率加快提高。区域协调发展新格局基本形成,发展空间布局得到优化。对外开放深度广度不断提高,全球配置资源能力进一步增强,进出口结构不断优化,国际收支基本平衡。 --人民生活水平和质量普遍提高。就业、教育、文化体育、社保、医疗、住房等公共服务体系更加健全,基本公共服务均等化水平稳步提高。教育现代化取得重要进展,劳动年龄人口受教育年限明显增加。就业比较充分,收入差距缩小,中等收入人口比重上升。我国现行标准下农村贫困人口实现脱贫,贫困县全部摘帽,解决区域性整体贫困。 --国民素质和社会文明程度显著提高。中国梦和社会主义核心价值观更加深入人心,爱国主义、集体主义、社会主义思想广泛弘扬,向上向善、诚信互助的社会风尚更加浓厚,国民思想道德素质、科学文化素质、健康素质明显提高,全社会法治意识不断增强。公共文化服务体系基本建成,文化产业成为国民经济支柱性产业。中华文化影响持续扩大。 --生态环境质量总体改善。生产方式和生活方式绿色、低碳水平上升。能源资源开发利用效率大幅提高,能源和水资源消耗、建设用地、碳排放总量得到有效控制,主要污染物排放总量大幅减少。主体功能区布局和生态安全屏障基本形成。 --各方面制度更加成熟更加定型。国家治理体系和治理能力现代化取得重大进展,各领域基础性制度体系基本形成。人民民主更加健全,法治政府基本建成,司法公信力明显提高。人权得到切实保障,产权得到有效保护。开放型经济新体制基本形成。中国特色现代军事体系更加完善。党的建设制度化水平显著提高。 
 第四章 发展理念 实现发展目标,破解发展难题,厚植发展优势,必须牢固树立和贯彻落实创新、协调、绿色、开放、共享的新发展理念。 创新是引领发展的第一动力。必须把创新摆在国家发展全局的核心位置,不断推进理论创新、制度创新、科技创新、文化创新等各方面创新,让创新贯穿党和国家一切工作,让创新在全社会蔚然成风。 协调是持续健康发展的内在要求。必须牢牢把握中国特色社会主义事业总体布局,正确处理发展中的重大关系,重点促进城乡区域协调发展,促进经济社会协调发展,促进新型工业化、信息化、城镇化、农业现代化同步发展,在增强国家硬实力的同时注重提升国家软实力,不断增强发展整体性。 绿色是永续发展的必要条件和人民对美好生活追求的重要体现。必须坚持节约资源和保护环境的基本国策,坚持可持续发展,坚定走生产发展、生活富裕、生态良好的文明发展道路,加快建设资源节约型、环境友好型社会,形成人与自然和谐发展现代化建设新格局,推进美丽中国建设,为全球生态安全作出新贡献。 开放是国家繁荣发展的必由之路。必须顺应我国经济深度融入世界经济的趋势,奉行互利共赢的开放战略,坚持内外需协调、进出口平衡、引进来和走出去并重、引资和引技引智并举,发展更高层次的开放型经济,积极参与全球经济治理和公共产品供给,提高我国在全球经济治理中的制度性话语权,构建广泛的利益共同体。 共享是中国特色社会主义的本质要求。必须坚持发展为了人民、发展依靠人民、发展成果由人民共享,作出更有效的制度安排,使全体人民在共建共享发展中有更多获得感,增强发展动力,增进人民团结,朝着共同富裕方向稳步前进。 坚持创新发展、协调发展、绿色发展、开放发展、共享发展,是关系我国发展全局的一场深刻变革。创新、协调、绿色、开放、共享的新发展理念是具有内在联系的集合体,是“十三五”乃至更长时期我国发展思路、发展方向、发展着力点的集中体现,必须贯穿于“十三五”经济社会发展的各领域各环节。 第五章 发展主线 贯彻落实新发展理念、适应把握引领经济发展新常态,必须在适度扩大总需求的同时,着力推进供给侧结构性改革,使供给能力满足广大人民日益增长、不断升级和个性化的物质文化和生态环境需要。必须用改革的办法推进结构调整,加大重点领域关键环节市场化改革力度,调整各类扭曲的政策和制度安排,完善公平竞争、优胜劣汰的市场环境和机制,最大限度激发微观活力,优化要素配置,推动产业结构升级,扩大有效和中高端供给,增强供给结构适应性和灵活性,提高全要素生产率。必须以提高供给体系的质量和效率为目标,实施宏观政策要稳、产业政策要准、微观政策要活、改革政策要实、社会政策要托底的政策支柱,去产能、去库存、去杠杆、降成本、补短板,加快培育新的发展动能,改造提升传统比较优势,夯实实体经济根基,推动社会生产力水平整体改善。 第二篇 实施创新驱动发展战略 把发展基点放在创新上,以科技创新为核心,以人才发展为支撑,推动科技创新与大众创业万众创新有机结合,塑造更多依靠创新驱动、更多发挥先发优势的引领型发展。 第六章 强化科技创新引领作用 发挥科技创新在全面创新中的引领作用,加强基础研究,强化原始创新、集成创新和引进消化吸收再创新,着力增强自主创新能力,为经济社会发展提供持久动力。 第一节 推动战略前沿领域创新突破 坚持战略和前沿导向,集中支持事关发展全局的基础研究和共性关键技术研究,更加重视原始创新和颠覆性技术创新。聚焦目标、突出重点,加快实施已有国家重大科技专项,部署启动一批新的重大科技项目。加快突破新一代信息通信、新能源、新材料、航空航天、生物医药、智能制造等领域核心技术。加强深海、深地、深空、深蓝等领域的战略高技术部署。围绕现代农业、城镇化、环境治理、健康养老、公共服务等领域的瓶颈制约,制定系统性技术解决方案。强化宇宙演化、物质结构、生命起源、脑与认知等基础前沿科学研究。积极提出并牵头组织国际大科学计划和大科学工程,建设若干国际创新合作平台。 第二节 优化创新组织体系 明确各类创新主体功能定位,构建政产学研用一体的创新网络。强化企业创新主体地位和主导作用,鼓励企业开展基础性前沿性创新研究,深入实施创新企业百强工程,形成一批有国际竞争力的创新型领军企业,支持科技型中小企业发展。推进科教融合发展,促进高等学校、职业院校和科研院所全面参与国家创新体系建设,支持一批高水平大学和科研院所组建跨学科、综合交叉的科研团队。在重大关键项目上发挥市场经济条件下新型举国体制优势。实施国家技术创新工程,构建产业技术创新联盟,发展市场导向的新型研发机构,推动跨领域跨行业协同创新。 第三节 提升创新基础能力 瞄准国际科技前沿,以国家目标和战略需求为导向,布局一批高水平国家实验室。加快能源、生命、地球系统与环境、材料、粒子物理和核物理、空间和天文、工程技术等科学领域和部分多学科交叉领域国家重大科技基础设施建设,依托现有先进设施组建综合性国家科学中心。依托企业、高校、科研院所建设一批国家技术创新中心,支持企业技术中心建设。推动高校、科研院所开放科研基础设施和创新资源。 第四节 打造区域创新高地 引导创新要素聚集流动,构建跨区域创新网络。充分发挥高校和科研院所密集的中心城市、国家自主创新示范区、国家高新技术产业开发区作用,形成一批带动力强的创新型省份、城市和区域创新中心。系统推进全面创新改革试验。支持北京、上海建设具有全球影响力的科技创新中心。 
 第七章 深入推进大众创业万众创新 把大众创业万众创新融入发展各领域各环节,鼓励各类主体开发新技术、新产品、新业态、新模式,打造发展新引擎。 第一节 建设创业创新公共服务平台 实施“双创”行动计划,鼓励发展面向大众、服务中小微企业的低成本、便利化、开放式服务平台,打造一批“双创”示范基地和城市。加强信息资源整合,向企业开放专利信息资源和科研基地。鼓励大型企业建立技术转移和服务平台,向创业者提供技术支撑服务。完善创业培育服务,打造创业服务与创业投资结合、线上与线下结合的开放式服务载体。更好发挥政府创业投资引导基金作用。 第二节 全面推进众创众包众扶众筹 依托互联网拓宽市场资源、社会需求与创业创新对接通道。推进专业空间、网络平台和企业内部众创,加强创新资源共享。推广研发创意、制造运维、知识内容和生活服务众包,推动大众参与线上生产流通分工。发展公众众扶、分享众扶和互助众扶。完善监管制度,规范发展实物众筹、股权众筹和网络借贷。 第八章 构建激励创新的体制机制 破除束缚创新和成果转化的制度障碍,优化创新政策供给,形成创新活力竞相迸发、创新成果高效转化、创新价值充分体现的体制机制。 第一节 深化科技管理体制改革 尊重科学研究规律,推动政府职能从研发管理向创新服务转变。改革科研经费管理制度,深化中央财政科技计划管理改革,完善计划项目生成机制和实施机制。建立统一的科技管理平台,健全科技报告、创新调查、资源开放共享机制。完善国家科技决策咨询制度,增强企业家在国家创新决策体系中的话语权。市场导向的科技项目主要由企业牵头。扩大高校和科研院所自主权,实行中长期目标导向的考核评价机制,更加注重研究质量、原创价值和实际贡献。赋予创新领军人才更大人财物支配权、技术路线决策权。支持自主探索,包容非共识创新。深化知识产权领域改革,强化知识产权司法保护。 第二节 完善科技成果转化和收益分配机制 实施科技成果转化行动,全面下放创新成果处置权、使用权和收益权,提高科研人员成果转化收益分享比例,支持科研人员兼职和离岗转化科技成果。建立从实验研究、中试到生产的全过程科技创新融资模式,促进科技成果资本化产业化。实行以增加知识价值为导向的分配政策,加强对创新人才的股权、期权、分红激励。 第三节 构建普惠性创新支持政策体系 营造激励创新的市场竞争环境,清理妨碍创新的制度规定和行业标准,加快创新薄弱环节和领域立法,强化产业技术政策和标准的执行监管。增加财政科技投入,重点支持基础前沿、社会公益和共性关键技术研究。落实企业研发费用加计扣除和扩大固定资产加速折旧实施范围政策,强化对创新产品的首购、订购支持,激励企业增加研发投入。强化金融支持,大力发展风险投资。更好发挥企业家作用,包容创新对传统利益格局的挑战,依法保护企业家财产权和创新收益。 第九章 实施人才优先发展战略 把人才作为支撑发展的第一资源,加快推进人才发展体制和政策创新,构建有国际竞争力的人才制度优势,提高人才质量,优化人才结构,加快建设人才强国。 第一节 建设规模宏大的人才队伍 推动人才结构战略性调整,突出“高精尖缺”导向,实施重大人才工程,着力发现、培养、集聚战略科学家、科技领军人才、社科人才、企业家人才和高技能人才队伍。培养一批讲政治、懂专业、善管理、有国际视野的党政人才。善于发现、重点支持、放手使用青年优秀人才。改革院校创新型人才培养模式,引导推动人才培养链与产业链、创新链有机衔接。 第二节 促进人才优化配置 建立健全人才流动机制,提高社会横向和纵向流动性,促进人才在不同性质单位和不同地域间有序自由流动。完善工资、医疗待遇、职称评定、养老保障等激励政策,激励人才向基层一线、中西部、艰苦边远地区流动。开展东部沿海地区与中西部地区、东北等老工业基地人才交流和对口支援,继续实施东部城市对口支持西部地区人才培训工程。 第三节 营造良好的人才发展环境 完善人才评价激励机制和服务保障体系,营造有利于人人皆可成才和青年人才脱颖而出的社会环境。发挥政府投入引导作用,鼓励人才资源开发和人才引进。完善业绩和贡献导向的人才评价标准。保障人才以知识、技能、管理等创新要素参与利益分配,以市场价值回报人才价值,强化对人才的物质和精神激励,鼓励人才弘扬奉献精神。营造崇尚专业的社会氛围,大力弘扬新时期工匠精神。实施更积极、更开放、更有效的人才引进政策,完善外国人永久居留制度,放宽技术技能型人才取得永久居留权的条件。加快完善高效便捷的海外人才来华工作、出入境、居留管理服务。扩大来华留学规模,优化留学生结构,完善培养支持机制。培养推荐优秀人才到国际组织任职,完善配套政策,畅通回国任职通道。 
 第十章 拓展发展动力新空间 坚持需求引领、供给创新,提高供给质量和效率,激活和释放有效需求,形成消费与投资良性互动、需求升级与供给升级协调共进的高效循环,增强发展新动能。 第一节 促进消费升级 适应消费加快升级,以消费环境改善释放消费潜力,以供给改善和创新更好满足、创造消费需求,不断增强消费拉动经济的基础作用。增强消费能力,改善大众消费预期,挖掘农村消费潜力,着力扩大居民消费。以扩大服务消费为重点带动消费结构升级,支持信息、绿色、时尚、品质等新型消费,稳步促进住房、汽车和健康养老等大宗消费。推动线上线下融合等消费新模式发展。实施消费品质量提升工程,强化消费者权益保护,充分发挥消费者协会作用,营造放心便利的消费环境。积极引导海外消费回流。以重要旅游目的地城市为依托,优化免税店布局,培育发展国际消费中心。 第二节 扩大有效投资 围绕有效需求扩大有效投资,优化供给结构,提高投资效率,发挥投资对稳增长、调结构的关键作用。更好发挥社会投资主力军作用,营造宽松公平的投资经营环境,鼓励民间资本和企业投资,激发民间资本活力和潜能。充分发挥政府投资的杠杆撬动作用,加大对公共产品和公共服务的投资力度,加大人力资本投资,增加有利于供给结构升级、弥补小康短板、城乡区域协调、增强发展后劲的投资,启动实施一批全局性、战略性、基础性重大投资工程。 第三节 培育出口新优势 适应国际市场需求变化,加快转变外贸发展方式,优化贸易结构,发挥出口对增长的促进作用。加快培育以技术、标准、品牌、质量、服务为核心的对外经济新优势,推动高端装备出口,提高出口产品科技含量和附加值。扩大服务出口,健全售后保养维修等服务体系,促进在岸、离岸服务外包协调发展。加大对中小微企业出口支持力度。 第三篇 构建发展新体制 发挥经济体制改革牵引作用,正确处理政府和市场关系,在重点领域和关键环节改革上取得突破性进展,形成有利于引领经济发展新常态的体制机制。 第十一章 坚持和完善基本经济制度 坚持公有制为主体、多种所有制经济共同发展。毫不动摇巩固和发展公有制经济,毫不动摇鼓励、支持、引导非公有制经济发展。依法监管各种所有制经济。 第一节 大力推进国有企业改革 坚定不移把国有企业做强做优做大,培育一批具有自主创新能力和国际竞争力的国有骨干企业,增强国有经济活力、控制力、影响力、抗风险能力,更好服务于国家战略目标。商业类国有企业以增强国有经济活力、放大国有资本功能、实现国有资产保值增值为主要目标,依法独立自主开展生产经营活动,实现优胜劣汰、有序进退。公益类国有企业以保障民生、服务社会、提供公共产品和服务为主要目标,引入市场机制,加强成本控制、产品服务质量、运营效率和保障能力考核。加快国有企业公司制股份制改革,完善现代企业制度、公司法人治理结构。建立国有企业职业经理人制度,完善差异化薪酬制度和创新激励。加快剥离企业办社会职能和解决历史遗留问题。着力推进农垦改革发展。 第二节 完善各类国有资产管理体制 以管资本为主加强国有资产监管,提高资本回报,防止国有资产流失。改组组建国有资本投资、运营公司,提高国有资本配置和运行效率,形成国有资本流动重组、布局调整的有效平台。健全国有资本合理流动机制,推进国有资本布局战略性调整,引导国有资本更多投向关系国家安全、国民经济命脉的重要行业和关键领域。建立国有资产出资人监管权力清单和责任清单,稳步推进经营性国有资产集中统一监管,建立覆盖全部国有企业、分级管理的国有资本经营预算管理制度。对国有企业国有资本和企业领导人员履行经济责任情况实行审计全覆盖。 第三节 积极稳妥发展混合所有制经济 支持国有资本、集体资本、非公有资本等交叉持股、相互融合。推进公有制经济之间股权多元化改革。稳妥推动国有企业发展混合所有制经济,开展混合所有制改革试点示范。引入非国有资本参与国有企业改革,鼓励发展非公有资本控股的混合所有制企业。鼓励国有资本以多种方式入股非国有企业。 第四节 支持非公有制经济发展 坚持权利平等、机会平等、规则平等,更好激发非公有制经济活力和创造力。废除对非公有制经济各种形式的不合理规定,消除各种隐性壁垒,保证依法平等使用生产要素、公平参与市场竞争、同等受到法律保护、共同履行社会责任。鼓励民营企业依法进入更多领域。 第十二章 建立现代产权制度 健全归属清晰、权责明确、保护严格、流转顺畅的现代产权制度。推进产权保护法治化,依法保护各种所有制经济权益。依法合规界定企业财产权归属,保障国有资本收益权和企业自主经营权,健全规则、过程、结果公开的国有资产产权交易制度。完善农村集体产权权能,全面完成农村承包经营地、宅基地、农房、集体建设用地确权登记颁证。完善集体经济组织成员认定办法和集体经济资产所有权实现形式,将经营性资产折股量化到本集体经济组织成员。规范农村产权流转交易,完善农村集体资产处置决策程序。全面落实不动产统一登记制度。加快构建自然资源资产产权制度,确定产权主体,创新产权实现形式。保护自然资源资产所有者权益,公平分享自然资源资产收益。深化矿业权制度改革。建立健全生态环境性权益交易制度和平台。实施严格的知识产权保护制度,完善有利于激励创新的知识产权归属制度,建设知识产权运营交易和服务平台,建设知识产权强国。 第十三章 健全现代市场体系 加快形成统一开放、竞争有序的市场体系,建立公平竞争保障机制,打破地域分割和行业垄断,着力清除市场壁垒,促进商品和要素自由有序流动、平等交换。 第一节 健全要素市场体系 加快建立城乡统一的建设用地市场,在符合规划、用途管制和依法取得前提下,推进农村集体经营性建设用地与国有建设用地同等入市、同权同价。健全集体土地征收制度,缩小征地范围,规范征收程序,完善被征地农民权益保障机制。开展宅基地融资抵押、适度流转、自愿有偿退出试点。完善工业用地市场化配置制度。统筹人力资源市场,实行平等就业制度。加强各类技术交易平台建设,健全技术市场交易规则,鼓励技术中介服务机构发展。 第二节 推进价格形成机制改革 减少政府对价格形成的干预,全面放开竞争性领域商品和服务价格,放开电力、石油、天然气、交通运输、电信等领域竞争性环节价格。理顺医疗服务价格。完善水价形成机制。完善居民阶梯电价,全面推行居民阶梯水价、气价。健全物价补贴联动机制。建立健全公用事业和公益性服务政府投入与价格调整相协调机制。规范定价程序,加强成本监审,推进成本公开。 第三节 维护公平竞争 清理废除妨碍统一市场和公平竞争的各种规定和做法。健全竞争政策,完善市场竞争规则,实施公平竞争审查制度。放宽市场准入,健全市场退出机制。健全统一规范、权责明确、公正高效、法治保障的市场监管和反垄断执法体系。严格产品质量、安全生产、能源消耗、环境损害的强制性标准,建立健全市场主体行为规则和监管办法。健全社会化监管机制,畅通投诉举报渠道。强化互联网交易监管。严厉打击制假售假行为。 第十四章 深化行政管理体制改革 加快政府职能转变,持续推进简政放权、放管结合、优化服务,提高行政效能,激发市场活力和社会创造力。 第一节 深入推进简政放权 建立健全权力清单、责任清单、负面清单管理模式,划定政府与市场、社会的权责边界。深化行政审批制度改革,最大限度减少政府对企业经营的干预,最大限度缩减政府审批范围。增强简政放权的针对性、协同性。深化商事制度改革,提供便捷便利服务。深化承担行政职能事业单位改革,大力推进政事分开。 第二节 提高政府监管效能 转变监管理念,加强事中事后监管。制定科学有效的市场监管规则、流程和标准,健全监管责任制,推进监管现代化。创新监管机制和监管方式,推进综合执法和大数据监管,运用市场、信用、法治等手段协同监管。全面实行随机抽取检查对象、随机抽取执法人员、检查结果公开。强化社会监督。 第三节 优化政府服务 创新政府服务方式,提供公开透明、高效便捷、公平可及的政务服务和公共服务。加快推进行政审批标准化建设,优化直接面向企业和群众服务项目的办事流程和服务标准。加强部门间业务协同。推广“互联网+政务服务”,全面推进政务公开。 第十五章 加快财税体制改革 围绕解决中央地方事权和支出责任划分、完善地方税体系、增强地方发展能力、减轻企业负担等关键性问题,深化财税体制改革,建立健全现代财税制度。 第一节 确立合理有序的财力格局 建立事权和支出责任相适应的制度,适度加强中央事权和支出责任。结合税制改革,考虑税种属性,进一步理顺中央和地方收入划分,完善增值税划分办法。完善中央对地方转移支付制度,规范一般性转移支付制度,完善资金分配办法,提高财政转移支付透明度。健全省以下财力分配机制。 第二节 建立全面规范公开透明的预算制度 建立健全预算编制、执行、监督相互制约、相互协调机制。完善政府预算体系,加大政府性基金预算、国有资本经营预算与一般公共预算的统筹力度,完善社会保险基金预算编制制度。实施跨年度预算平衡机制和中期财政规划管理,加强与经济社会发展规划计划的衔接。全面推进预算绩效管理。建立政府资产报告制度,深化政府债务管理制度改革,建立规范的政府债务管理及风险预警机制。建立权责发生制政府综合财务报告制度和财政库底目标余额管理制度。扩大预算公开范围,细化公开内容。 第三节 改革和完善税费制度 按照优化税制结构、稳定宏观税负、推进依法治税的要求全面落实税收法定原则,建立税种科学、结构优化、法律健全、规范公平、征管高效的现代税收制度,逐步提高直接税比重。全面完成营业税改增值税改革,建立规范的消费型增值税制度。完善消费税制度。实施资源税从价计征改革,逐步扩大征税范围。清理规范相关行政事业性收费和政府性基金。开征环境保护税。完善地方税体系,推进房地产税立法。完善关税制度。加快推进非税收入管理改革,建立科学规范、依法有据、公开透明的非税收入管理制度。深化国税、地税征管体制改革,完善税收征管方式,提高税收征管效能。推行电子发票。 第四节 完善财政可持续发展机制 优化财政支出结构,修正不可持续的支出政策,调整无效和低效支出,腾退重复和错位支出。建立库款管理与转移支付资金调度挂钩机制。创新财政支出方式,引导社会资本参与公共产品提供,使财政支出保持在合理水平,将财政赤字和政府债务控制在可承受范围内,确保财政的可持续性。 第十六章 加快金融体制改革 完善金融机构和市场体系,促进资本市场健康发展,健全货币政策机制,深化金融监管体制改革,健全现代金融体系,提高金融服务实体经济效率和支持经济转型的能力,有效防范和化解金融风险。 第一节 丰富金融机构体系 健全商业性金融、开发性金融、政策性金融、合作性金融分工合理、相互补充的金融机构体系。构建多层次、广覆盖、有差异的银行机构体系,扩大民间资本进入银行业,发展普惠金融和多业态中小微金融组织。规范发展互联网金融。稳妥推进金融机构开展综合经营。推动民间融资阳光化,规范小额贷款、融资担保机构等发展。提高金融机构管理水平和服务质量。 第二节 健全金融市场体系 积极培育公开透明、健康发展的资本市场,提高直接融资比重,降低杠杆率。创造条件实施股票发行注册制,发展多层次股权融资市场,深化创业板、新三板改革,规范发展区域性股权市场,建立健全转板机制和退出机制。完善债券发行注册制和债券市场基础设施,加快债券市场互联互通。开发符合创新需求的金融服务,稳妥推进债券产品创新,推进高收益债券及股债相结合的融资方式,大力发展融资租赁服务。健全利率、汇率市场决定机制,更好发挥国债收益率曲线定价基准作用。推动同业拆借、回购、票据、外汇、黄金等市场发展。积极稳妥推进期货等衍生品市场创新。加快发展保险再保险市场,探索建立保险资产交易机制。建立安全高效的金融基础设施,实施国家金库工程。 第三节 改革金融监管框架 加强金融宏观审慎管理制度建设,加强统筹协调,改革并完善适应现代金融市场发展的金融监管框架,明确监管职责和风险防范处置责任,构建货币政策与审慎管理相协调的金融管理体制。统筹监管系统重要性金融机构、金融控股公司和重要金融基础设施,统筹金融业综合统计,强化综合监管和功能监管。完善中央与地方金融管理体制。健全符合我国国情和国际标准的监管规则,建立针对各类投融资行为的功能监管和切实保护金融消费者合法权益的行为监管框架,实现金融风险监管全覆盖。完善国有金融资本管理制度。加强外汇储备经营管理,优化外汇储备运用。有效运用和发展金融风险管理工具,健全监测预警、压力测试、评估处置和市场稳定机制,防止发生系统性、区域性金融风险。 
 第十七章 创新和完善宏观调控 健全宏观调控体系,创新宏观调控方式,增强宏观政策协同性,更加注重扩大就业、稳定物价、调整结构、提高效益、防控风险、保护环境,更加注重引导市场行为和社会预期,为结构性改革营造稳定的宏观经济环境。 第一节 强化规划战略导向作用 依据国家中长期发展规划目标和总供求格局实施宏观调控。发挥国家发展战略和规划的引导约束作用,各类宏观调控政策要服从服务于发展全局需要。完善以财政政策、货币政策为主,产业政策、区域政策、投资政策、消费政策、价格政策协调配合的政策体系,增强财政货币政策协调性。 第二节 改进调控方式和丰富政策工具 坚持总量平衡、优化结构,把保持经济运行在合理区间、提高质量效益作为宏观调控的基本要求和政策取向,在区间调控的基础上加强定向调控、相机调控,采取精准调控措施,适时预调微调。稳定政策基调,改善与市场的沟通,增强可预期性和透明度。更好发挥财政政策对定向调控的支持作用。完善货币政策操作目标、调控框架和传导机制,构建目标利率和利率走廊机制,推动货币政策由数量型为主向价格型为主转变。 第三节 完善政策制定和决策机制 加强经济监测预测预警,提高国际国内形势分析研判水平。强化重大问题研究和政策储备,完善政策分析评估及调整机制。建立健全重大调控政策统筹协调机制,有效形成调控合力。建立现代统计调查体系,推进统计调查制度、机制、方法创新,注重运用互联网、统计云、大数据技术,提高经济运行信息及时性、全面性和准确性。加快推进宏观调控立法工作。 第四节 深化投融资体制改革 建立企业投资项目管理权力清单、责任清单制度,更好落实企业投资自主权。进一步精简投资审批,减少、整合和规范报建审批事项,完善在线审批监管平台,建立企业投资项目并联核准制度。进一步放宽基础设施、公用事业等领域的市场准入限制,采取特许经营、政府购买服务等政府和社会合作模式,鼓励社会资本参与投资建设运营。完善财政资金投资模式,更好发挥产业投资引导基金撬动作用。 第四篇 推进农业现代化 农业是全面建成小康社会和实现现代化的基础,必须加快转变农业发展方式,着力构建现代农业产业体系、生产体系、经营体系,提高农业质量效益和竞争力,走产出高效、产品安全、资源节约、环境友好的农业现代化道路。 第十八章 增强农产品安全保障能力 确保谷物基本自给、口粮绝对安全,调整优化农业结构,提高农产品综合生产能力和质量安全水平,形成结构更加合理、保障更加有力的农产品有效供给。 第一节 提高粮食生产能力保障水平 坚持最严格的耕地保护制度,全面划定永久基本农田。实施藏粮于地、藏粮于技战略,以粮食等大宗农产品主产区为重点,大规模推进农田水利、土地整治、中低产田改造和高标准农田建设。完善耕地占补平衡制度,研究探索重大建设项目国家统筹补充耕地办法,全面推进建设占用耕地耕作层剥离再利用。建立粮食生产功能区和重要农产品生产保护区,确保稻谷、小麦等口粮种植面积基本稳定。健全粮食主产区利益补偿机制。深入推进粮食绿色高产高效创建。 第二节 加快推进农业结构调整 推动粮经饲统筹、农林牧渔结合、种养加一体发展。积极引导调整农业种植结构,支持优势产区加强棉花、油料、糖料、大豆、林果等生产基地建设。统筹考虑种养规模和资源环境承载力,推广粮改饲和种养结合模式,发展农区畜牧业。分区域推进现代草业和草食畜牧业发展。提高畜禽、水产标准化规模化养殖水平。促进奶业优质安全发展。实施园艺产品提质增效工程。发展特色经济林和林下经济。优化特色农产品生产布局。加快现代农业示范区建设。 第三节 推进农村一二三产业融合发展 推进农业产业链和价值链建设,建立多形式利益联结机制,培育融合主体、创新融合方式,拓宽农民增收渠道,更多分享增值收益。积极发展农产品加工业和农业生产性服务业。拓展农业多种功能,推进农业与旅游休闲、教育文化、健康养生等深度融合,发展观光农业、体验农业、创意农业等新业态。加快发展都市现代农业。激活农村要素资源,增加农民财产性收入。 第四节 确保农产品质量安全 加快完善农业标准,全面推行农业标准化生产。加强农产品质量安全和农业投入品监管,强化产地安全管理,实行产地准出和市场准入制度,建立全程可追溯、互联共享的农产品质量安全信息平台,健全从农田到餐桌的农产品质量安全全过程监管体系。强化农药和兽药残留超标治理。严格食用农产品添加剂控制标准。开展国家农产品质量安全县创建行动。加强动植物疫病防控能力建设,强化进口农产品质量安全监管。创建优质农产品品牌,支持品牌化营销。 第五节 促进农业可持续发展 大力发展生态友好型农业。实施化肥农药使用量零增长行动,全面推广测土配方施肥、农药精准高效施用。实施种养结合循环农业示范工程,推动种养业废弃物资源化利用、无害化处理。开展农业面源污染综合防治。开展耕地质量保护与提升行动,推进农产品主产区深耕深松整地,加强东北黑土地保护。重点在地下水漏斗区、重金属污染区、生态严重退化地区,探索实行耕地轮作休耕制度试点。在重点灌区全面开展规模化高效节水灌溉行动。推广旱作农业。在南疆叶尔羌河、和田河等流域,以及甘肃河西走廊、吉林白城等严重缺水区域,实施专项节水行动计划。加强气象为农服务体系建设。创建农业可持续发展试验示范区。 第六节 开展农业国际合作 健全农产品贸易调控机制,优化进口来源地布局,在确保供给安全条件下,扩大优势农产品出口,适度增加国内紧缺农产品进口。积极开展境外农业合作开发,建立规模化海外生产加工储运基地,培育有国际竞争力的农业跨国公司。拓展农业国际合作领域,支持开展多双边农业技术合作。 第十九章 构建现代农业经营体系 以发展多种形式适度规模经营为引领,创新农业经营组织方式,构建以农户家庭经营为基础、合作与联合为纽带、社会化服务为支撑的现代农业经营体系,提高农业综合效益。 第一节 发展适度规模经营 稳定农村土地承包关系,完善土地所有权、承包权、经营权分置办法,依法推进土地经营权有序流转,通过代耕代种、联耕联种、土地托管、股份合作等方式,推动实现多种形式的农业适度规模经营。 第二节 培育新型农业经营主体 健全有利于新型农业经营主体成长的政策体系,扶持发展种养大户和家庭农场,引导和促进农民合作社规范发展,培育壮大农业产业化龙头企业,大力培养新型职业农民,打造高素质现代农业生产经营者队伍。鼓励和支持工商资本投资现代农业,促进农商联盟等新型经营模式发展。 第三节 健全农业社会化服务体系 实施农业社会化服务支撑工程,培育壮大经营性服务组织。支持科研机构、行业协会、龙头企业和具有资质的经营性服务组织从事农业公益性服务,支持多种类型的新型农业服务主体开展专业化、规模化服务。推进农业生产全程社会化服务创新试点,积极推广合作式、托管式、订单式等服务形式。加强农产品流通设施和市场建设,完善农村配送和综合服务网络,鼓励发展农村电商,实施特色农产品产区预冷工程和“快递下乡”工程。深化供销合作社综合改革。创新农业社会化服务机制。 第二十章 提高农业技术装备和信息化水平 健全现代农业科技创新推广体系,加快推进农业机械化,加强农业与信息技术融合,发展智慧农业,提高农业生产力水平。 第一节 提升农业技术装备水平 加强农业科技自主创新,加快生物育种、农机装备、绿色增产等技术攻关,推广高产优质适宜机械化品种和区域性标准化高产高效栽培模式,改善农业重点实验室创新条件。发展现代种业,开展良种重大科技攻关,实施新一轮品种更新换代行动计划,建设国家级育制种基地,培育壮大育繁推一体化的种业龙头企业。推进主要作物生产全程机械化,促进农机农艺融合。健全和激活基层农业技术推广网络。 第二节 推进农业信息化建设 推动信息技术与农业生产管理、经营管理、市场流通、资源环境等融合。实施农业物联网区域试验工程,推进农业物联网应用,提高农业智能化和精准化水平。推进农业大数据应用,增强农业综合信息服务能力。鼓励互联网企业建立产销衔接的农业服务平台,加快发展涉农电子商务。 第二十一章 完善农业支持保护制度 以保障主要农产品供给、促进农民增收、实现农业可持续发展为重点,完善强农惠农富农政策,提高农业支持保护效能。 第一节 持续增加农业投入 建立农业农村投入稳定增长机制。优化财政支农支出结构,创新涉农资金投入方式和运行机制,推进整合统筹,提高农业补贴政策效能。逐步扩大“绿箱”补贴规模和范围,调整改进“黄箱”政策。将农业“三项补贴”合并为农业支持保护补贴,完善农机具购置补贴政策,向种粮农民、新型经营主体、主产区倾斜。建立耕地保护补偿制度。 第二节 完善农产品价格和收储制度 坚持市场化改革取向和保护农民利益并重,完善农产品市场调控制度和市场体系。继续实施并完善稻谷、小麦最低收购价政策。深化棉花、大豆目标价格改革。探索开展农产品目标价格保险试点。积极稳妥推进玉米价格形成机制和收储制度改革,建立玉米生产者补贴制度。实施粮食收储供应安全保障工程,科学确定粮食等重要农产品储备规模,改革完善粮食储备管理体制和吞吐调节机制,引导流通、加工企业等多元化市场主体参与农产品收储。推进智慧粮库建设和节粮减损。 第三节 创新农村金融服务 发挥各类金融机构支农作用,发展农村普惠金融。完善开发性金融、政策性金融支持农业发展和农村基础设施建设的制度。推进农村信用社改革,增强省级联社服务功能。积极发展村镇银行等多形式农村金融机构。稳妥开展农民合作社内部资金互助试点。建立健全农业政策性信贷担保体系。完善农业保险制度,稳步扩大“保险+期货”试点,扩大保险覆盖面,提高保障水平,完善农业保险大灾风险分散机制。 
 第五篇 优化现代产业体系 围绕结构深度调整、振兴实体经济,推进供给侧结构性改革,培育壮大新兴产业,改造提升传统产业,加快构建创新能力强、品质服务优、协作紧密、环境友好的现代产业新体系。 第二十二章 实施制造强国战略 深入实施《中国制造2025》,以提高制造业创新能力和基础能力为重点,推进信息技术与制造技术深度融合,促进制造业朝高端、智能、绿色、服务方向发展,培育制造业竞争新优势。 第一节 全面提升工业基础能力 实施工业强基工程,重点突破关键基础材料、核心基础零部件(元器件)、先进基础工艺、产业技术基础等“四基”瓶颈。引导整机企业与“四基”企业、高校、科研院所产需对接。支持全产业链协同创新和联合攻关,系统解决“四基”工程化和产业化关键问题。强化基础领域标准、计量、认证认可、检验检测体系建设。实施制造业创新中心建设工程,支持工业设计中心建设。设立国家工业设计研究院。 第二节 加快发展新型制造业 实施高端装备创新发展工程,明显提升自主设计水平和系统集成能力。实施智能制造工程,加快发展智能制造关键技术装备,强化智能制造标准、工业电子设备、核心支撑软件等基础。加强工业互联网设施建设、技术验证和示范推广,推动“中国制造+互联网”取得实质性突破。培育推广新型智能制造模式,推动生产方式向柔性、智能、精细化转变。鼓励建立智能制造产业联盟。实施绿色制造工程,推进产品全生命周期绿色管理,构建绿色制造体系。推动制造业由生产型向生产服务型转变,引导制造企业延伸服务链条、促进服务增值。推进制造业集聚区改造提升,建设一批新型工业化产业示范基地,培育若干先进制造业中心。 第三节 推动传统产业改造升级 实施制造业重大技术改造升级工程,完善政策体系,支持企业瞄准国际同行业标杆全面提高产品技术、工艺装备、能效环保等水平,实现重点领域向中高端的群体性突破。开展改善消费品供给专项行动。鼓励企业并购,形成以大企业集团为核心,集中度高、分工细化、协作高效的产业组织形态。支持专业化中小企业发展。 第四节 加强质量品牌建设 实施质量强国战略,全面强化企业质量管理,开展质量品牌提升行动,解决一批影响产品质量提升的关键共性技术问题,加强商标品牌法律保护,打造一批有竞争力的知名品牌。建立企业产品和服务标准自我声明公开和监督制度,支持企业提高质量在线检测控制和产品全生命周期质量追溯能力。完善质量监管体系,加强国家级检测与评定中心、检验检测认证公共服务平台建设。建立商品质量惩罚性赔偿制度。 第五节 积极稳妥化解产能过剩 综合运用市场机制、经济手段、法治办法和必要的行政手段,加大政策引导力度,实现市场出清。建立以工艺、技术、能耗、环保、质量、安全等为约束条件的推进机制,强化行业规范和准入管理,坚决淘汰落后产能。设立工业企业结构调整专项奖补资金,通过兼并重组、债务重组、破产清算、盘活资产,加快钢铁、煤炭等行业过剩产能退出,分类有序、积极稳妥处置退出企业,妥善做好人员安置等工作。 第六节 降低实体经济企业成本 开展降低实体经济企业成本行动。进一步简政放权,精简规范行政审批前置中介服务,清理规范中介服务收费,降低制度性交易成本。合理确定最低工资标准,精简归并“五险一金”,适当降低缴费比例,降低企业人工成本。降低增值税税负和流转税比重,清理规范涉企基金,清理不合理涉企收费,降低企业税费负担。保持合理流动性和利率水平,创新符合企业需要的直接融资产品,设立国家融资担保基金,降低企业财务成本。完善国际国内能源价格联动和煤电价格联动机制,降低企业能源成本。提高物流组织管理水平,规范公路收费行为,降低企业物流成本。鼓励和引导企业创新管理、改进工艺、节能节材。 
 第二十三章 支持战略性新兴产业发展 瞄准技术前沿,把握产业变革方向,围绕重点领域,优化政策组合,拓展新兴产业增长空间,抢占未来竞争制高点,使战略性新兴产业增加值占国内生产总值比重达到15%。 第一节 提升新兴产业支撑作用 支持新一代信息技术、新能源汽车、生物技术、绿色低碳、高端装备与材料、数字创意等领域的产业发展壮大。大力推进先进半导体、机器人、增材制造、智能系统、新一代航空装备、空间技术综合服务系统、智能交通、精准医疗、高效储能与分布式能源系统、智能材料、高效节能环保、虚拟现实与互动影视等新兴前沿领域创新和产业化,形成一批新增长点。 第二节 培育发展战略性产业 加强前瞻布局,在空天海洋、信息网络、生命科学、核技术等领域,培育一批战略性产业。大力发展新型飞行器及航行器、新一代作业平台和空天一体化观测系统,着力构建量子通信和泛在安全物联网,加快发展合成生物和再生医学技术,加速开发新一代核电装备和小型核动力系统、民用核分析与成像,打造未来发展新优势。 第三节 构建新兴产业发展新格局 支持产业创新中心、新技术推广应用中心建设,支持创新资源密集度高的城市发展成为新兴产业创新发展策源地。推动新兴产业链创新链快速发展,加速形成特色新兴产业集群。实施新兴产业全球创新发展网络计划,鼓励企业全球配置创新资源,支持建立一批海外研发中心。 第四节 完善新兴产业发展环境 发挥产业政策导向和促进竞争功能,构建有利于新技术、新产品、新业态、新模式发展的准入条件、监管规则和标准体系。鼓励民生和基础设施重大工程采用创新产品和服务。设立国家战略性产业发展基金,充分发挥新兴产业创业投资引导基金作用,重点支持新兴产业领域初创期创新型企业。 
 第二十四章 加快推动服务业优质高效发展 开展加快发展现代服务业行动,扩大服务业对外开放,优化服务业发展环境,推动生产性服务业向专业化和价值链高端延伸、生活性服务业向精细和高品质转变。 第一节 促进生产性服务业专业化 以产业升级和提高效率为导向,发展工业设计和创意、工程咨询、商务咨询、法律会计、现代保险、信用评级、售后服务、检验检测认证、人力资源服务等产业。深化流通体制改革,促进流通信息化、标准化、集约化,推动传统商业加速向现代流通转型升级。加强物流基础设施建设,大力发展第三方物流和绿色物流、冷链物流、城乡配送。实施高技术服务业创新工程。引导生产企业加快服务环节专业化分离和外包。建立与国际接轨的生产性服务业标准体系,提高国际化水平。 第二节 提高生活性服务业品质 加快教育培训、健康养老、文化娱乐、体育健身等领域发展。大力发展旅游业,深入实施旅游业提质增效工程,加快海南国际旅游岛建设,支持发展生态旅游、文化旅游、休闲旅游、山地旅游等。积极发展家庭服务业,促进专业化、规模化和网络化发展。推动生活性服务业融合发展,鼓励发展针对个性化需求的定制服务。支持从业人员参加职业培训和技能鉴定考核,推进从业者职业化、专业化。实施生活性服务业放心行动计划,推广优质服务承诺标识与管理制度,培育知名服务品牌。 第三节 完善服务业发展体制和政策 面向社会资本扩大市场准入,加快开放电力、民航、铁路、石油、天然气、邮政、市政公用等行业的竞争性业务,扩大金融、教育、医疗、文化、互联网、商贸物流等领域开放,开展服务业扩大开放综合试点。清理各类歧视性规定,完善各类社会资本公平参与医疗、教育、托幼、养老、体育等领域发展的政策。扩大政府购买服务范围,推动竞争性购买第三方服务。 第六篇 拓展网络经济空间 牢牢把握信息技术变革趋势,实施网络强国战略,加快建设数字中国,推动信息技术与经济社会发展深度融合,加快推动信息经济发展壮大。 第二十五章 构建泛在高效的信息网络 加快构建高速、移动、安全、泛在的新一代信息基础设施,推进信息网络技术广泛运用,形成万物互联、人机交互、天地一体的网络空间。 第一节 完善新一代高速光纤网络 构建现代化通信骨干网络,提升高速传送、灵活调度和智能适配能力。推进宽带接入光纤化进程,城镇地区实现光网覆盖,提供1000兆比特每秒以上接入服务能力,大中城市家庭用户带宽实现100兆比特以上灵活选择;98%的行政村实现光纤通达,有条件地区提供100兆比特每秒以上接入服务能力,半数以上农村家庭用户带宽实现50兆比特以上灵活选择。建立畅通的国际通信设施,优化国际通信网络布局,完善跨境陆海缆基础设施。建设中国-阿拉伯国家等网上丝绸之路,加快建设中国-东盟信息港。 第二节 构建先进泛在的无线宽带网 深入普及高速无线宽带。加快第四代移动通信(4G)网络建设,实现乡镇及人口密集的行政村全面深度覆盖,在城镇热点公共区域推广免费高速无线局域网(WLAN)接入。加快边远山区、牧区及岛礁等网络覆盖。优化国家频谱资源配置,加强无线电频谱管理,维护安全有序的电波秩序。合理规划利用卫星频率和轨道资源。加快空间互联网部署,实现空间与地面设施互联互通。 第三节 加快信息网络新技术开发应用 积极推进第五代移动通信(5G)和超宽带关键技术研究,启动5G商用。超前布局下一代互联网,全面向互联网协议第6版(IPv6)演进升级。布局未来网络架构、技术体系和安全保障体系。重点突破大数据和云计算关键技术、自主可控操作系统、高端工业和大型管理软件、新兴领域人工智能技术。 第四节 推进宽带网络提速降费 开放民间资本进入基础电信领域竞争性业务,形成基础设施共建共享、业务服务相互竞争的市场格局。深入推进“三网融合”。强化普遍服务责任,完善普遍服务机制。开展网络提速降费行动,简化电信资费结构,提高电信业务性价比。完善优化互联网架构及接入技术、计费标准。加强网络资费行为监管。 第二十六章 发展现代互联网产业体系 实施“互联网+”行动计划,促进互联网深度广泛应用,带动生产模式和组织方式变革,形成网络化、智能化、服务化、协同化的产业发展新形态。 第一节 夯实互联网应用基础 积极推进云计算和物联网发展。鼓励互联网骨干企业开放平台资源,加强行业云服务平台建设,支持行业信息系统向云平台迁移。推进物联网感知设施规划布局,发展物联网开环应用。推进信息物理系统关键技术研发和应用。建立“互联网+”标准体系,加快互联网及其融合应用的基础共性标准和关键技术标准研制推广,增强国际标准制定中的话语权。 第二节 加快多领域互联网融合发展 组织实施“互联网+”重大工程,加快推进基于互联网的商业模式、服务模式、管理模式及供应链、物流链等各类创新,培育“互联网+”生态体系,形成网络化协同分工新格局。引导大型互联网企业向小微企业和创业团队开放创新资源,鼓励建立基于互联网的开放式创新联盟。促进“互联网+”新业态创新,鼓励搭建资源开放共享平台,探索建立国家信息经济试点示范区,积极发展分享经济。推动互联网医疗、互联网教育、线上线下结合等新兴业态快速发展。放宽融合性产品和服务的市场准入限制。 第二十七章 实施国家大数据战略 把大数据作为基础性战略资源,全面实施促进大数据发展行动,加快推动数据资源共享开放和开发应用,助力产业转型升级和社会治理创新。 第一节 加快政府数据开放共享 全面推进重点领域大数据高效采集、有效整合,深化政府数据和社会数据关联分析、融合利用,提高宏观调控、市场监管、社会治理和公共服务精准性和有效性。依托政府数据统一共享交换平台,加快推进跨部门数据资源共享共用。加快建设国家政府数据统一开放平台,推动政府信息系统和公共数据互联开放共享。制定政府数据共享开放目录,依法推进数据资源向社会开放。统筹布局建设国家大数据平台、数据中心等基础设施。研究制定数据开放、保护等法律法规,制定政府信息资源管理办法。 第二节 促进大数据产业健康发展 深化大数据在各行业的创新应用,探索与传统产业协同发展新业态新模式,加快完善大数据产业链。加快海量数据采集、存储、清洗、分析发掘、可视化、安全与隐私保护等领域关键技术攻关。促进大数据软硬件产品发展。完善大数据产业公共服务支撑体系和生态体系,加强标准体系和质量技术基础建设。 第二十八章 强化信息安全保障 统筹网络安全和信息化发展,完善国家网络安全保障体系,强化重要信息系统和数据资源保护,提高网络治理能力,保障国家信息安全。 第一节 加强数据资源安全保护 建立大数据安全管理制度,实行数据资源分类分级管理,保障安全高效可信应用。实施大数据安全保障工程,加强数据资源在采集、存储、应用和开放等环节的安全保护,加强各类公共数据资源在公开共享等环节的安全评估与保护,建立互联网企业数据资源资产化和利用授信机制。加强个人数据保护,严厉打击非法泄露和出卖个人数据行为。 第二节 科学实施网络空间治理 完善网络空间治理,营造安全文明的网络环境。建立网络空间治理基础保障体系,完善网络安全法律法规,完善网络信息有效登记和网络实名认证。建立网络安全审查制度和标准体系,加强精细化网络空间管理,清理违法和不良信息,依法惩治网络违法犯罪行为。健全网络与信息突发安全事件应急机制。推动建立多边、民主、透明的国际互联网治理体系,积极参与国际网络空间安全规则制定、打击网络犯罪、网络安全技术和标准等领域的国际合作。 第三节 全面保障重要信息系统安全 建立关键信息基础设施保护制度,完善涉及国家安全重要信息系统的设计、建设和运行监督机制。集中力量突破信息管理、信息保护、安全审查和基础支撑关键技术,提高自主保障能力。加强关键信息基础设施核心技术装备威胁感知和持续防御能力建设。完善重要信息系统等级保护制度。健全重点行业、重点地区、重要信息系统条块融合的联动安全保障机制。积极发展信息安全产业。 
 第七篇 构筑现代基础设施网络 拓展基础设施建设空间,加快完善安全高效、智能绿色、互联互通的现代基础设施网络,更好发挥对经济社会发展的支撑引领作用。 第二十九章 完善现代综合交通运输体系 坚持网络化布局、智能化管理、一体化服务、绿色化发展,建设国内国际通道联通、区域城乡覆盖广泛、枢纽节点功能完善、运输服务一体高效的综合交通运输体系。 第一节 构建内通外联的运输通道网络 构建横贯东西、纵贯南北、内畅外通的综合运输大通道,加强进出疆、出入藏通道建设,构建西北、西南、东北对外交通走廊和海上丝绸之路走廊。打造高品质的快速网络,加快推进高速铁路成网,完善国家高速公路网络,适度建设地方高速公路,增强枢纽机场和干支线机场功能。完善广覆盖的基础网络,加快中西部铁路建设,推进普通国省道提质改造和瓶颈路段建设,提升沿海和内河水运设施专业化水平,加强农村公路、通用机场建设,推进油气管道区域互联。提升邮政网络服务水平,加强快递基础设施建设。 第二节 建设现代高效的城际城市交通 在城镇化地区大力发展城际铁路、市域(郊)铁路,鼓励利用既有铁路开行城际列车,形成多层次轨道交通骨干网络,高效衔接大中小城市和城镇。实行公共交通优先,加快发展城市轨道交通、快速公交等大容量公共交通,鼓励绿色出行。促进网络预约等定制交通发展。强化中心城区与对外干线公路快速联系,畅通城市内外交通。加强城市停车设施建设。加强邮政、快递网络终端建设。 第三节 打造一体衔接的综合交通枢纽 优化枢纽空间布局,建设北京、上海、广州等国际性综合交通枢纽,提升全国性、区域性和地区性综合交通枢纽水平,加强中西部重要枢纽建设,推进沿边重要口岸枢纽建设,提升枢纽内外辐射能力。完善枢纽综合服务功能,优化中转设施和集疏运网络,强化客运零距离换乘和货运无缝化衔接,实现不同运输方式协调高效,发挥综合优势,提升交通物流整体效率。 第四节 推动运输服务低碳智能安全发展 推进交通运输低碳发展,集约节约利用资源,加强标准化、现代化运输装备和节能环保运输工具推广应用。加快智能交通发展,推广先进信息技术和智能技术装备应用,加强联程联运系统、智能管理系统、公共信息系统建设,加快发展多式联运,提高交通运输服务质量和效益。强化交通运输、邮政安全管理,提升安全保障、应急处置和救援能力。推进出租汽车行业改革、铁路市场化改革,加快推进空域管理体制改革。 
 
 
 第三十章 建设现代能源体系 深入推进能源革命,着力推动能源生产利用方式变革,优化能源供给结构,提高能源利用效率,建设清洁低碳、安全高效的现代能源体系,维护国家能源安全。 第一节 推动能源结构优化升级 统筹水电开发与生态保护,坚持生态优先,以重要流域龙头水电站建设为重点,科学开发西南水电资源。继续推进风电、光伏发电发展,积极支持光热发电。以沿海核电带为重点,安全建设自主核电示范工程和项目。加快发展生物质能、地热能,积极开发沿海潮汐能资源。完善风能、太阳能、生物质能发电扶持政策。优化建设国家综合能源基地,大力推进煤炭清洁高效利用。限制东部、控制中部和东北、优化西部地区煤炭资源开发,推进大型煤炭基地绿色化开采和改造,鼓励采用新技术发展煤电。加强陆上和海上油气勘探开发,有序开放矿业权,积极开发天然气、煤层气、页岩油(气)。推进炼油产业转型升级,开展成品油质量升级行动计划,拓展生物燃料等新的清洁油品来源。 第二节 构建现代能源储运网络 统筹推进煤电油气多种能源输送方式发展,加强能源储备和调峰设施建设,加快构建多能互补、外通内畅、安全可靠的现代能源储运网络。加强跨区域骨干能源输送网络建设,建成蒙西-华中北煤南运战略通道,优化建设电网主网架和跨区域输电通道。加快建设陆路进口油气战略通道。推进油气储备设施建设,提高油气储备和调峰能力。 第三节 积极构建智慧能源系统 加快推进能源全领域、全环节智慧化发展,提高可持续自适应能力。适应分布式能源发展、用户多元化需求,优化电力需求侧管理,加快智能电网建设,提高电网与发电侧、需求侧交互响应能力。推进能源与信息等领域新技术深度融合,统筹能源与通信、交通等基础设施网络建设,建设“源-网-荷-储”协调发展、集成互补的能源互联网。 
 第三十一章 强化水安全保障 加快完善水利基础设施网络,推进水资源科学开发、合理调配、节约使用、高效利用,全面提升水安全保障能力。 第一节 优化水资源配置格局 科学论证、稳步推进一批重大引调水工程、河湖水系连通骨干工程和重点水源等工程建设,统筹加强中小型水利设施建设,加快构筑多水源互联互调、安全可靠的城乡区域用水保障网。因地制宜实施抗旱水源工程,加强城市应急和备用水源建设。科学开发利用地表水及各类非常规水源,严格控制地下水开采。推进江河流域系统整治,维持基本生态用水需求,增强保水储水能力。科学实施跨界河流开发治理,深化与周边国家跨界水合作。科学开展人工影响天气活动。 第二节 完善综合防洪减灾体系 加强江河湖泊治理骨干工程建设,继续推进大江大河大湖堤防加固、河道治理、控制性枢纽和蓄滞洪区建设。加快中小河流治理、山洪灾害防治、病险水库水闸除险加固,推进重点海堤达标建设。加强气象水文监测和雨情水情预报,强化洪水风险管理,提高防洪减灾水平。 
 第八篇 推进新型城镇化 坚持以人的城镇化为核心、以城市群为主体形态、以城市综合承载能力为支撑、以体制机制创新为保障,加快新型城镇化步伐,提高社会主义新农村建设水平,努力缩小城乡发展差距,推进城乡发展一体化。 第三十二章 加快农业转移人口市民化 统筹推进户籍制度改革和基本公共服务均等化,健全常住人口市民化激励机制,推动更多人口融入城镇。 第一节 深化户籍制度改革 推进有能力在城镇稳定就业和生活的农业转移人口举家进城落户,并与城镇居民享有同等权利和义务。优先解决农村学生升学和参军进入城镇的人口、在城镇就业居住5年以上、举家迁徙的农业转移人口、新生代农民工落户问题。省会及以下城市要全面放开对高校毕业生、技术工人、职业院校毕业生、留学归国人员的落户限制。推广专业技术职称、技能等级等同大城市落户挂钩做法。大中城市不得采取购买房屋、投资纳税、积分制等方式设置落户限制。超大城市和特大城市要以具有合法稳定就业和合法稳定住所(含租赁)、参加城镇社会保险年限、连续居住年限等为主要条件,实行差异化的落户政策。强化地方政府推动农业转移人口市民化主体责任。 第二节 实施居住证制度 全面实施居住证暂行条例,推进居住证制度覆盖全部未落户城镇常住人口。保障居住证持有人在居住地享有义务教育、公共就业服务、公共卫生服务等国家规定的基本公共服务。鼓励各级政府不断扩大对居住证持有人的公共服务范围并提高服务标准,缩小与户籍人口的差距。 第三节 健全促进农业转移人口市民化的机制 健全财政转移支付同农业转移人口市民化挂钩机制,建立城镇建设用地增加规模同吸纳农业转移人口落户数量挂钩机制,建立财政性建设资金对城市基础设施补贴数额与城市吸纳农业转移人口落户数量挂钩机制。维护进城落户农民土地承包权、宅基地使用权、集体收益分配权,并支持引导依法自愿有偿转让。深入推进新型城镇化综合试点。 第三十三章 优化城镇化布局和形态 加快构建以陆桥通道、沿长江通道为横轴,以沿海、京哈京广、包昆通道为纵轴,大中小城市和小城镇合理分布、协调发展的“两横三纵”城市化战略格局。 第一节 加快城市群建设发展 优化提升东部地区城市群,建设京津冀、长三角、珠三角世界级城市群,提升山东半岛、海峡西岸城市群开放竞争水平。培育中西部地区城市群,发展壮大东北地区、中原地区、长江中游、成渝地区、关中平原城市群,规划引导北部湾、山西中部、呼包鄂榆、黔中、滇中、兰州-西宁、宁夏沿黄、天山北坡城市群发展,形成更多支撑区域发展的增长极。促进以拉萨为中心、以喀什为中心的城市圈发展。建立健全城市群发展协调机制,推动跨区域城市间产业分工、基础设施、生态保护、环境治理等协调联动,实现城市群一体化高效发展。 第二节 增强中心城市辐射带动功能 发展一批中心城市,强化区域服务功能。超大城市和特大城市要加快提高国际化水平,适当疏解中心城区非核心功能,强化与周边城镇高效通勤和一体发展,促进形成都市圈。大中城市要加快产业转型升级,延伸面向腹地的产业和服务链,形成带动区域发展的增长节点。科学划定中心城区开发边界,推动城市发展由外延扩张式向内涵提升式转变。 第三节 加快发展中小城市和特色镇 以提升质量、增加数量为方向,加快发展中小城市。引导产业项目在中小城市和县城布局,完善市政基础设施和公共服务设施,推动优质教育、医疗等公共服务资源向中小城市和小城镇配置。加快拓展特大镇功能,赋予镇区人口10万以上的特大镇部分县级管理权限,完善设市设区标准,符合条件的县和特大镇可有序改市。因地制宜发展特色鲜明、产城融合、充满魅力的小城镇。提升边境口岸城镇功能。 
 第三十四章 建设和谐宜居城市 转变城市发展方式,提高城市治理能力,加大“城市病”防治力度,不断提升城市环境质量、居民生活质量和城市竞争力,努力打造和谐宜居、富有活力、各具特色的城市。 第一节 加快新型城市建设 根据资源环境承载力调节城市规模,实行绿色规划、设计、施工标准,实施生态廊道建设和生态系统修复工程,建设绿色城市。加强现代信息基础设施建设,推进大数据和物联网发展,建设智慧城市。发挥城市创新资源密集优势,打造创业乐园和创新摇篮,建设创新城市。提高城市开放度和包容性,加强文化和自然遗产保护,延续历史文脉,建设人文城市。加强城市空间开发利用管制,建设密度较高、功能融合、公交导向的紧凑城市。 第二节 加强城市基础设施建设 构建布局合理、设施配套、功能完备、安全高效的现代城市基础设施体系。加快城市供水设施改造与建设。加强市政管网等地下基础设施改造与建设。加强城市道路、停车场、交通安全等设施建设,加强城市步行和自行车交通设施建设。全面推进无障碍设施建设。严格执行城市新建居民区配套建设幼儿园、学校的规定。严格执行新建小区停车位、充电桩等配建标准。加强城市防洪防涝与调蓄、公园绿地等生态设施建设,支持海绵城市发展,完善城市公共服务设施。提高城市建筑和基础设施抗灾能力。 第三节 加快城镇棚户区和危房改造 基本完成城镇棚户区和危房改造任务。将棚户区改造与城市更新、产业转型升级更好结合起来,加快推进集中成片棚户区和城中村改造,有序推进旧住宅小区综合整治、危旧住房和非成套住房改造,棚户区改造政策覆盖全国重点镇。完善配套基础设施,加强工程质量监管。 第四节 提升城市治理水平 创新城市治理方式,改革城市管理和执法体制,推进城市精细化、全周期、合作性管理。创新城市规划理念和方法,合理确定城市规模、开发边界、开发强度和保护性空间,加强对城市空间立体性、平面协调性、风貌整体性、文脉延续性的规划管控。全面推行城市科学设计,推进城市有机更新,提倡城市修补改造。发展适用、经济、绿色、美观建筑,提高建筑技术水平、安全标准和工程质量,推广装配式建筑和钢结构建筑。 第三十五章 健全住房供应体系 构建以政府为主提供基本保障、以市场为主满足多层次需求的住房供应体系,优化住房供需结构,稳步提高居民住房水平,更好保障住有所居。 第一节 完善购租并举的住房制度 以解决城镇新居民住房需求为主要出发点,以建立购租并举的住房制度为主要方向,深化住房制度改革。对无力购买住房的居民特别是非户籍人口,支持其租房居住,对其中符合条件的困难家庭给予货币化租金补助。把公租房扩大到非户籍人口,实现公租房货币化。研究完善公务人员住房政策。 第二节 促进房地产市场健康发展 优化住房供给结构,促进市场供需平衡,保持房地产市场平稳运行。在住房供求关系紧张地区适度增加用地规模。在商品房库存较大地区,稳步化解房地产库存,扩大住房有效需求,提高棚户区改造货币化安置比例。积极发展住房租赁市场,鼓励自然人和各类机构投资者购买库存商品房,扩大租赁市场房源,鼓励发展以住房租赁为主营业务的专业化企业。促进房地产业兼并重组,提高产业集中度,开展房地产投资信托基金试点。发展旅游地产、养老地产、文化地产等新业态。加快推进住宅产业现代化,提升住宅综合品质。 第三节 提高住房保障水平 将居住证持有人纳入城镇住房保障范围。统筹规划保障性住房、棚户区改造和配套设施建设,确保建筑质量,方便住户日常生活和出行。完善投资、信贷、土地、税费等支持政策。多渠道筹集公共租赁房房源。实行实物保障与货币补贴并举,逐步加大租赁补贴发放力度。健全保障性住房投资运营和准入退出管理机制。 第三十六章 推动城乡协调发展 推动新型城镇化和新农村建设协调发展,提升县域经济支撑辐射能力,促进公共资源在城乡间均衡配置,拓展农村广阔发展空间,形成城乡共同发展新格局。 第一节 发展特色县域经济 培育发展充满活力、特色化、专业化的县域经济,提升承接城市功能转移和辐射带动乡村发展能力。依托优势资源,促进农产品精深加工、农村服务业及劳动密集型产业发展,积极探索承接产业转移新模式,融入区域性产业链和生产网络。引导农村二三产业向县城、重点乡镇及产业园区集中。扩大县域发展自主权,提高县级基本财力保障水平。 第二节 加快建设美丽宜居乡村 推进农村改革和制度创新,增强集体经济组织服务功能,激发农村发展活力。全面改善农村生产生活条件。科学规划村镇建设、农田保护、村落分布、生态涵养等空间布局。加快农村宽带、公路、危房、饮水、照明、环卫、消防等设施改造。开展新一轮农网改造升级,农网供电可靠率达到99.8%。实施农村饮水安全巩固提升工程。改善农村办学条件和教师工作生活条件,加强基层医疗卫生机构和乡村医生队伍建设。建立健全农村留守儿童和妇女、老人关爱服务体系。加强和改善农村社会治理,完善农村治安防控体系,深入推进平安乡村建设。加强农村文化建设,深入开展“星级文明户”、“五好文明家庭”等创建活动,培育文明乡风、优良家风、新乡贤文化。开展农村不良风气专项治理,整治农村非法宗教活动等突出问题。开展生态文明示范村镇建设行动和农村人居环境综合整治行动,加大传统村落和民居、民族特色村镇保护力度,传承乡村文明,建设田园牧歌、秀山丽水、和谐幸福的美丽宜居乡村。 第三节 促进城乡公共资源均衡配置 统筹规划城乡基础设施网络,健全农村基础设施投入长效机制,促进水电路气信等基础设施城乡联网、生态环保设施城乡统一布局建设。把社会事业发展重点放在农村和接纳农业转移人口较多的城镇,推动城镇公共服务向农村延伸,逐步实现城乡基本公共服务制度并轨、标准统一。 
 第九篇 推动区域协调发展 以区域发展总体战略为基础,以“一带一路”建设、京津冀协同发展、长江经济带发展为引领,形成沿海沿江沿线经济带为主的纵向横向经济轴带,塑造要素有序自由流动、主体功能约束有效、基本公共服务均等、资源环境可承载的区域协调发展新格局。 第三十七章 深入实施区域发展总体战略 深入实施西部开发、东北振兴、中部崛起和东部率先的区域发展总体战略,创新区域发展政策,完善区域发展机制,促进区域协调、协同、共同发展,努力缩小区域发展差距。 第一节 深入推进西部大开发 把深入实施西部大开发战略放在优先位置,更好发挥“一带一路”建设对西部大开发的带动作用。加快内外联通通道和区域性枢纽建设,进一步提高基础设施水平,明显改善落后边远地区对外通行条件。大力发展绿色农产品加工、文化旅游等特色优势产业。设立一批国家级产业转移示范区,发展产业集群。依托资源环境承载力较强地区,提高资源就地加工转化比重。加强水资源科学开发和高效利用。强化生态环境保护,提升生态安全屏障功能。健全长期稳定资金渠道,继续加大转移支付和政府投资力度。加快基本公共服务均等化。加大门户城市开放力度,提升开放型经济水平。 第二节 大力推动东北地区等老工业基地振兴 加快市场取向的体制机制改革,积极推动结构调整,加大支持力度,提升东北地区等老工业基地发展活力、内生动力和整体竞争力。加快服务型政府建设,改善营商环境,加快发展民营经济。大力开展和积极鼓励创业创新,支持建设技术和产业创新中心,吸引人才等各类创新要素集聚,使创新真正成为东北地区发展的强大动力。加快发展现代化大农业,促进传统优势产业提质增效,建设产业转型升级示范区,推进先进装备制造业基地和重大技术装备战略基地建设。支持资源型城市转型发展,组织实施好老旧城区改造、沉陷区治理等重大民生工程。加快建设快速铁路网和电力外送通道。深入推进国资国企改革,加快解决厂办大集体等问题。支持建设面向俄日韩等国家的合作平台。 第三节 促进中部地区崛起 制定实施新时期促进中部地区崛起规划,完善支持政策体系,推动城镇化与产业支撑、人口集聚有机结合,形成重要战略支撑区。支持中部地区加快建设贯通南北、连接东西的现代立体交通体系和现代物流体系,培育壮大沿江沿线城市群和都市圈增长极。有序承接产业转移,加快发展现代农业和先进制造业,支持能源产业转型发展,建设一批战略性新兴产业和高技术产业基地,培育一批产业集群。加强水环境保护和治理,推进鄱阳湖、洞庭湖生态经济区和汉江、淮河生态经济带建设。加快郑州航空港经济综合实验区建设。支持发展内陆开放型经济。 第四节 支持东部地区率先发展 支持东部地区更好发挥对全国发展的支撑引领作用,增强辐射带动能力。加快实现创新驱动发展转型,打造具有国际影响力的创新高地。加快推动产业升级,引领新兴产业和现代服务业发展,打造全球先进制造业基地。加快建立全方位开放型经济体系,更高层次参与国际合作与竞争。在公共服务均等化、社会文明程度提高、生态环境质量改善等方面走在前列。推进环渤海地区合作协调发展。支持珠三角地区建设开放创新转型升级新高地,加快深圳科技、产业创新中心建设。深化泛珠三角区域合作,促进珠江-西江经济带加快发展。 第五节 健全区域协调发展机制 创新区域合作机制,加强区域间、全流域的协调协作。完善对口支援制度和措施,通过发展“飞地经济”、共建园区等合作平台,建立互利共赢、共同发展的互助机制。建立健全生态保护补偿、资源开发补偿等区际利益平衡机制。鼓励国家级新区、国家级综合配套改革试验区、重点开发开放试验区等平台体制机制和运营模式创新。 第三十八章 推动京津冀协同发展 坚持优势互补、互利共赢、区域一体,调整优化经济结构和空间结构,探索人口经济密集地区优化开发新模式,建设以首都为核心的世界级城市群,辐射带动环渤海地区和北方腹地发展。 第一节 有序疏解北京非首都功能 积极稳妥推进北京非首都功能疏解,降低主城区人口密度。重点疏解高耗能高耗水企业、区域性物流基地和专业市场、部分教育医疗和培训机构、部分行政事业性服务机构和企业总部等。高水平建设北京市行政副中心。规划建设集中承载地和“微中心”。 第二节 优化空间格局和功能定位 构建“一核双城三轴四区多节点”的空间格局。优化产业布局,推进建设京津冀协同创新共同体。北京重点发展知识经济、服务经济、绿色经济,加快构建高精尖产业结构。天津优化发展先进制造业、战略性新兴产业和现代服务业,建设全国先进制造研发基地和金融创新运营示范区。河北积极承接北京非首都功能转移和京津科技成果转化,重点建设全国现代商贸物流重要基地、新型工业化基地和产业转型升级试验区。 第三节 构建一体化现代交通网络 建设高效密集轨道交通网,强化干线铁路建设,加快建设城际铁路、市域(郊)铁路并逐步成网,充分利用现有能力开行城际、市域(郊)列车,客运专线覆盖所有地级及以上城市。完善高速公路网络,提升国省干线技术等级。构建分工协作的港口群,完善港口集疏运体系,建立海事统筹监管新模式。打造国际一流航空枢纽,构建航空运输协作机制。 第四节 扩大环境容量和生态空间 构建区域生态环境监测网络、预警体系和协调联动机制,削减区域污染物排放总量。加强大气污染联防联控,实施大气污染防治重点地区气化工程,细颗粒物浓度下降25%以上。加强饮用水源地保护,联合开展河流、湖泊、海域污染治理。划定生态保护红线,实施分区管理,建设永定河等生态廊道。加大京津冀地区营造林和白洋淀、衡水湖等湖泊湿地恢复力度,共建坝上高原生态防护区、燕山-太行山生态涵养区。 第五节 推动公共服务共建共享 建设区域人力资源信息共享与服务平台,衔接区域间劳动用工和人才政策。优化教育资源布局,鼓励高等学校学科共建、资源共享,推动职业教育统筹发展。建立健全区域内双向转诊和检查结果互认制度,支持开展合作办医试点。实现养老保险关系在三省市间的顺利衔接,推动社会保险协同发展。 第三十九章 推进长江经济带发展 坚持生态优先、绿色发展的战略定位,把修复长江生态环境放在首要位置,推动长江上中下游协同发展、东中西部互动合作,建设成为我国生态文明建设的先行示范带、创新驱动带、协调发展带。 第一节 建设沿江绿色生态廊道 推进全流域水资源保护和水污染治理,长江干流水质达到或好于Ⅲ类水平。基本实现干支流沿线城镇污水垃圾全收集全处理。妥善处理好江河湖泊关系,提升调蓄能力,加强生态保护。统筹规划沿江工业与港口岸线、过江通道岸线、取排水口岸线。推进长江上中游水库群联合调度。加强流域磷矿及磷化工污染治理。实施长江防护林体系建设等重大生态修复工程,增强水源涵养、水土保持等生态功能。加强长江流域地质灾害预防和治理。加强流域重点生态功能区保护和修复。设立长江湿地保护基金。创新跨区域生态保护与环境治理联动机制,建立生态保护和补偿机制。建设三峡生态经济合作区。 第二节 构建高质量综合立体交通走廊 依托长江黄金水道,统筹发展多种交通方式。建设南京以下12.5米深水航道,开展宜昌至安庆航道整治,推进三峡枢纽水运新通道建设,完善三峡综合交通运输体系。优化港口布局,加快建设武汉、重庆长江中上游航运中心和南京区域性航运物流中心,加强集疏运体系建设,大力发展江海联运、水铁联运,建设舟山江海联运服务中心。推进长江船型标准化,健全智能安全保障系统。加快高速铁路和高等级公路建设。强化航空枢纽功能,完善支线机场布局。建设沿江油气主干管道,推动管道互联互通。 第三节 优化沿江城镇和产业布局 提升长三角、长江中游、成渝三大城市群功能,发挥上海“四个中心”引领作用,发挥重庆战略支点和联接点的重要作用,构建中心城市带动、中小城市支撑的网络化、组团式格局。根据资源环境承载力,引导产业合理布局和有序转移,打造特色优势产业集群,培育壮大战略性新兴产业,建设集聚度高、竞争力强、绿色低碳的现代产业走廊。加快建设国际黄金旅游带。培育特色农业区。 第四十章 扶持特殊类型地区发展 加大对革命老区、民族地区、边疆地区和困难地区的支持力度,实施边远贫困地区、边疆民族地区和革命老区人才支持计划,推动经济加快发展、人民生活明显改善。 第一节 支持革命老区开发建设 完善革命老区振兴发展支持政策,大力推动赣闽粤原中央苏区、陕甘宁、大别山、左右江、川陕等重点贫困革命老区振兴发展,积极支持沂蒙、湘鄂赣、太行、海陆丰等欠发达革命老区加快发展。加快交通、水利、能源、通信等基础设施建设,大幅提升基本公共服务水平,加大生态建设和保护力度。着力培育特色农林业等对群众增收带动性强的优势产业,大力发展红色旅游,积极有序推进能源资源开发。加快推进革命老区劳动力转移就业。 第二节 推动民族地区健康发展 把加快少数民族和民族地区发展摆到更加突出的战略位置,加大财政投入和金融支持,改善基础设施条件,提高基本公共服务能力。支持民族地区发展优势产业和特色经济。加强跨省区对口支援和对口帮扶工作。加大对西藏和四省藏区支持力度。支持新疆南疆四地州加快发展。促进少数民族事业发展,大力扶持人口较少民族发展,支持民族特需商品生产发展,保护和传承少数民族传统文化。深入开展民族团结进步示范区创建活动,促进各民族交往交流交融。 第三节 推进边疆地区开发开放 推进边境城市和重点开发开放试验区等建设。加强基础设施互联互通,加快建设对外骨干通道。推进新疆建成向西开放的重要窗口、西藏建成面向南亚开放的重要通道、云南建成面向南亚东南亚的辐射中心、广西建成面向东盟的国际大通道。支持黑龙江、吉林、辽宁、内蒙古建成向北开放的重要窗口和东北亚区域合作的中心枢纽。加快建设面向东北亚的长吉图开发开放先导区。大力推进兴边富民行动,加大边民扶持力度。 第四节 促进困难地区转型发展 加强政策支持,促进资源枯竭、产业衰退、生态严重退化等困难地区发展接续替代产业,促进资源型地区转型创新,形成多点支撑、多业并举、多元发展新格局。全面推进老工业区、独立工矿区、采煤沉陷区改造转型。支持产业衰退的老工业城市加快转型,健全过剩产能行业集中地区过剩产能退出机制。加大生态严重退化地区修复治理力度,有序推进生态移民。加快国有林场和林区改革,基本完成重点国有林区深山远山林业职工搬迁和国有林场撤并整合任务。 
 第四十一章 拓展蓝色经济空间 坚持陆海统筹,发展海洋经济,科学开发海洋资源,保护海洋生态环境,维护海洋权益,建设海洋强国。 第一节 壮大海洋经济 优化海洋产业结构,发展远洋渔业,推动海水淡化规模化应用,扶持海洋生物医药、海洋装备制造等产业发展,加快发展海洋服务业。发展海洋科学技术,重点在深水、绿色、安全的海洋高技术领域取得突破。推进智慧海洋工程建设。创新海域海岛资源市场化配置方式。深入推进山东、浙江、广东、福建、天津等全国海洋经济发展试点区建设,支持海南利用南海资源优势发展特色海洋经济,建设青岛蓝谷等海洋经济发展示范区。 第二节 加强海洋资源环境保护 深入实施以海洋生态系统为基础的综合管理,推进海洋主体功能区建设,优化近岸海域空间布局,科学控制开发强度。严格控制围填海规模,加强海岸带保护与修复,自然岸线保有率不低于35%。严格控制捕捞强度,实施休渔制度。加强海洋资源勘探与开发,深入开展极地大洋科学考察。实施陆源污染物达标排海和排污总量控制制度,建立海洋资源环境承载力预警机制。建立海洋生态红线制度,实施“南红北柳”湿地修复工程和“生态岛礁”工程,加强海洋珍稀物种保护。加强海洋气候变化研究,提高海洋灾害监测、风险评估和防灾减灾能力,加强海上救灾战略预置,提升海上突发环境事故应急能力。实施海洋督察制度,开展常态化海洋督察。 第三节 维护海洋权益 有效维护领土主权和海洋权益。加强海上执法机构能力建设,深化涉海问题历史和法理研究,统筹运用各种手段维护和拓展国家海洋权益,妥善应对海上侵权行为,维护好我管辖海域的海上航行自由和海洋通道安全。积极参与国际和地区海洋秩序的建立和维护,完善与周边国家涉海对话合作机制,推进海上务实合作。进一步完善涉海事务协调机制,加强海洋战略顶层设计,制定海洋基本法。 
 第十篇 加快改善生态环境 以提高环境质量为核心,以解决生态环境领域突出问题为重点,加大生态环境保护力度,提高资源利用效率,为人民提供更多优质生态产品,协同推进人民富裕、国家富强、中国美丽。 第四十二章 加快建设主体功能区 强化主体功能区作为国土空间开发保护基础制度的作用,加快完善主体功能区政策体系,推动各地区依据主体功能定位发展。 第一节 推动主体功能区布局基本形成 有度有序利用自然,调整优化空间结构,推动形成以“两横三纵”为主体的城市化战略格局、以“七区二十三带”为主体的农业战略格局、以“两屏三带”为主体的生态安全战略格局,以及可持续的海洋空间开发格局。合理控制国土空间开发强度,增加生态空间。推动优化开发区域产业结构向高端高效发展,优化空间开发结构,逐年减少建设用地增量,提高土地利用效率。推动重点开发区域集聚产业和人口,培育若干带动区域协同发展的增长极。划定农业空间和生态空间保护红线,拓展重点生态功能区覆盖范围,加大禁止开发区域保护力度。 第二节 健全主体功能区配套政策体系 根据不同主体功能区定位要求,健全差别化的财政、产业、投资、人口流动、土地、资源开发、环境保护等政策,实行分类考核的绩效评价办法。重点生态功能区实行产业准入负面清单。加大对农产品主产区和重点生态功能区的转移支付力度,建立健全区域流域横向生态补偿机制。设立统一规范的国家生态文明试验区。建立国家公园体制,整合设立一批国家公园。 第三节 建立空间治理体系 以市县级行政区为单元,建立由空间规划、用途管制、差异化绩效考核等构成的空间治理体系。建立国家空间规划体系,以主体功能区规划为基础统筹各类空间性规划,推进“多规合一”。完善国土空间开发许可制度。建立资源环境承载能力监测预警机制,对接近或达到警戒线的地区实行限制性措施。实施土地、矿产等国土资源调查评价和监测工程。提升测绘地理信息服务保障能力,开展地理国情常态化监测,推进全球地理信息资源开发。 
 第四十三章 推进资源节约集约利用 树立节约集约循环利用的资源观,推动资源利用方式根本转变,加强全过程节约管理,大幅提高资源利用综合效益。 第一节 全面推动能源节约 推进能源消费革命。实施全民节能行动计划,全面推进工业、建筑、交通运输、公共机构等领域节能,实施锅炉(窑炉)、照明、电机系统升级改造及余热暖民等重点工程。大力开发、推广节能技术和产品,开展重大技术示范。实施重点用能单位“百千万”行动和节能自愿活动,推动能源管理体系、计量体系和能耗在线监测系统建设,开展能源评审和绩效评价。实施建筑能效提升和绿色建筑全产业链发展计划。推行节能低碳电力调度。推进能源综合梯级利用。能源消费总量控制在50亿吨标准煤以内。 第二节 全面推进节水型社会建设 落实最严格的水资源管理制度,实施全民节水行动计划。坚持以水定产、以水定城,对水资源短缺地区实行更严格的产业准入、取用水定额控制。加快农业、工业、城镇节水改造,扎实推进农业综合水价改革,开展节水综合改造示范。加强重点用水单位监管,鼓励一水多用、优水优用、分质利用。建立水效标识制度,推广节水技术和产品。加快非常规水资源利用,实施雨洪资源利用、再生水利用等工程。用水总量控制在6700亿立方米以内。 第三节 强化土地节约集约利用 严控新增建设用地,有效管控新城新区和开发区无序扩张。有序推进城镇低效用地再开发和低丘缓坡土地开发利用,推进建设用地多功能开发、地上地下立体综合开发利用,促进空置楼宇、厂房等存量资源再利用。严控农村集体建设用地规模,探索建立收储制度,盘活农村闲置建设用地。开展建设用地节约集约利用调查评价。单位国内生产总值建设用地使用面积下降20%。 第四节 加强矿产资源节约和管理 强化矿产资源规划管控,严格分区管理、总量控制和开采准入制度,加强复合矿区开发的统筹协调。支持矿山企业技术和工艺改造,引导小型矿山兼并重组,关闭技术落后、破坏环境的矿山。大力推进绿色矿山和绿色矿业发展示范区建设,实施矿产资源节约与综合利用示范工程、矿产资源保护和储备工程,提高矿产资源开采率、选矿回收率和综合利用率。完善优势矿产限产保值机制。建立矿产资源国家权益金制度,健全矿产资源税费制度。开展找矿突破行动。 第五节 大力发展循环经济 实施循环发展引领计划,推进生产和生活系统循环链接,加快废弃物资源化利用。按照物质流和关联度统筹产业布局,推进园区循环化改造,建设工农复合型循环经济示范区,促进企业间、园区内、产业间耦合共生。推进城市矿山开发利用,做好工业固废等大宗废弃物资源化利用,加快建设城市餐厨废弃物、建筑垃圾和废旧纺织品等资源化利用和无害化处理系统,规范发展再制造。实行生产者责任延伸制度。健全再生资源回收利用网络,加强生活垃圾分类回收与再生资源回收的衔接。 第六节 倡导勤俭节约的生活方式 倡导合理消费,力戒奢侈消费,制止奢靡之风。在生产、流通、仓储、消费各环节落实全面节约要求。管住公款消费,深入开展反过度包装、反食品浪费、反过度消费行动,推动形成勤俭节约的社会风尚。推广城市自行车和公共交通等绿色出行服务系统。限制一次性用品使用。 第七节 建立健全资源高效利用机制 实施能源和水资源消耗、建设用地等总量和强度双控行动,强化目标责任,完善市场调节、标准控制和考核监管。建立健全用能权、用水权、碳排放权初始分配制度,创新有偿使用、预算管理、投融资机制,培育和发展交易市场。健全节能、节水、节地、节材、节矿标准体系,提高建筑节能标准,实现重点行业、设备节能标准全覆盖。强化节能评估审查和节能监察。建立健全中央对地方节能环保考核和奖励机制,进一步扩大节能减排财政政策综合示范。建立统一规范的国有自然资源资产出让平台。组织实施能效、水效领跑者引领行动。 
 第四十四章 加大环境综合治理力度 创新环境治理理念和方式,实行最严格的环境保护制度,强化排污者主体责任,形成政府、企业、公众共治的环境治理体系,实现环境质量总体改善。 第一节 深入实施污染防治行动计划 制定城市空气质量达标计划,严格落实约束性指标,地级及以上城市重污染天数减少25%,加大重点地区细颗粒物污染治理力度。构建机动车船和燃料油环保达标监管体系。提高城市燃气化率。强化道路、施工等扬尘监管,禁止秸秆露天焚烧。加强重点流域、海域综合治理,严格保护良好水体和饮用水水源,加强水质较差湖泊综合治理与改善。推进水功能区分区管理,主要江河湖泊水功能区水质达标率达到80%以上。开展地下水污染调查和综合防治。实施土壤污染分类分级防治,优先保护农用地土壤环境质量安全,切实加强建设用地土壤环境监管。 第二节 大力推进污染物达标排放和总量减排 实施工业污染源全面达标排放计划。完善污染物排放标准体系,加强工业污染源监督性监测,公布未达标企业名单,实施限期整改。城市建成区内污染严重企业实施有序搬迁改造或依法关闭。开展全国第二次污染源普查。改革主要污染物总量控制制度,扩大污染物总量控制范围。在重点区域、重点行业推进挥发性有机物排放总量控制,全国排放总量下降10%以上。对中小型燃煤设施、城中村和城乡结合区域等实施清洁能源替代工程。沿海和汇入富营养化湖库的河流沿线所有地级及以上城市实施总氮排放总量控制。实施重点行业清洁生产改造。 第三节 严密防控环境风险 实施环境风险全过程管理。加强危险废物污染防治,开展危险废物专项整治。加大重点区域、有色等重点行业重金属污染防治力度。加强有毒有害化学物质环境和健康风险评估能力建设。推进核设施安全改进和放射性污染防治,强化核与辐射安全监管体系和能力建设。 第四节 加强环境基础设施建设 加快城镇垃圾处理设施建设,完善收运系统,提高垃圾焚烧处理率,做好垃圾渗滤液处理处置;加快城镇污水处理设施和管网建设改造,推进污泥无害化处理和资源化利用,实现城镇生活污水、垃圾处理设施全覆盖和稳定达标运行,城市、县城污水集中处理率分别达到95%和85%。建立全国统一、全面覆盖的实时在线环境监测监控系统,推进环境保护大数据建设。 第五节 改革环境治理基础制度 切实落实地方政府环境责任,开展环保督察巡视,建立环境质量目标责任制和评价考核机制。实行省以下环保机构监测监察执法垂直管理制度,探索建立跨地区环保机构,推行全流域、跨区域联防联控和城乡协同治理模式。推进多污染物综合防治和统一监管,建立覆盖所有固定污染源的企业排放许可制,实行排污许可“一证式”管理。建立健全排污权有偿使用和交易制度。严格环保执法,开展跨区域联合执法,强化执法监督和责任追究。建立企业环境信用记录和违法排污黑名单制度,强化企业污染物排放自行监测和环境信息公开,畅通公众参与渠道,完善环境公益诉讼制度。实行领导干部环境保护责任离任审计。 
 第四十五章 加强生态保护修复 坚持保护优先、自然恢复为主,推进自然生态系统保护与修复,构建生态廊道和生物多样性保护网络,全面提升各类自然生态系统稳定性和生态服务功能,筑牢生态安全屏障。 第一节 全面提升生态系统功能 开展大规模国土绿化行动,加强林业重点工程建设,完善天然林保护制度,全面停止天然林商业性采伐,保护培育森林生态系统。发挥国有林区林场在绿化国土中的带动作用。创新产权模式,引导社会资金投入植树造林。严禁移植天然大树进城。扩大退耕还林还草,保护治理草原生态系统,推进禁牧休牧轮牧和天然草原退牧还草,加强“三化”草原治理,草原植被综合盖度达到56%。保护修复荒漠生态系统,加快风沙源区治理,遏制沙化扩展。保障重要河湖湿地及河口生态水位,保护修复湿地与河湖生态系统,建立湿地保护制度。 第二节 推进重点区域生态修复 坚持源头保护、系统恢复、综合施策,推进荒漠化、石漠化、水土流失综合治理。继续实施京津风沙源治理二期工程。强化三江源等江河源头和水源涵养区生态保护。加大南水北调水源地及沿线生态走廊、三峡库区等区域生态保护力度,推进沿黄生态经济带建设。支持甘肃生态安全屏障综合示范区建设。开展典型受损生态系统恢复和修复示范。完善国家地下水监测系统,开展地下水超采区综合治理。建立沙化土地封禁保护制度。有步骤对居住在自然保护区核心区与缓冲区的居民实施生态移民。 第三节 扩大生态产品供给 丰富生态产品,优化生态服务空间配置,提升生态公共服务供给能力。加大风景名胜区、森林公园、湿地公园、沙漠公园等保护力度,加强林区道路等基础设施建设,适度开发公众休闲、旅游观光、生态康养服务和产品。加快城乡绿道、郊野公园等城乡生态基础设施建设,发展森林城市,建设森林小镇。打造生态体验精品线路,拓展绿色宜人的生态空间。 第四节 维护生物多样性 实施生物多样性保护重大工程。强化自然保护区建设和管理,加大典型生态系统、物种、基因和景观多样性保护力度。开展生物多样性本底调查与评估,完善观测体系。科学规划和建设生物资源保护库圃,建设野生动植物人工种群保育基地和基因库。严防并治理外来物种入侵和遗传资源丧失。强化野生动植物进出口管理,严厉打击象牙等野生动植物制品非法交易。 
 第四十六章 积极应对全球气候变化 坚持减缓与适应并重,主动控制碳排放,落实减排承诺,增强适应气候变化能力,深度参与全球气候治理,为应对全球气候变化作出贡献。 第一节 有效控制温室气体排放 有效控制电力、钢铁、建材、化工等重点行业碳排放,推进工业、能源、建筑、交通等重点领域低碳发展。支持优化开发区域率先实现碳排放达到峰值。深化各类低碳试点,实施近零碳排放区示范工程。控制非二氧化碳温室气体排放。推动建设全国统一的碳排放交易市场,实行重点单位碳排放报告、核查、核证和配额管理制度。健全统计核算、评价考核和责任追究制度,完善碳排放标准体系。加大低碳技术和产品推广应用力度。 第二节 主动适应气候变化 在城乡规划、基础设施建设、生产力布局等经济社会活动中充分考虑气候变化因素,适时制定和调整相关技术规范标准,实施适应气候变化行动计划。加强气候变化系统观测和科学研究,健全预测预警体系,提高应对极端天气和气候事件能力。 第三节 广泛开展国际合作 坚持共同但有区别的责任原则、公平原则、各自能力原则,积极承担与我国基本国情、发展阶段和实际能力相符的国际义务,落实强化应对气候变化行动的国家自主贡献。积极参与应对全球气候变化谈判,推动建立公平合理、合作共赢的全球气候治理体系。深化气候变化多双边对话交流与务实合作。充分发挥气候变化南南合作基金作用,支持其他发展中国家加强应对气候变化能力。 第四十七章 健全生态安全保障机制 加强生态文明制度建设,建立健全生态风险防控体系,提升突发生态环境事件应对能力,保障国家生态安全。 第一节 完善生态环境保护制度 落实生态空间用途管制,划定并严守生态保护红线,确保生态功能不降低、面积不减少、性质不改变。建立森林、草原、湿地总量管理制度。加快建立多元化生态补偿机制,完善财政支持与生态保护成效挂钩机制。建立覆盖资源开采、消耗、污染排放及资源性产品进出口等环节的绿色税收体系。研究建立生态价值评估制度,探索编制自然资源资产负债表,建立实物量核算账户。实行领导干部自然资源资产离任审计。建立健全生态环境损害评估和赔偿制度,落实损害责任终身追究制度。 第二节 加强生态环境风险监测预警和应急响应 建立健全国家生态安全动态监测预警体系,定期对生态风险开展全面调查评估。健全国家、省、市、县四级联动的生态环境事件应急网络,完善突发生态环境事件信息报告和公开机制。严格环境损害赔偿,在高风险行业推行环境污染强制责任保险。 第四十八章 发展绿色环保产业 培育服务主体,推广节能环保产品,支持技术装备和服务模式创新,完善政策机制,促进节能环保产业发展壮大。 第一节 扩大环保产品和服务供给 完善企业资质管理制度,鼓励发展节能环保技术咨询、系统设计、设备制造、工程施工、运营管理等专业化服务。推行合同能源管理、合同节水管理和环境污染第三方治理。鼓励社会资本进入环境基础设施领域,开展小城镇、园区环境综合治理托管服务试点。发展一批具有国际竞争力的大型节能环保企业,推动先进适用节能环保技术产品走出去。统筹推行绿色标识、认证和政府绿色采购制度。建立绿色金融体系,发展绿色信贷、绿色债券,设立绿色发展基金。完善煤矸石、余热余压、垃圾和沼气等发电上网政策。加快构建绿色供应链产业体系。 第二节 发展环保技术装备 增强节能环保工程技术和设备制造能力,研发、示范、推广一批节能环保先进技术装备。加快低品位余热发电、小型燃气轮机、细颗粒物治理、汽车尾气净化、垃圾渗滤液处理、污泥资源化、多污染协同处理、土壤修复治理等新型技术装备研发和产业化。推广高效烟气除尘和余热回收一体化、高效热泵、半导体照明、废弃物循环利用等成熟适用技术。 第十一篇 构建全方位开放新格局 以“一带一路”建设为统领,丰富对外开放内涵,提高对外开放水平,协同推进战略互信、投资经贸合作、人文交流,努力形成深度融合的互利合作格局,开创对外开放新局面。 第四十九章 完善对外开放战略布局 全面推进双向开放,促进国内国际要素有序流动、资源高效配置、市场深度融合,加快培育国际竞争新优势。 第一节 完善对外开放区域布局 加强内陆沿边地区口岸和基础设施建设,开辟跨境多式联运交通走廊。发展外向型产业集群,形成各有侧重的对外开放基地。加快海关特殊监管区域整合优化升级,提高边境经济合作区、跨境经济合作区发展水平。提升经济技术开发区的对外合作水平。以内陆中心城市和城市群为依托,建设内陆开放战略支撑带。支持沿海地区全面参与全球经济合作和竞争,发挥环渤海、长三角、珠三角地区的对外开放门户作用,率先对接国际高标准投资和贸易规则体系,培育具有全球竞争力的经济区。支持宁夏等内陆开放型经济试验区建设。支持中新(重庆)战略性互联互通示范项目。推进双边国际合作产业园建设。探索建立舟山自由贸易港区。 第二节 深入推进国际产能和装备制造合作 以钢铁、有色、建材、铁路、电力、化工、轻纺、汽车、通信、工程机械、航空航天、船舶和海洋工程等行业为重点,采用境外投资、工程承包、技术合作、装备出口等方式,开展国际产能和装备制造合作,推动装备、技术、标准、服务走出去。建立产能合作项目库,推动重大示范项目建设。引导企业集群式走出去,因地制宜建设境外产业集聚区。加快拓展多双边产能合作机制,积极与发达国家合作共同开拓第三方市场。建立企业、金融机构、地方政府、商协会等共同参与的统筹协调和对接机制。完善财税、金融、保险、投融资平台、风险评估等服务支撑体系。 第三节 加快对外贸易优化升级 实施优进优出战略,推动外贸向优质优价、优进优出转变,加快建设贸易强国。促进货物贸易和服务贸易融合发展,大力发展生产性服务贸易,服务贸易占对外贸易比重达到16%以上。巩固提升传统出口优势,促进加工贸易创新发展。优化对外贸易布局,推动出口市场多元化,提高新兴市场比重,巩固传统市场份额。鼓励发展新型贸易方式。发展出口信用保险。积极扩大进口,优化进口结构,更多进口先进技术装备和优质消费品。积极应对国外技术性贸易措施,强化贸易摩擦预警,化解贸易摩擦和争端。 第四节 提升利用外资和对外投资水平 扩大开放领域,放宽准入限制,积极有效引进境外资金和先进技术,提升利用外资综合质量。放开育幼、建筑设计、会计审计等服务领域外资准入限制,扩大银行、保险、证券、养老等市场准入。鼓励外资更多投向先进制造、高新技术、节能环保、现代服务业等领域和中西部及东北地区,支持设立研发中心。鼓励金融机构和企业在境外融资。支持企业扩大对外投资,深度融入全球产业链、价值链、物流链。建设一批大宗商品境外生产基地及合作园区。积极搭建对外投资金融和信息服务平台。 第五十章 健全对外开放新体制 完善法治化、国际化、便利化的营商环境,健全有利于合作共赢、同国际投资贸易规则相适应的体制机制。 第一节 营造优良营商环境 营造公平竞争的市场环境、高效廉洁的政务环境、公正透明的法律政策环境和开放包容的人文环境。统一内外资法律法规,制定外资基础性法律,保护外资企业合法权益。提高自由贸易试验区建设质量,深化在服务业开放、金融开放和创新、投资贸易便利化、事中事后监管等方面的先行先试,在更大范围推广复制成功经验。对外资全面实行准入前国民待遇加负面清单管理制度。完善外商投资国家安全审查制度。创新外资监管服务方式。建立便利跨境电子商务等新型贸易方式的体制,全面推进国际贸易单一窗口、一站式作业、一体化通关和政府信息共享共用、口岸风险联防联控。健全服务贸易促进体系,发挥贸易投资促进机构、行业协会商会等的作用。加强知识产权保护和反垄断执法,深化执法国际合作。 第二节 完善境外投资管理体制 完善境外投资发展规划和重点领域、区域、国别规划体系。健全备案为主、核准为辅的对外投资管理体制,健全对外投资促进政策和服务体系,提高便利化水平。推动个人境外投资,健全合格境内个人投资者制度。建立国有资本、国有企业境外投资审计制度,健全境外经营业绩考核和责任追究制度。 第三节 扩大金融业双向开放 有序实现人民币资本项目可兑换,提高可兑换、可自由使用程度,稳步推进人民币国际化,推进人民币资本走出去。逐步建立外汇管理负面清单制度。放宽境外投资汇兑限制,改进企业和个人外汇管理。放宽跨国公司资金境外运作限制,逐步提高境外放款比例。支持保险业走出去,拓展保险资金境外投资范围。统一内外资企业及金融机构外债管理,稳步推进企业外债登记制管理改革,健全本外币全口径外债和资本流动审慎管理框架体系。加强国际收支监测。推进资本市场双向开放,提高股票、债券市场对外开放程度,放宽境内机构境外发行债券,以及境外机构境内发行、投资和交易人民币债券。提高金融机构国际化水平,加强海外网点布局,完善全球服务网络,提高国内金融市场对境外机构开放水平。 第四节 强化对外开放服务保障 推动同更多国家签署高标准双边投资协定、司法协助协定、税收协定,争取同更多国家互免或简化签证手续。构建高效有力的海外利益保护体系,维护我国公民和法人海外合法权益。健全反走私综合治理机制,完善反洗钱、反恐怖融资、反逃税监管措施,完善风险防范体制机制。提高海外安全保障能力和水平,完善领事保护制度,提供风险预警、投资促进、权益保障等便利服务。强化涉外法律服务,建立知识产权跨境维权援助机制。 第五十一章 推进“一带一路”建设 秉持亲诚惠容,坚持共商共建共享原则,开展与有关国家和地区多领域互利共赢的务实合作,打造陆海内外联动、东西双向开放的全面开放新格局。 第一节 健全“一带一路”合作机制 围绕政策沟通、设施联通、贸易畅通、资金融通、民心相通,健全“一带一路”双边和多边合作机制。推动与沿线国家发展规划、技术标准体系对接,推进沿线国家间的运输便利化安排,开展沿线大通关合作。建立以企业为主体、以项目为基础、各类基金引导、企业和机构参与的多元化融资模式。加强同国际组织和金融组织机构合作,积极推进亚洲基础设施投资银行、金砖国家新开发银行建设,发挥丝路基金作用,吸引国际资金共建开放多元共赢的金融合作平台。充分发挥广大海外侨胞和归侨侨眷的桥梁纽带作用。 第二节 畅通“一带一路”经济走廊 推动中蒙俄、中国-中亚-西亚、中国-中南半岛、新亚欧大陆桥、中巴、孟中印缅等国际经济合作走廊建设,推进与周边国家基础设施互联互通,共同构建连接亚洲各次区域以及亚欧非之间的基础设施网络。加强能源资源和产业链合作,提高就地加工转化率。支持中欧等国际集装箱运输和邮政班列发展。建设上合组织国际物流园和中哈物流合作基地。积极推进“21世纪海上丝绸之路”战略支点建设,参与沿线重要港口建设与经营,推动共建临港产业集聚区,畅通海上贸易通道。推进公铁水及航空多式联运,构建国际物流大通道,加强重要通道、口岸基础设施建设。建设新疆丝绸之路经济带核心区、福建“21世纪海上丝绸之路”核心区。打造具有国际航运影响力的海上丝绸之路指数。 第三节 共创开放包容的人文交流新局面 办好“一带一路”国际高峰论坛,发挥丝绸之路(敦煌)国际文化博览会等作用。广泛开展教育、科技、文化、体育、旅游、环保、卫生及中医药等领域合作。构建官民并举、多方参与的人文交流机制,互办文化年、艺术节、电影节、博览会等活动,鼓励丰富多样的民间文化交流,发挥妈祖文化等民间文化的积极作用。联合开发特色旅游产品,提高旅游便利化。加强卫生防疫领域交流合作,提高合作处理突发公共卫生事件能力。推动建立智库联盟。 第五十二章 积极参与全球经济治理 推动国际经济治理体系改革完善,积极引导全球经济议程,维护和加强多边贸易体制,促进国际经济秩序朝着平等公正、合作共赢的方向发展,共同应对全球性挑战。 第一节 维护多边贸易体制主渠道地位 坚持互利共赢原则,促进全球贸易投资的自由化和便利化,坚定反对各种形式的贸易保护主义。维护世界贸易组织在全球贸易投资中的主渠道地位,推动多边贸易谈判进程,促进多边贸易体制均衡、共赢、包容发展,形成公正、合理、透明的国际经贸规则体系。 第二节 强化区域和双边自由贸易体制建设 加快实施自由贸易区战略,逐步构筑高标准自由贸易区网络。积极同“一带一路”沿线国家和地区商建自由贸易区,加快区域全面经济伙伴关系协定、中国-海合会、中日韩自贸区等谈判,推动与以色列、加拿大、欧亚经济联盟和欧盟等建立自贸关系以及亚太自贸区相关工作。全面落实中韩、中澳等自由贸易协定和中国-东盟自贸区升级议定书。继续推进中美、中欧投资协定谈判。 第三节 推动完善国际经济治理体系 积极参与全球经济治理机制合作,支持主要全球治理平台和区域合作平台更好发挥作用,推动全球治理体制更加公平合理。支持发展中国家平等参与全球经济治理,促进国际货币体系和国际金融监管改革。加强宏观经济政策国际协调,促进全球经济平衡、金融安全、稳定增长。积极参与网络、深海、极地、空天等领域国际规则制定。积极参与国际标准制定。办好二十国集团杭州峰会。 第五十三章 积极承担国际责任和义务 扩大对外援助规模,完善对外援助方式,为发展中国家提供更多免费的人力资源、发展规划、经济政策等方面咨询培训,扩大科技教育、医疗卫生、防灾减灾、环境治理、野生动植物保护、减贫等领域对外合作和援助,加大人道主义援助力度。积极落实2030年可持续发展议程。推动形成多元化开发性融资格局。维护国际公共安全,反对一切形式的恐怖主义,积极支持并参与联合国维和行动,加强防扩散国际合作,参与管控热点敏感问题,共同维护国际通道安全。加强多边和双边协调,参与国际网络空间治理,维护全球网络安全。推动反腐败国际合作。 第十二篇 深化内地和港澳、大陆和台湾地区合作发展 支持港澳巩固传统优势、培育发展新优势,拓宽两岸关系和平发展道路,更好实现经济互补互利、共同发展。 第五十四章 支持香港澳门长期繁荣稳定发展 全面准确贯彻“一国两制”、“港人治港”、“澳人治澳”、高度自治的方针,严格依照宪法和基本法办事,发挥港澳独特优势,提升港澳在国家经济发展和对外开放中的地位和功能,支持港澳发展经济、改善民生、推进民主、促进和谐。 第一节 支持港澳提升经济竞争力 支持香港巩固和提升国际金融、航运、贸易三大中心地位,强化全球离岸人民币业务枢纽地位和国际资产管理中心功能,推动融资、商贸、物流、专业服务等向高端高增值方向发展。支持香港发展创新及科技事业,培育新兴产业。支持香港建设亚太区国际法律及解决争议服务中心。支持澳门建设世界旅游休闲中心、中国与葡语国家商贸合作服务平台,积极发展会展商贸等产业,促进经济适度多元可持续发展。 第二节 深化内地与港澳合作 支持港澳参与国家双向开放、“一带一路”建设,鼓励内地与港澳企业发挥各自优势,通过多种方式合作走出去。加大内地对港澳开放力度,推动内地与港澳关于建立更紧密经贸关系安排升级。深化内地与香港金融合作,加快两地市场互联互通。加深内地同港澳在社会、民生、文化、教育、环保等领域交流合作,支持内地与港澳开展创新及科技合作,支持港澳中小微企业和青年人在内地发展创业。支持共建大珠三角优质生活圈,加快前海、南沙、横琴等粤港澳合作平台建设。支持港澳在泛珠三角区域合作中发挥重要作用,推动粤港澳大湾区和跨省区重大合作平台建设。 第五十五章 推进两岸关系和平发展和祖国统一进程 坚持“九二共识”和一个中国原则,坚决反对“台独”。在坚持原则立场基础上,以互利共赢方式深化两岸经济合作,扩大两岸合作领域,增进两岸同胞福祉,巩固和推进两岸关系和平发展。 第一节 促进两岸经济融合发展 加强两岸宏观政策交流,拓展经济合作空间和共同利益。推动两岸产业优势互补、融合发展,鼓励两岸企业相互持股、合作创新、共创品牌、共拓市场。深化两岸金融合作,支持两岸资本市场开展多层次合作。推动两岸贸易投资扩大规模、提升层次。扩大对台湾服务业开放,加强两岸在农渔业、中小企业、电子商务等领域合作。推进海峡西岸经济区、中国(福建)自由贸易试验区建设,打造台商投资区、平潭综合实验区、福州新区、昆山深化两岸产业合作试验区等对台合作平台,深化厦门对台合作支点建设。鼓励长三角、珠三角、环渤海等台资企业聚集区发挥优势,支持台资企业转型升级,引导向中西部地区梯度转移。 第二节 加强两岸人文社会交流 扩大两岸人员往来,完善台湾同胞待遇政策措施,为台湾居民在大陆工作、学习、生活提供更多便利。加强两岸文化交流合作,共同弘扬中华文化,增进两岸同胞文化、民族认同。深化两岸教育交流合作,扩大两岸高校学历互认范围,推进闽台职业教育交流合作试验区建设。鼓励两岸联合开展科技研发合作,深化两岸学术交流。加强两岸基层和青少年交流,让更多台湾普通民众、青少年和中小企业在交流合作中受益。 第十三篇 全力实施脱贫攻坚 充分发挥政治优势和制度优势,贯彻精准扶贫、精准脱贫基本方略,创新扶贫工作机制和模式,采取超常规措施,加大扶贫攻坚力度,坚决打赢脱贫攻坚战。 第五十六章 推进精准扶贫精准脱贫 按照扶贫对象精准、项目安排精准、资金使用精准、措施到户精准、因村派人精准、脱贫成效精准的要求,切实提高扶贫实效,稳定实现农村贫困人口不愁吃、不愁穿,义务教育、基本医疗和住房安全有保障。 第一节 创新扶贫开发方式 根据致贫原因和脱贫需求,对贫困人口实行分类精准扶持。通过发展特色产业、转移就业、易地扶贫搬迁、生态保护扶贫、教育培训、开展医疗保险和医疗救助等措施,实现约5000万建档立卡贫困人口脱贫;通过实行社保政策兜底,实现其余完全或部分丧失劳动能力的贫困人口脱贫。探索资产收益扶持制度,通过土地托管、扶持资金折股量化、农村土地经营权入股等方式,让贫困人口分享更多资产收益。 第二节 健全精准扶贫工作机制 全面做好精准识别、建档立卡工作。加强贫困人口动态统计监测,建立精准扶贫台账,加强定期核查和有进有出动态管理。建立贫困户脱贫认定机制,制定严格规范透明的贫困县退出标准、程序、核查办法。建立扶贫工作绩效社会监督机制,开展贫困地区群众扶贫满意度调查,建立扶贫政策落实情况跟踪审计和扶贫成效第三方评估机制。 第五十七章 支持贫困地区加快发展 把革命老区、民族地区、边疆地区、集中连片贫困地区作为脱贫攻坚重点,持续加大对集中连片特殊困难地区的扶贫投入力度,增强造血能力,实现贫困地区农民人均可支配收入增长幅度高于全国平均水平,基本公共服务主要领域指标接近全国平均水平。 第一节 加强贫困地区基础设施建设 因地制宜解决贫困地区通路、通水、通电、通网络等问题。构建贫困地区外通内联的交通运输通道。建设15.2万公里通建制村沥青(水泥)路。加强贫困地区水利建设,全面解决贫困人口饮水安全问题,大力扶持贫困地区农村水电开发。加大贫困地区农网改造力度。宽带网络覆盖90%以上的贫困村。加大以工代赈投入力度,支持贫困地区中小型公益性基础设施建设。继续实施整村推进,加快改善贫困村生产生活条件。 第二节 提高贫困地区公共服务水平 把建档立卡贫困户放在优先位置,全面完成危房改造,切实保障贫困户住房安全。改善贫困地区基本公共服务,提高教育质量和医疗服务水平。集中实施一批文化惠民扶贫项目,推动贫困地区县级公共文化体育设施达到国家标准。 第五十八章 完善脱贫攻坚支撑体系 完善扶贫脱贫扶持政策,健全扶贫工作机制,创新各类扶贫模式及其考评体系,为脱贫攻坚提供强有力支撑。 第一节 强化政策保障 加大中央和省级财政扶贫投入,发挥政策性金融、开发性金融、商业性金融和合作性金融的互补作用,整合各类扶贫资源,拓宽资金来源渠道。优先保证扶贫开发用地需要,专项安排贫困县年度新增建设用地计划指标。加大贫困地区土地整治支持力度,允许贫困县将城乡建设用地增减挂钩指标在省域范围内使用。对在贫困地区开发水电、矿产资源占用集体土地的,试行给原住居民集体股权方式进行补偿。完善资源开发收益分享机制,使贫困地区更多分享开发收益。加大科技扶贫力度。实施贫困地区人才支持计划和本土人才培养计划。 第二节 健全广泛参与机制 健全东西扶贫协作和党政机关、部队、人民团体、国有企业定点扶贫机制。鼓励支持民营企业、社会组织、个人参与扶贫开发,引导社会扶贫重心下移,实现社会帮扶资源和精准扶贫有效对接。创新参与模式,鼓励设立产业投资基金和公益信托基金,实施扶贫志愿者行动计划和社会工作专业人才服务贫困地区计划。着力打造扶贫公益品牌。 第三节 落实脱贫工作责任制 进一步完善中央统筹、省(自治区、直辖市)负总责、市(地)县抓落实的工作机制。强化脱贫工作责任考核,全面落实扶贫开发工作成效考核办法,对贫困县重点考核脱贫成效。建立扶贫工作督查制度,强化责任追究。 
 第十四篇 提升全民教育和健康水平 把提升人的发展能力放在突出重要位置,全面提高教育、医疗卫生水平,着力增强人民科学文化和健康素质,加快建设人力资本强国。 第五十九章 推进教育现代化 全面贯彻党的教育方针,坚持教育优先发展,加快完善现代教育体系,全面提高教育质量,促进教育公平,培养德智体美全面发展的社会主义建设者和接班人。 第一节 加快基本公共教育均衡发展 建立城乡统一、重在农村的义务教育经费保障机制,加大公共教育投入向中西部和民族边远贫困地区的倾斜力度。科学推进城乡义务教育公办学校标准化建设,改善薄弱学校和寄宿制学校办学条件,优化教育布局,努力消除城镇学校“大班额”,基本实现县域校际资源均衡配置,义务教育巩固率提高到95%。加强教师队伍特别是乡村教师队伍建设,落实乡村教师支持计划,通过政府购买岗位等方式,解决结构性、阶段性、区域性教师短缺问题。改善乡村教学环境。鼓励普惠性幼儿园发展,加强农村普惠性学前教育,实施学前教育三年行动计划,学前三年毛入园率提高到85%。普及高中阶段教育,率先从建档立卡的家庭经济困难学生实施普通高中免除学杂费,高中阶段教育毛入学率达到90%以上。提升残疾人群特殊教育普及水平、条件保障和教育质量。积极推进民族教育发展,科学稳妥推行双语教育,加大双语教师培训力度。 第二节 推进职业教育产教融合 完善现代职业教育体系,加强职业教育基础能力建设。推动具备条件的普通本科高校向应用型转变。推行产教融合、校企合作的应用型人才和技术技能人才培养模式,促进职业学校教师和企业技术人才双向交流。推动专业设置、课程内容、教学方式与生产实践对接。促进职业教育与普通教育双向互认、纵向流动。逐步分类推进中等职业教育免除学杂费,实行国家基本职业培训包制度。 第三节 提升大学创新人才培养能力 推进现代大学制度建设,完善学校内部治理结构。建设一流师资队伍,用新理论、新知识、新技术更新教学内容。完善高等教育质量保障体系。推进高等教育分类管理和高等学校综合改革,优化学科专业布局,改革人才培养机制,实行学术人才和应用人才分类、通识教育和专业教育相结合的培养制度,强化实践教学,着力培养学生创意创新创业能力。深入实施中西部高等教育振兴计划,扩大重点高校对中西部和农村地区招生规模。全面提高高校创新能力,统筹推进世界一流大学和一流学科建设。 第四节 加快学习型社会建设 大力发展继续教育,构建惠及全民的终身教育培训体系。推动各类学习资源开放共享,办好开放大学,发展在线教育和远程教育,整合各类数字教育资源向全社会提供服务。建立个人学习账号和学分累计制度,畅通继续教育、终身学习通道,制定国家资历框架,推进非学历教育学习成果、职业技能等级学分转换互认。发展老年教育。 第五节 增强教育改革发展活力 深化教育改革,增强学生社会责任感、法治意识、创新精神、实践能力,全面加强体育卫生、心理健康、艺术审美教育,培养创新兴趣和科学素养。深化考试招生制度和教育教学改革。推行初高中学业水平考试和综合素质评价。全面推开中小学教师职称制度改革,改善教师待遇。推动现代信息技术与教育教学深度融合。依法保障教育投入。实行管办评分离,扩大学校办学自主权,完善教育督导,加强社会监督。建立分类管理、差异化扶持的政策体系,鼓励社会力量和民间资本提供多样化教育服务。完善资助体系,实现家庭经济困难学生资助全覆盖。 
 第六十章 推进健康中国建设 深化医药卫生体制改革,坚持预防为主的方针,建立健全基本医疗卫生制度,实现人人享有基本医疗卫生服务,推广全民健身,提高人民健康水平。 第一节 全面深化医药卫生体制改革 实行医疗、医保、医药联动,推进医药分开,建立健全覆盖城乡居民的基本医疗卫生制度。全面推进公立医院综合改革,坚持公益属性,破除逐利机制,降低运行成本,逐步取消药品加成,推进医疗服务价格改革,完善公立医院补偿机制。建立现代医院管理制度,落实公立医院独立法人地位,建立符合医疗卫生行业特点的人事薪酬制度。完善基本药物制度,深化药品、耗材流通体制改革,健全药品供应保障机制。鼓励研究和创制新药,将已上市创新药和通过一致性评价的药品优先列入医保目录。鼓励社会力量兴办健康服务业,推进非营利性民营医院和公立医院同等待遇。强化全行业监管,提高医疗服务质量,保障医疗安全。优化从医环境,完善纠纷调解机制,构建和谐医患关系。 第二节 健全全民医疗保障体系 健全医疗保险稳定可持续筹资和报销比例调整机制,完善医保缴费参保政策。全面实施城乡居民大病保险制度,健全重特大疾病救助和疾病应急救助制度。降低大病慢性病医疗费用。改革医保管理和支付方式,合理控制医疗费用,实现医保基金可持续平衡。改进个人账户,开展门诊费用统筹。城乡医保参保率稳定在95%以上。加快推进基本医保异地就医结算,实现跨省异地安置退休人员住院医疗费用直接结算。整合城乡居民医保政策和经办管理。鼓励商业保险机构参与医保经办。将生育保险和基本医疗保险合并实施。鼓励发展补充医疗保险和商业健康保险。探索建立长期护理保险制度,开展长期护理保险试点。完善医疗责任险制度。 第三节 加强重大疾病防治和基本公共卫生服务 完善国家基本公共卫生服务项目和重大公共卫生服务项目,提高服务质量效率和均等化水平。提升基层公共卫生服务能力。加强妇幼健康、公共卫生、肿瘤、精神疾病防控、儿科等薄弱环节能力建设。实施慢性病综合防控战略,有效防控心脑血管疾病、糖尿病、恶性肿瘤、呼吸系统疾病等慢性病和精神疾病。加强重大传染病防控,降低全人群乙肝病毒感染率,艾滋病疫情控制在低流行水平,肺结核发病率降至58/10万,基本消除血吸虫病危害,消除疟疾、麻风病危害。做好重点地方病防控工作。加强口岸卫生检疫能力建设,严防外来重大传染病传入。开展职业病危害普查和防控。增加艾滋病防治等特殊药物免费供给。加强全民健康教育,提升健康素养。大力推进公共场所禁烟。深入开展爱国卫生运动和健康城市建设。加强国民营养计划和心理健康服务。 第四节 加强妇幼卫生保健及生育服务 全面推行住院分娩补助制度,向孕产妇免费提供生育全过程的基本医疗保健服务。加强出生缺陷综合防治,建立覆盖城乡居民,涵盖孕前、孕期、新生儿各阶段的出生缺陷防治免费服务制度。全面提高妇幼保健服务能力,加大妇女儿童重点疾病防治力度,提高妇女常见病筛查率和早诊早治率,加强儿童疾病防治和预防伤害。全面实施贫困地区儿童营养改善和新生儿疾病筛查项目。婴儿死亡率、5岁以下儿童死亡率、孕产妇死亡率分别降为7.5‰、9.5‰、18/10万。 第五节 完善医疗服务体系 优化医疗机构布局,推动功能整合和服务模式创新。加强专业公共卫生机构、基层医疗卫生机构和医院之间的分工协作,健全上下联动、衔接互补的医疗服务体系,完善基层医疗服务模式,推进全科医生(家庭医生)能力提高及电子健康档案等工作,实施家庭签约医生模式。全面建立分级诊疗制度,以提高基层医疗服务能力为重点,完善服务网络、运行机制和激励机制,实行差别化的医保支付和价格政策,形成科学合理就医秩序,基本实现基层首诊、双向转诊、上下联动、急慢分治。加强医疗卫生队伍建设,实施全民健康卫生人才保障工程和全科医生、儿科医生培养使用计划,健全住院医师规范化培训制度。通过改善从业环境和薪酬待遇,促进医疗资源向中西部地区倾斜、向基层和农村流动。完善医师多点执业制度。全面实施临床路径。提升健康信息服务和大数据应用能力,发展远程医疗和智慧医疗。每千人口执业(助理)医师数达到2.5名。 第六节 促进中医药传承与发展 健全中医医疗保健服务体系,创新中医药服务模式,提升基层服务能力。加强中医临床研究基地和科研机构建设。发展中医药健康服务。开展中药资源普查,加强中药资源保护,建立中医古籍数据库和知识库。加快中药标准化建设,提升中药产业水平。建立大宗、道地和濒危药材种苗繁育基地,促进中药材种植业绿色发展。支持民族医药发展。推广中医药适宜技术,推动中医药服务走出去。 第七节 广泛开展全民健身运动 实施全民健身战略。发展体育事业,加强群众健身活动场地和设施建设,推行公共体育设施免费或低收费开放。实施青少年体育活动促进计划,培育青少年体育爱好和运动技能,推广普及足球、篮球、排球、冰雪等运动,完善青少年体质健康监测体系。发展群众健身休闲项目,鼓励实行工间健身制度,实行科学健身指导。促进群众体育与竞技体育全面协调发展。鼓励社会力量发展体育产业。做好北京2022年冬季奥运会筹办工作。 第八节 保障食品药品安全 实施食品安全战略。完善食品安全法规制度,提高食品安全标准,强化源头治理,全面落实企业主体责任,实施网格化监管,提高监督检查频次和抽检监测覆盖面,实行全产业链可追溯管理。开展国家食品安全城市创建行动。深化药品医疗器械审评审批制度改革,探索按照独立法人治理模式改革审评机构。推行药品经营企业分级分类管理。加快完善食品监管制度,健全严密高效、社会共治的食品药品安全治理体系。加大农村食品药品安全治理力度,完善对网络销售食品药品的监管。加强食品药品进口监管。 
 第十五篇 提高民生保障水平 按照人人参与、人人尽力、人人享有的要求,坚守底线、突出重点、完善制度、引导预期,注重机会公平,保障基本民生,不断提高人民生活水平,实现全体人民共同迈入全面小康社会。 第六十一章 增加公共服务供给 坚持普惠性、保基本、均等化、可持续方向,从解决人民最关心最直接最现实的利益问题入手,增强政府职责,提高公共服务共建能力和共享水平。 第一节 促进基本公共服务均等化 围绕标准化、均等化、法制化,加快健全国家基本公共服务制度,完善基本公共服务体系。建立国家基本公共服务清单,动态调整服务项目和标准,促进城乡区域间服务项目和标准有机衔接。合理增加中央和省级政府基本公共服务事权和支出责任。健全基层服务网络,加强资源整合,提高管理效率,推动服务项目、服务流程、审核监管公开透明。 第二节 满足多样化公共服务需求 开放市场并完善监管,努力增加非基本公共服务和产品供给。积极推动医疗、养老、文化、体育等领域非基本公共服务加快发展,丰富服务产品,提高服务质量,提供个性化服务方案。积极应用新技术、发展新业态,促进线上线下服务衔接,让人民群众享受高效便捷优质服务。 第三节 创新公共服务提供方式 推动供给方式多元化,能由政府购买服务提供的,政府不再直接承办;能由政府和社会资本合作提供的,广泛吸引社会资本参与。制定发布购买公共服务目录,推行特许经营、定向委托、战略合作、竞争性评审等方式,引入竞争机制。创新从事公益服务事业单位体制机制,健全法人治理结构,推动从事生产经营活动事业单位转制为企业。 
 第六十二章 实施就业优先战略 实施更加积极的就业政策,创造更多就业岗位,着力解决结构性就业矛盾,鼓励以创业带就业,实现比较充分和高质量就业。 第一节 推动实现更高质量的就业 把促进充分就业作为经济社会发展优先目标、放在更加突出位置,坚持分类施策,提高劳动参与率,稳定并扩大城镇就业规模。落实高校毕业生就业促进和创业引领计划,搭建创新创业平台,健全高校毕业生自主创业、到基层就业的激励政策。促进农村富余劳动力转移就业和外出务工人员返乡创业。加强对灵活就业、新就业形态的扶持,促进劳动者自主就业。做好退役军人就业安置工作。加强就业援助,对就业困难人员实行实名制动态管理和分类帮扶,做好“零就业”家庭帮扶工作。加大再就业支持力度。不断改善劳动条件,规范劳动用工制度,落实职工带薪年休假制度。严禁各种形式的就业歧视。规范就业中介服务。健全劳动关系协调机制,加强劳动保障监察和争议调解仲裁,维护职工合法权益,保障非正规就业劳动者权益,全面治理拖欠农民工工资问题,建立和谐劳动关系。 第二节 提高公共就业创业服务能力 完善就业创业服务体系,推行终身职业技能培训制度。开展贫困家庭子女、未升学初高中毕业生、农民工、失业人员和转岗职工、退役军人和残疾人免费接受职业培训行动。完善高技能人才职称评定、技术等级认定等政策。完善就业失业统计指标体系,健全失业监测预警机制,发布城镇调查失业率数据,强化对部分地区、行业规模性失业的监测和应对。提高公共就业创业服务信息化水平,推进各类就业信息共享开放。 
 第六十三章 缩小收入差距 正确处理公平和效率关系,坚持居民收入增长和经济增长同步、劳动报酬提高和劳动生产率提高同步,持续增加城乡居民收入,规范初次分配,加大再分配调节力度,调整优化国民收入分配格局,努力缩小全社会收入差距。 第一节 完善初次分配制度 完善市场评价要素贡献并按贡献分配的机制。健全科学的工资水平决定机制、正常增长机制、支付保障机制,推行企业工资集体协商制度,完善最低工资增长机制。健全高技能人才薪酬体系,提高技术工人待遇。完善适应机关事业单位特点的工资制度。加强对国有企业薪酬分配的分类监管。注重发挥收入分配政策激励作用,扩展知识、技术和管理要素参与分配途径。多渠道增加城乡居民财产性收入。 第二节 健全再分配调节机制 实行有利于缩小收入差距的政策,明显增加低收入劳动者收入,扩大中等收入者比重。加快建立综合和分类相结合的个人所得税制度。将一些高档消费品和高消费行为纳入消费税征收范围。完善鼓励回馈社会、扶贫济困的税收政策。健全针对困难群体的动态社会保障兜底机制。增加财政民生支出,公共资源出让收益更多用于民生保障,逐步提高国有资本收益上缴公共财政比例。 第三节 规范收入分配秩序 保护合法收入,规范隐性收入,遏制以权力、行政垄断等非市场因素获取收入,取缔非法收入。严格规范工资外收入和非货币性福利。全面推行非现金结算,建立健全自然人收入和财产信息系统,完善收入统计调查和监测体系。 第六十四章 改革完善社会保障制度 坚持全民覆盖、保障适度、权责清晰、运行高效,稳步提高社会保障统筹层次和水平,建立健全更加公平、更可持续的社会保障制度。 第一节 完善社会保险体系 实施全民参保计划,基本实现法定人员全覆盖。坚持精算平衡,完善筹资机制,分清政府、企业、个人等的责任。适当降低社会保险费率。完善统账结合的城镇职工基本养老保险制度,构建包括职业年金、企业年金和商业保险的多层次养老保险体系,持续扩大覆盖面。实现职工基础养老金全国统筹。完善职工养老保险个人账户制度,健全参保缴费激励约束机制,建立基本养老金合理调整机制。推出税收递延型养老保险。更好发挥失业、工伤保险作用,增强费率确定的灵活性,优化调整适用范围。建立更加便捷的社会保险转移接续机制。划转部分国有资本充实社保基金,拓宽社会保险基金投资渠道,加强风险管理,提高投资回报率。大幅提升灵活就业人员、农民工等群体参加社会保险比例。加强公共服务设施和信息化平台建设,实施社会保障卡工程,持卡人口覆盖率达到90%。 第二节 健全社会救助体系 统筹推进城乡社会救助体系建设,完善最低生活保障制度,强化政策衔接,推进制度整合,确保困难群众基本生活。加强社会救助制度与其他社会保障制度、专项救助与低保救助统筹衔接。构建综合救助工作格局,丰富救助服务内容,合理提高救助标准,实现社会救助“一门受理、协同办理”。建立健全社会救助家庭经济状况核对机制,努力做到应救尽救、应退尽退。开展“救急难”综合试点,加强基层流浪乞讨救助服务设施建设。 第三节 支持社会福利和慈善事业发展 健全以扶老、助残、爱幼、济困为重点的社会福利制度。建立家庭养老支持政策,提增家庭养老扶幼功能。做好困境儿童福利保障工作。完善儿童收养制度。加强优抚安置工作。发展公益性基本殡葬服务,支持公共殡仪馆、公益性骨灰安放(葬)设施和墓地建设。加快公办福利机构改革,加强福利设施建设,优化布局和资源共享。大力支持专业社会工作和慈善事业发展,健全经常性社会捐助机制。广泛动员社会力量开展社会救济和社会互助、志愿服务活动。 第六十五章 积极应对人口老龄化 开展应对人口老龄化行动,加强顶层设计,构建以人口战略、生育政策、就业制度、养老服务、社保体系、健康保障、人才培养、环境支持、社会参与等为支撑的人口老龄化应对体系。 第一节 促进人口均衡发展 坚持计划生育的基本国策,全面实施一对夫妇可生育两个孩子政策。改革完善计划生育服务管理,完善生育登记服务制度。提高生殖健康、妇幼保健、托幼等公共服务水平。做好相关经济社会政策与全面两孩政策的有效衔接。完善农村计划生育家庭奖励扶助和特别扶助制度,加强对失独家庭的关爱和帮助。做好优生优育的全程服务。注重家庭发展。综合治理出生人口性别比偏高问题。全国总人口14.2亿人左右。 完善人口发展战略,建立健全人口与发展综合决策机制。综合应对劳动年龄人口下降,实施渐进式延迟退休年龄政策,加强老年人力资源开发,增强大龄劳动力就业能力。开展重大经济社会政策人口影响评估,健全人口动态监测机制。 第二节 健全养老服务体系 建立以居家为基础、社区为依托、机构为补充的多层次养老服务体系。统筹规划建设公益性养老服务设施,支持面向失能老年人的老年养护院、社区日间照料中心等设施建设。全面建立针对经济困难高龄、失能老年人的补贴制度。加强老龄科学研究。实施养老护理人员培训计划,加强专业化养老服务护理人员和管理人才队伍建设。推动医疗卫生和养老服务相结合。完善与老龄化相适应的福利慈善体系。推进老年宜居环境建设。全面放开养老服务市场,通过购买服务、股权合作等方式支持各类市场主体增加养老服务和产品供给。加强老年人权益保护,弘扬敬老、养老、助老社会风尚。 第六十六章 保障妇女未成年人和残疾人基本权益 坚持男女平等基本国策和儿童优先,切实加强妇女、未成年人、残疾人等社会群体权益保护,公平参与并更多分享发展成果。 第一节 促进妇女全面发展 实施妇女发展纲要。保障妇女平等获得就学、就业、婚姻财产和参与社会事务等权利和机会,保障农村妇女土地权益,提高妇女参与决策管理水平。加强妇女扶贫减贫、劳动保护、卫生保健、生育关怀、社会福利、法律援助等工作。严厉打击拐卖妇女儿童、暴力侵害妇女等违法犯罪行为。消除对妇女的歧视和偏见,改善妇女发展环境。 第二节 关爱未成年人健康成长 实施儿童发展纲要。强化对未成年人生存权、发展权、受保护权、参与权的依法保障和社会责任。完善未成年人监护制度,构建未成年人关爱社会网络,健全社区未成年人保护与服务体系。消除童工现象。制定实施青年发展规划,营造良好成长成才环境,促进学校教育、家庭教育、社会教育协调互动,培养青少年勤学、修德、明辨、笃实的良好品质,激发青少年活力和创造力。加强学校及周边社会治安综合治理,严厉打击危害未成年人身心健康的违法犯罪行为。加强未成年人心理健康引导。有效预防未成年人犯罪。鼓励青少年更多参与志愿服务和社会公益活动。 第三节 提升残疾人服务保障水平 支持残疾人事业发展,建立健全残疾人基本福利制度,实现残疾人基本民生兜底保障。完善重度残疾人医疗报销制度。优先保障残疾人基本住房。完善残疾人就业创业扶持政策,健全公共机构为残疾人提供就业岗位制度。加强残疾人康复和托养设施建设,鼓励社会力量提供服务。加强残疾人无障碍设施建设和维护。实施0-6岁残疾儿童康复、贫困残疾人基本型辅助器具适配等重点康复工程。建设康复大学,培养康复专业技术人才。 
 第十六篇 加强社会主义精神文明建设 坚持社会主义先进文化前进方向,坚持以人民为中心的工作导向,坚持把社会效益放在首位、社会效益和经济效益相统一,加快文化改革发展,推动物质文明和精神文明协调发展,建设社会主义文化强国。 第六十七章 提升国民文明素质 以社会主义核心价值观为引领,加强思想道德建设和社会诚信建设,弘扬中华传统美德和时代新风,倡导科学精神和人文精神,全面提高国民素质和社会文明程度。 第一节 培育和践行社会主义核心价值观 用中国梦和社会主义核心价值观凝聚共识、汇聚力量,增强国家意识、法治意识、道德意识、社会责任意识、生态文明意识。加强理想信念教育,深化中国特色社会主义理论体系的学习研究宣传,把社会主义核心价值观贯穿融入经济社会发展各领域和社会生活各方面。通过教育引导、舆论宣传、文化熏陶、行为实践、制度保障,使社会主义核心价值观内化为人们的坚定信念,外化为人们的自觉行动,增强全社会的道路自信、理论自信、制度自信。加强和改进基层宣传思想文化工作。推进公民道德建设,培育正确的道德判断和道德责任。 第二节 推进哲学社会科学创新 实施哲学社会科学创新工程,构建哲学社会科学创新体系。加强思想理论工作平台和学科建设,深入实施马克思主义理论研究和建设工程。深化治国理政新理念新思想新战略的研究阐释。发展中国特色社会主义政治经济学。重点建设50-100家国家高端智库。 第三节 传承发展优秀传统文化 构建中华优秀传统文化传承体系,实现传统文化创造性转化和创新性发展。广泛开展优秀传统文化普及活动并纳入国民教育,继承五四运动以来的革命文化传统。大力推行和规范使用国家语言文字。加强文物保护利用,杜绝破坏性开发和不当经营。加强非物质文化遗产保护与传承,振兴传统工艺,传承发展传统戏曲。发展民族民间文化,扶持民间文化社团组织发展。 第四节 深化群众性精神文明创建活动 广泛开展文明城市、文明村镇、文明单位、文明家庭、文明校园等群众性精神文明创建活动,深化学雷锋志愿服务活动。发挥重要传统节日、重大礼仪活动、公益广告的思想熏陶和文化教育功能。普及科学知识,推动全民阅读,公民具备科学素质的比例超过10%。深入开展惠民演出、艺术普及等活动。培育良好家风、乡风、校风、行风,营造现代文明风尚。 第六十八章 丰富文化产品和服务 推进文化事业和文化产业双轮驱动,实施重大文化工程和文化名家工程,为全体人民提供昂扬向上、多姿多彩、怡养情怀的精神食粮。 第一节 繁荣发展社会主义文艺 扶持优秀文化作品创作生产,推出更多传播当代中国价值观念、体现中华文化精神、反映中国人审美追求的精品力作。更好发挥政府投入和各类基金作用,鼓励内容和形式创新,支持文艺院团发展,加强排演场所建设。加强文艺理论和评论工作。建设德艺双馨的文艺队伍。 第二节 构建现代公共文化服务体系 推进基本公共文化服务标准化、均等化。完善公共文化设施网络,加强基层文化服务能力建设。加大对老少边穷地区文化建设帮扶力度。加快公共数字文化建设。加强文化产品、惠民服务与群众文化需求对接。鼓励社会力量参与公共文化服务。继续推进公共文化设施免费开放。繁荣发展文学艺术、新闻出版、广播影视和体育事业。加强老年人、未成年人、农民工、残疾人等群体的文化权益保障。 第三节 加快发展现代文化产业 加快发展网络视听、移动多媒体、数字出版、动漫游戏等新兴产业,推动出版发行、影视制作、工艺美术等传统产业转型升级。推进文化业态创新,大力发展创意文化产业,促进文化与科技、信息、旅游、体育、金融等产业融合发展。推动文化企业兼并重组,扶持中小微文化企业发展。加快全国有线电视网络整合和智能化建设。扩大和引导文化消费。 第四节 建设现代传媒体系 加强主流媒体建设,提高舆论引导水平,增强传播力公信力影响力。以先进技术为支撑、内容建设为根本,推动传统媒体和新兴媒体在内容、渠道、平台、经营、管理等方面深度融合,建设“内容+平台+终端”的新型传播体系,打造一批新型主流媒体和传播载体。优化媒体结构,规范传播秩序。 第五节 加强网络文化建设 实施网络内容建设工程,丰富网络文化内涵,鼓励推出优秀网络原创作品,大力发展网络文艺,发展积极向上的网络文化。创新符合网络传播规律的网上宣传方式,提升网络舆情分析和引导能力。加强互联网分类管理,强化运营主体的社会责任。推进文明办网、文明上网,引导广大青年争当“中国好网民”,倡导网络公益活动,净化网络环境。 第六节 深化文化体制改革 健全党委领导、政府管理、行业自律、社会监督、企事业单位依法运营的文化管理体制。深化公益性文化单位改革。推动文化企业建立有文化特色的现代企业制度。健全国有文化资产管理体制。降低社会资本进入门槛,鼓励非公有制文化企业发展。开展新闻出版传媒企业特殊管理股试点。健全现代文化市场体系,落实完善文化经济政策。深入开展“扫黄打非”,加强市场监管,提升综合执法能力。 第六十九章 提高文化开放水平 加大中外人文交流力度,创新对外传播、文化交流、文化贸易方式,在交流互鉴中展示中华文化独特魅力,推动中华文化走向世界。 第一节 拓展文化交流与合作空间 推动政府合作和民间交流互促共进,增进文化互信和人文交流。推进国际汉学交流。完善海外中国文化中心建设运营机制。支持海外侨胞开展中外人文交流。鼓励文化企业对外投资合作,推进文化产品和服务出口,努力开拓国际文化市场。积极吸收借鉴国外优秀文化成果、先进文化经营管理理念,鼓励外资企业在华进行文化科技研发和服务外包。维护国家文化安全。 第二节 加强国际传播能力建设 拓展海外传播网络,丰富传播渠道和手段。打造旗舰媒体,推进合作传播,加强与国际大型传媒集团的合资合作,发挥各类信息网络设施的文化传播作用。打造符合国际惯例和国别特征、具有我国文化特色的话语体系,运用生动多样的表达方式,增强文化传播亲和力。 
 第十七篇 加强和创新社会治理 加强社会治理基础制度建设,构建全民共建共享的社会治理格局,提高社会治理能力和水平,实现社会充满活力、安定和谐。 第七十章 完善社会治理体系 完善党委领导、政府主导、社会协同、公众参与、法治保障的社会治理体制,实现政府治理和社会调节、居民自治良性互动。 第一节 提升政府治理能力和水平 创新政府治理理念,强化法治意识和服务意识,寓管理于服务,以服务促管理。改进政府治理方式,充分运用现代科技改进社会治理手段,推进社会治理精细化,加强源头治理、动态管理、应急处置和标本兼治。健全政府信息发布制度。加强基层政府服务能力建设。建立国家人口基础信息库,加强人口管理、实名登记、信用体系、危机预警干预等制度建设。完善政府社会治理考核问责机制。 第二节 增强社区服务功能 完善城乡社区治理体制,依法厘清基层政府和社区组织权责边界,建立社区、社会组织、社会工作者联动机制。健全城乡社区综合服务管理平台,促进公共服务、便民利民服务、志愿服务有机衔接,实现一站式服务。实现城市社区综合服务设施全覆盖,推进农村社区综合服务设施建设。提升社区工作者队伍职业素质。注册志愿者人数占居民人口比例达到13%。 第三节 发挥社会组织作用 健全社会组织管理制度,形成政社分开、权责明确、依法自治的现代社会组织体制。推动登记制度改革,实行分类登记制度。支持行业协会商会类、科技类、公益慈善类、社区服务类社会组织发展。加快行业协会商会与行政机关脱钩,健全法人治理结构。推进有条件的事业单位转为社会组织,推动社会组织承接政府转移职能。加强综合监督和诚信建设,更好发挥自律、他律、互律作用。 第四节 增强社会自我调节功能 引导公众用社会公德、职业道德、家庭美德、个人品德等道德规范修身律己,自觉履行法定义务、社会责任和家庭责任,自觉遵守和维护社会秩序。加强行业规范、社会组织章程、村规民约、社区公约等社会规范建设,充分发挥社会规范在协调社会关系、约束社会行为等方面的积极作用。 第五节 完善公众参与机制 依法保障居民知情权、参与权、决策权和监督权,完善公众参与治理的制度化渠道。对关系公众切身利益的重大决策,以居民会议、议事协商、民主听证等形式,广泛征求公众意见建议。完善村务公开、居务公开、民主评议等途径,加强公众监督评估。 第六节 健全权益保障和矛盾化解机制 健全利益表达、协调机制,引导群众依法行使权利、表达诉求、解决纠纷。完善行政复议、仲裁、诉讼等法定诉求表达机制,发挥人大代表、政协委员、人民团体、社会组织等的诉求表达功能。全面推行阳光信访,落实及时就地化解责任,完善涉法涉诉信访依法终结制度。落实重大决策社会稳定风险评估制度,完善调解、仲裁、行政裁决、行政复议、诉讼等有机衔接、相互协调的多元化纠纷解决机制。健全利益保护机制,保障群众权利得到公平对待、有效维护。健全社会心理服务体系,加强对特殊人群的心理疏导和矫治。 第七十一章 完善社会信用体系 加快推进政务诚信、商务诚信、社会诚信和司法公信等重点领域信用建设,推进信用信息共享,健全激励惩戒机制,提高全社会诚信水平。 第一节 健全信用信息管理制度 全面实施统一社会信用代码制度。制定全国统一的信用信息采集和管理标准。依法推进信用信息在采集、共享、使用、公开等环节的分类管理,加强涉及个人隐私和商业秘密的信用信息保护。加快推动信用立法。 第二节 强化信用信息共建共享 建立信息披露和诚信档案制度,加快完善各类市场主体和社会成员信用记录。加强部门、行业和地方信用信息整合,建立企业信用信息归集机制,完善全国信用信息共享平台,建设国家企业信用信息公示系统。依法推进全社会信用信息资源开放共享。 第三节 健全守信激励和失信惩戒机制 建立守信奖励激励机制。在市场监管和公共服务过程中,对诚实守信者实行提供便利化服务等激励政策。健全多部门、跨地区、跨行业联动响应和联合惩戒机制,强化企业信用依法公示和监管,建立各行业失信黑名单制度和市场退出机制。 第四节 培育规范信用服务市场 建立公共和社会信用服务机构互为补充、信用信息基础服务和增值服务相辅相成的多层次信用服务组织体系。推动信用服务产品开发创新和广泛运用。支持征信、信用评级机构规范发展,提高服务质量和国际竞争力。健全征信和信用服务市场监管体系。 第七十二章 健全公共安全体系 牢固树立安全发展观念,坚持人民利益至上,加强全民安全意识教育,健全公共安全体系,为人民安居乐业、社会安定有序、国家长治久安编织全方位、立体化的公共安全网,建设平安中国。 第一节 全面提高安全生产水平 建立责任全覆盖、管理全方位、监管全过程的安全生产综合治理体系,构建安全生产长效机制。完善和落实安全生产责任、考核机制和管理制度,实行党政同责、一岗双责、失职追责,严格落实企业主体责任。加快安全生产法律法规和标准的制定修订。改革安全评审制度,健全多方参与、风险管控、隐患排查化解和预警应急机制,强化安全生产和职业健康监管执法,遏制重特大安全事故频发势头。加强隐患排查治理和预防控制体系、安全生产监管信息化和应急救援、监察监管能力等建设。实施危险化学品和化工企业生产、仓储安全环保搬迁工程。加强交通安全防控网络等安全生产基础能力建设,强化电信、电网、路桥、供水、油气等重要基础设施安全监控保卫。实施全民安全素质提升工程。有效遏制重特大安全事故,单位国内生产总值生产安全事故死亡率下降30%。 第二节 提升防灾减灾救灾能力 坚持以防为主、防抗救相结合,全面提高抵御气象、水旱、地震、地质、海洋等自然灾害综合防范能力。健全防灾减灾救灾体制,完善灾害调查评价、监测预警、防治应急体系。建立城市避难场所。健全救灾物资储备体系,提高资源统筹利用水平。加快建立巨灾保险制度。制定应急救援社会化有偿服务、物资装备征用补偿、救援人员人身安全保险和伤亡抚恤等政策。广泛开展防灾减灾宣传教育和演练。 第三节 创新社会治安防控体系 完善社会治安综合治理体制机制,以信息化为支撑加快建设社会治安立体防控体系,建设基础综合服务管理平台。大力推进基础信息化、警务实战化、执法规范化、队伍正规化建设。构建群防群治、联防联治的社会治安防控网,加快推进网上综合防控体系建设。实施社会治安重点部位、重点领域、重点地区联动管控和排查整治。加强打击违法犯罪、禁毒、防范处理邪教等基础能力建设。 第四节 强化突发事件应急体系建设 建成与公共安全风险相匹配、覆盖应急管理全过程和全社会共同参与的突发事件应急体系。加强应急基础能力建设,健全完善重大危险源、重要基础设施的风险管控体系,增强突发事件预警发布和应急响应能力,提升基层应急管理水平。加强大中城市反恐应变能力建设。强化危险化学品处置、海上溢油、水上搜救打捞、核事故应急、紧急医疗救援等领域核心能力,加强应急资源协同保障能力建设。建立应急征收征用补偿制度,完善应急志愿者管理,实施公众自救互救能力提升工程。提高境外涉我突发事件应对能力。 第七十三章 建立国家安全体系 深入贯彻总体国家安全观,实施国家安全战略,不断提高国家安全能力,切实保障国家安全。 第一节 健全国家安全保障体制机制 制定实施政治、国土、经济、社会、资源、网络等重点领域国家安全政策,明确中长期重点领域安全目标和政策措施,提高应对各种风险挑战的能力。加强国家安全科技和装备建设,建立健全国家安全监测预警体系,强化不同领域监测预警系统的高效整合,提升安全信息搜集分析和处理能力。建立外部风险冲击分类分等级预警制度。加强重大安全风险监测评估,制定国家安全重大风险事件应急处置预案。健全国家安全审查制度和机制。对重要领域、重大改革、重大工程、重大项目、重大政策等进行安全风险评估。建立重点领域维护国家安全工作协调机制,加强国家安全工作组织协调。 第二节 保障国家政权主权安全 建立健全跨部门跨地区联合工作机制,依法严密防范和严厉打击敌对势力渗透颠覆破坏活动、暴力恐怖活动、民族分裂活动、宗教极端活动。加强反恐怖专业力量建设。加强反恐国际合作。加强反间谍工作。加强网上主权空间对敌斗争和网络舆情管控,遏制敌对势力和恐怖势力利用网络空间进行渗透破坏活动。加强边境技防体系建设。高度重视做好意识形态领域工作,切实维护意识形态安全。 第三节 防范化解经济安全风险 坚持底线思维、预防为主,维护战略性资源、关键产业、财政金融、资本跨境流动等领域国家经济安全。加强重要经济指标的动态监测和研判,制定重要经济领域风险应对预案。统筹应对去过剩产能、去商品房库存和去债务杠杆过程中的财政金融风险,以可控方式和节奏主动释放风险。加强对金融市场异常波动、风险传递和金融新业态风险的监管应对。完善全口径政府债务管理,推动地方政府融资平台市场化转型,有效化解地方政府债务风险。拓宽银行业不良资产处置渠道,完善流动性风险管理工具和应急预案,严厉打击非法集资。防范企业债务风险。提高能源、矿产资源、水资源、粮食、生态环保、安全生产、网络等方面风险防控能力。健全国家战略物资储备,构建产品产能产地储备相结合的国家战略资源能源储备体系。 第四节 加强国家安全法治建设 贯彻落实国家安全法,出台相关实施细则。推进国家经济安全、防扩散、国家情报、网络安全、出口管制、外国代理人登记、外资安全审查等涉及国家安全的立法工作,加快健全国家安全法律制度体系,充分运用法律手段维护国家安全。 第十八篇 加强社会主义民主法治建设 坚持中国共产党领导、人民当家作主、依法治国有机统一,加快建设社会主义法治国家,发展社会主义政治文明。 第七十四章 发展社会主义民主政治 坚持和完善人民代表大会制度、中国共产党领导的多党合作和政治协商制度、民族区域自治制度以及基层群众自治制度,扩大公民有序政治参与,充分发挥我国社会主义政治制度优越性。加强协商民主制度建设,构建程序合理、环节完整的协商民主体系,进一步加强政党协商,拓宽国家政权机关、政协组织、党派团体、基层组织、社会组织的协商渠道。完善基层民主制度,畅通民主渠道,健全基层选举、议事、公开、述职、问责等机制。开展形式多样的基层民主协商,推进基层协商制度化。 第七十五章 全面推进法治中国建设 坚持依法治国、依法执政、依法行政共同推进,坚持法治国家、法治政府、法治社会一体建设,建设中国特色社会主义法治体系,建设社会主义法治国家。 第一节 完善以宪法为核心的中国特色社会主义法律体系 维护宪法尊严、权威,健全宪法实施和监督制度。完善立法体制,加强党对立法工作的领导,健全有立法权的人大主导立法工作的体制机制,加强和改进政府立法制度建设,明确立法权力边界。深入推进科学立法、民主立法,加强人大对立法工作的组织协调,健全立法起草、论证、协调、审议机制,健全立法机关主导、社会各方有序参与立法的途径和方式。加快重点领域立法,坚持立改废释并举,完善社会主义市场经济和社会治理法律制度,加快形成完备的法律规范体系。 第二节 加快建设法治政府 全面实施法治政府建设实施纲要,深入推进依法行政,依法设定权力、行使权力、制约权力、监督权力,实现政府活动全面纳入法治轨道。依法全面履行政府职能,完善行政组织和行政程序法律制度,推进机构、职能、权限、程序、责任法定化。完善重大行政决策程序制度,健全依法决策机制。深化行政执法体制改革,推行综合执法,健全行政执法和刑事司法衔接机制。坚持严格规范公正文明执法,最大限度地缩小自由裁量权。健全执法考核评价体系。完善审计制度,保障依法独立行使审计监督权。 第三节 促进司法公正 深化司法体制改革,完善对权利的司法保障、对权力的司法监督,建设公正高效权威的社会主义司法制度。健全司法权力分工负责、互相配合、互相制约机制,完善审级制度、司法组织体系和案件管辖制度。探索设立跨行政区划的人民法院和人民检察院。强化司法人员职业保障,完善确保依法独立公正行使审判权和检察权的制度。全面推进审判公开、检务公开、警务公开、狱务公开,加强人权司法保障。加强对司法活动的监督,健全司法机关内部监督制约机制。完善司法机关办案责任制,落实谁办案谁负责。加强监狱、强制戒毒、社区矫正、安置帮教、司法鉴定等设施建设。 第四节 全面推进法治社会建设 推进多层次多领域依法治理,提高社会治理法治化水平。加强法治文化建设,弘扬社会主义法治精神,增强全社会特别是公职人员尊法学法守法用法观念,在全社会形成良好法治氛围和法治习惯。深入开展“七五”普法,把法治教育纳入国民教育体系,健全公民和组织守法信用记录。完善法律服务体系,加强律师等法律人才和法律服务队伍建设,推进覆盖城乡居民的公共法律服务体系建设,完善法律援助制度,健全司法救助体系。 第七十六章 加强党风廉政建设和反腐败斗争 党风廉政建设和反腐败斗争永远在路上,反腐不能停步、不能放松。坚持全面从严治党,落实“三严三实”要求,严明党的纪律和规矩,落实党风廉政建设主体责任和监督责任,强化责任追究。贯彻中央八项规定精神,坚持不懈纠正“四风”,健全改进作风长效机制。坚决整治和纠正侵害群众利益的不正之风和腐败问题,坚持有腐必反、有贪必肃,巩固反腐败成果,构建不敢腐、不能腐、不想腐的有效机制,努力实现干部清正、政府清廉、政治清明,为经济社会发展营造良好政治生态。 把权力关进制度的笼子,强化权力运行制约和监督,坚持用制度管权管事管人,铲除权力腐败的温床,让人民监督权力,保证权力在阳光下运行。规范领导干部职责权限,建立科学的问责程序和制度,强化领导干部经济责任审计。健全政府内部权力制约机制,加强对权力部门的监察和审计监督。 第十九篇 统筹经济建设和国防建设 坚持发展和安全兼顾、富国和强军统一,实施军民融合发展战略,形成全要素、多领域、高效益的军民深度融合发展格局,全面推进国防和军队现代化。 第七十七章 全面推进国防和军队建设 以党在新形势下的强军目标为引领,贯彻新形势下军事战略方针和改革强军战略,全面推进军队革命化、现代化、正规化建设。加强军队党的建设和思想政治建设,深入贯彻落实古田全军政治工作会议精神,培育“四有”新一代革命军人。深入推进依法治军、从严治军,加快军事立法工作,构建与形势任务和新领导指挥体制相适应的军事法规体系。加强各方向各领域军事斗争准备,发挥军事需求牵引作用,优化军事战略布局,积极经略重大安全领域,加强新型作战力量建设,加强国防科技、装备和现代后勤发展建设,扎实开展实战化军事训练,着力提高基于网络信息体系的联合作战能力。基本完成国防和军队改革目标任务,基本实现机械化,信息化取得重大进展,构建能够打赢信息化战争、有效履行使命任务的中国特色现代军事力量体系。加强国际军事交流与合作,积极参加国际维和行动。 第七十八章 推进军民深度融合发展 在经济建设中贯彻国防需求,在国防建设中合理兼顾民用需要。完善军民融合发展体制机制,健全军民融合发展的组织管理、工作运行和政策制度体系。建立国家和各省(自治区、直辖市)军民融合领导机构。推进军民融合发展立法。坚持军地资源优化配置、合理共享、平战结合,促进经济领域和国防领域技术、人才、资金、信息等要素交流,加强军地在基础设施、产业、科技、教育和社会服务等领域的统筹发展。探索建立军民融合项目资金保障机制。深化国防科技工业体制改革,建立国防科技协同创新机制,实施国防科技工业强基工程。改革国防科研生产和武器装备采购体制机制,加快军工体系开放竞争和科技成果转化,引导优势民营企业进入军品科研生产和维修领域。加快军民通用标准化体系建设。实施军民融合发展工程,在海洋、太空、网络空间等领域推出一批重大项目和举措,打造一批军民融合创新示范区,增强先进技术、产业产品、基础设施等军民共用的协调性。加强国防边海防基础设施建设。 深化国防动员领域改革,健全完善国防动员体制机制。加强以爱国主义为核心的全民国防教育,强化全民国防观念。加强后备力量建设,突出海上动员力量建设,增强基于打赢战争和服务国家大局需要的组织动员、快速反应、支援保障能力。加强现代化武装警察部队建设。加强人民防空工程建设和维护管理。加强对退役军人管理保障工作的组织领导,健全服务保障体系和相关政策制度。密切军政军民团结。党政军警民合力强边固防,大力推进政治安边、富民兴边、军事强边、外交睦边、科技控边,提高边境综合管控能力,维护边境地区安全稳定。增强新疆生产建设兵团综合实力和自我发展能力,加快向南发展,充分发挥维稳戍边功能。 第二十篇 强化规划实施保障 保障“十三五”规划有效实施,要在中国共产党的领导下,更好履行各级政府职责,最大程度地激发各类主体的活力和创造力,形成全党全国各族人民全面建成小康社会的强大合力。 第七十九章 发挥党的领导核心作用 坚持党总揽全局、协调各方,发挥各级党委(党组)领导核心作用,提高领导能力和水平,为实现“十三五”规划提供坚强保证。坚持党要管党、从严治党,以改革创新精神全面推进党的建设新的伟大工程,保持和发展党的先进性、纯洁性,提高党的执政能力,确保党始终成为中国特色社会主义事业的坚强领导核心。加强领导班子和干部队伍建设,完善政绩考核评价体系和奖惩机制,调动各级干部干事创业积极性、主动性、创造性。强化基层党组织整体功能,发挥战斗堡垒作用和党员先锋模范作用,更好带领群众全面建成小康社会。 注重发挥工会、共青团、妇联等群团组织的作用,巩固和发展最广泛的爱国统一战线,全面落实党的知识分子、民族、宗教、侨务等政策,充分发挥民主党派、工商联和无党派人士作用,最大限度凝聚全社会共识和力量,推进改革发展,维护社会和谐稳定。 第八十章 形成规划实施合力 明确政府主体责任,科学制定政策和配置公共资源,广泛动员全社会力量,共同推动规划顺利实施。 第一节 加强规划协调管理 加强统筹管理和衔接协调,形成以国民经济和社会发展总体规划为统领,专项规划、区域规划、地方规划、年度计划等为支撑的发展规划体系。国务院有关部门要组织编制一批国家级专项规划特别是重点专项规划,细化落实本规划提出的主要目标任务。地方规划要做好发展战略、主要目标、重点任务、重大工程项目与国家规划的衔接,切实贯彻落实国家规划的统一部署。加快出台发展规划法。 第二节 完善规划实施机制 各地区、各部门要加强对本规划实施的组织、协调和督导。开展规划实施情况动态监测和评估工作,把监测评估结果作为改进政府工作和绩效考核的重要依据,并依法向全国人民代表大会常务委员会报告规划实施情况,自觉接受人大监督。本规划确定的约束性指标以及重大工程、重大项目、重大政策和重要改革任务,要明确责任主体、实施进度要求,确保如期完成。对纳入本规划的重大工程项目,要简化审批核准程序,优先保障规划选址、土地供应和融资安排。发挥审计机关对推进规划实施的审计监督作用。密切关注形势变化和风险演化,坚持守住底线,做好应对困难复杂局面准备。需要对本规划进行调整时,由国务院提出调整方案,报全国人民代表大会常务委员会批准。 第三节 强化财力保障 加强财政预算与规划实施的衔接协调,在明晰各级政府支出责任的基础上,强化各级财政对规划实施的保障作用。中期财政规划和年度预算要结合本规划提出的目标任务和财力可能,合理安排支出规模和结构。加快政府投资立法。 第四节 充分调动全社会积极性 本规划提出的预期性指标和产业发展、结构调整等任务,主要依靠市场主体的自主行为实现。要激发全国各族人民参与规划实施、建设祖国的主人翁意识,充分发挥各级政府、社会各界的积极性、主动性和创造性,尊重基层首创精神,汇聚人民群众的力量和智慧,形成全体人民群策群力、共建共享的生动局面。 实现“十三五”时期发展目标,前景光明,任务繁重。全党全国各族人民要更加紧密地团结在以习近平同志为核心的党中央周围,高举中国特色社会主义伟大旗帜,坚定不移走中国特色社会主义道路,解放思想、实事求是,与时俱进、改革创新,万众一心、艰苦奋斗,共同夺取全面建成小康社会决胜阶段的伟大胜利! 
 | 

第三十章 建设现代能源体系
深入推进能源革命,着力推动能源生产利用方式变革,优化能源供给结构,提高能源利用效率,建设清洁低碳、安全高效的现代能源体系,维护国家能源安全。
第一节 推动能源结构优化升级
统筹水电开发与生态保护,坚持生态优先,以重要流域龙头水电站建设为重点,科学开发西南水电资源。继续推进风电、光伏发电发展,积极支持光热发电。以沿海核电带为重点,安全建设自主核电示范工程和项目。加快发展生物质能、地热能,积极开发沿海潮汐能资源。完善风能、太阳能、生物质能发电扶持政策。优化建设国家综合能源基地,大力推进煤炭清洁高效利用。限制东部、控制中部和东北、优化西部地区煤炭资源开发,推进大型煤炭基地绿色化开采和改造,鼓励采用新技术发展煤电。加强陆上和海上油气勘探开发,有序开放矿业权,积极开发天然气、煤层气、页岩油(气)。推进炼油产业转型升级,开展成品油质量升级行动计划,拓展生物燃料等新的清洁油品来源。
第二节 构建现代能源储运网络
统筹推进煤电油气多种能源输送方式发展,加强能源储备和调峰设施建设,加快构建多能互补、外通内畅、安全可靠的现代能源储运网络。加强跨区域骨干能源输送网络建设,建成蒙西-华中北煤南运战略通道,优化建设电网主网架和跨区域输电通道。加快建设陆路进口油气战略通道。推进油气储备设施建设,提高油气储备和调峰能力。
第三节 积极构建智慧能源系统
加快推进能源全领域、全环节智慧化发展,提高可持续自适应能力。适应分布式能源发展、用户多元化需求,优化电力需求侧管理,加快智能电网建设,提高电网与发电侧、需求侧交互响应能力。推进能源与信息等领域新技术深度融合,统筹能源与通信、交通等基础设施网络建设,建设“源-网-荷-储”协调发展、集成互补的能源互联网。

第三十一章 强化水安全保障
加快完善水利基础设施网络,推进水资源科学开发、合理调配、节约使用、高效利用,全面提升水安全保障能力。
第一节 优化水资源配置格局
科学论证、稳步推进一批重大引调水工程、河湖水系连通骨干工程和重点水源等工程建设,统筹加强中小型水利设施建设,加快构筑多水源互联互调、安全可靠的城乡区域用水保障网。因地制宜实施抗旱水源工程,加强城市应急和备用水源建设。科学开发利用地表水及各类非常规水源,严格控制地下水开采。推进江河流域系统整治,维持基本生态用水需求,增强保水储水能力。科学实施跨界河流开发治理,深化与周边国家跨界水合作。科学开展人工影响天气活动。
第二节 完善综合防洪减灾体系
加强江河湖泊治理骨干工程建设,继续推进大江大河大湖堤防加固、河道治理、控制性枢纽和蓄滞洪区建设。加快中小河流治理、山洪灾害防治、病险水库水闸除险加固,推进重点海堤达标建设。加强气象水文监测和雨情水情预报,强化洪水风险管理,提高防洪减灾水平。

第八篇 推进新型城镇化
坚持以人的城镇化为核心、以城市群为主体形态、以城市综合承载能力为支撑、以体制机制创新为保障,加快新型城镇化步伐,提高社会主义新农村建设水平,努力缩小城乡发展差距,推进城乡发展一体化。
第三十二章 加快农业转移人口市民化
统筹推进户籍制度改革和基本公共服务均等化,健全常住人口市民化激励机制,推动更多人口融入城镇。
第一节 深化户籍制度改革
推进有能力在城镇稳定就业和生活的农业转移人口举家进城落户,并与城镇居民享有同等权利和义务。优先解决农村学生升学和参军进入城镇的人口、在城镇就业居住5年以上、举家迁徙的农业转移人口、新生代农民工落户问题。省会及以下城市要全面放开对高校毕业生、技术工人、职业院校毕业生、留学归国人员的落户限制。推广专业技术职称、技能等级等同大城市落户挂钩做法。大中城市不得采取购买房屋、投资纳税、积分制等方式设置落户限制。超大城市和特大城市要以具有合法稳定就业和合法稳定住所(含租赁)、参加城镇社会保险年限、连续居住年限等为主要条件,实行差异化的落户政策。强化地方政府推动农业转移人口市民化主体责任。
第二节 实施居住证制度
全面实施居住证暂行条例,推进居住证制度覆盖全部未落户城镇常住人口。保障居住证持有人在居住地享有义务教育、公共就业服务、公共卫生服务等国家规定的基本公共服务。鼓励各级政府不断扩大对居住证持有人的公共服务范围并提高服务标准,缩小与户籍人口的差距。
第三节 健全促进农业转移人口市民化的机制
健全财政转移支付同农业转移人口市民化挂钩机制,建立城镇建设用地增加规模同吸纳农业转移人口落户数量挂钩机制,建立财政性建设资金对城市基础设施补贴数额与城市吸纳农业转移人口落户数量挂钩机制。维护进城落户农民土地承包权、宅基地使用权、集体收益分配权,并支持引导依法自愿有偿转让。深入推进新型城镇化综合试点。
第三十三章 优化城镇化布局和形态
加快构建以陆桥通道、沿长江通道为横轴,以沿海、京哈京广、包昆通道为纵轴,大中小城市和小城镇合理分布、协调发展的“两横三纵”城市化战略格局。
第一节 加快城市群建设发展
优化提升东部地区城市群,建设京津冀、长三角、珠三角世界级城市群,提升山东半岛、海峡西岸城市群开放竞争水平。培育中西部地区城市群,发展壮大东北地区、中原地区、长江中游、成渝地区、关中平原城市群,规划引导北部湾、山西中部、呼包鄂榆、黔中、滇中、兰州-西宁、宁夏沿黄、天山北坡城市群发展,形成更多支撑区域发展的增长极。促进以拉萨为中心、以喀什为中心的城市圈发展。建立健全城市群发展协调机制,推动跨区域城市间产业分工、基础设施、生态保护、环境治理等协调联动,实现城市群一体化高效发展。
第二节 增强中心城市辐射带动功能
发展一批中心城市,强化区域服务功能。超大城市和特大城市要加快提高国际化水平,适当疏解中心城区非核心功能,强化与周边城镇高效通勤和一体发展,促进形成都市圈。大中城市要加快产业转型升级,延伸面向腹地的产业和服务链,形成带动区域发展的增长节点。科学划定中心城区开发边界,推动城市发展由外延扩张式向内涵提升式转变。
第三节 加快发展中小城市和特色镇
以提升质量、增加数量为方向,加快发展中小城市。引导产业项目在中小城市和县城布局,完善市政基础设施和公共服务设施,推动优质教育、医疗等公共服务资源向中小城市和小城镇配置。加快拓展特大镇功能,赋予镇区人口10万以上的特大镇部分县级管理权限,完善设市设区标准,符合条件的县和特大镇可有序改市。因地制宜发展特色鲜明、产城融合、充满魅力的小城镇。提升边境口岸城镇功能。

第三十四章 建设和谐宜居城市
转变城市发展方式,提高城市治理能力,加大“城市病”防治力度,不断提升城市环境质量、居民生活质量和城市竞争力,努力打造和谐宜居、富有活力、各具特色的城市。
第一节 加快新型城市建设
根据资源环境承载力调节城市规模,实行绿色规划、设计、施工标准,实施生态廊道建设和生态系统修复工程,建设绿色城市。加强现代信息基础设施建设,推进大数据和物联网发展,建设智慧城市。发挥城市创新资源密集优势,打造创业乐园和创新摇篮,建设创新城市。提高城市开放度和包容性,加强文化和自然遗产保护,延续历史文脉,建设人文城市。加强城市空间开发利用管制,建设密度较高、功能融合、公交导向的紧凑城市。
第二节 加强城市基础设施建设
构建布局合理、设施配套、功能完备、安全高效的现代城市基础设施体系。加快城市供水设施改造与建设。加强市政管网等地下基础设施改造与建设。加强城市道路、停车场、交通安全等设施建设,加强城市步行和自行车交通设施建设。全面推进无障碍设施建设。严格执行城市新建居民区配套建设幼儿园、学校的规定。严格执行新建小区停车位、充电桩等配建标准。加强城市防洪防涝与调蓄、公园绿地等生态设施建设,支持海绵城市发展,完善城市公共服务设施。提高城市建筑和基础设施抗灾能力。
第三节 加快城镇棚户区和危房改造
基本完成城镇棚户区和危房改造任务。将棚户区改造与城市更新、产业转型升级更好结合起来,加快推进集中成片棚户区和城中村改造,有序推进旧住宅小区综合整治、危旧住房和非成套住房改造,棚户区改造政策覆盖全国重点镇。完善配套基础设施,加强工程质量监管。
第四节 提升城市治理水平
创新城市治理方式,改革城市管理和执法体制,推进城市精细化、全周期、合作性管理。创新城市规划理念和方法,合理确定城市规模、开发边界、开发强度和保护性空间,加强对城市空间立体性、平面协调性、风貌整体性、文脉延续性的规划管控。全面推行城市科学设计,推进城市有机更新,提倡城市修补改造。发展适用、经济、绿色、美观建筑,提高建筑技术水平、安全标准和工程质量,推广装配式建筑和钢结构建筑。
第三十五章 健全住房供应体系
构建以政府为主提供基本保障、以市场为主满足多层次需求的住房供应体系,优化住房供需结构,稳步提高居民住房水平,更好保障住有所居。
第一节 完善购租并举的住房制度
以解决城镇新居民住房需求为主要出发点,以建立购租并举的住房制度为主要方向,深化住房制度改革。对无力购买住房的居民特别是非户籍人口,支持其租房居住,对其中符合条件的困难家庭给予货币化租金补助。把公租房扩大到非户籍人口,实现公租房货币化。研究完善公务人员住房政策。
第二节 促进房地产市场健康发展
优化住房供给结构,促进市场供需平衡,保持房地产市场平稳运行。在住房供求关系紧张地区适度增加用地规模。在商品房库存较大地区,稳步化解房地产库存,扩大住房有效需求,提高棚户区改造货币化安置比例。积极发展住房租赁市场,鼓励自然人和各类机构投资者购买库存商品房,扩大租赁市场房源,鼓励发展以住房租赁为主营业务的专业化企业。促进房地产业兼并重组,提高产业集中度,开展房地产投资信托基金试点。发展旅游地产、养老地产、文化地产等新业态。加快推进住宅产业现代化,提升住宅综合品质。
第三节 提高住房保障水平
将居住证持有人纳入城镇住房保障范围。统筹规划保障性住房、棚户区改造和配套设施建设,确保建筑质量,方便住户日常生活和出行。完善投资、信贷、土地、税费等支持政策。多渠道筹集公共租赁房房源。实行实物保障与货币补贴并举,逐步加大租赁补贴发放力度。健全保障性住房投资运营和准入退出管理机制。
第三十六章 推动城乡协调发展
推动新型城镇化和新农村建设协调发展,提升县域经济支撑辐射能力,促进公共资源在城乡间均衡配置,拓展农村广阔发展空间,形成城乡共同发展新格局。
第一节 发展特色县域经济
培育发展充满活力、特色化、专业化的县域经济,提升承接城市功能转移和辐射带动乡村发展能力。依托优势资源,促进农产品精深加工、农村服务业及劳动密集型产业发展,积极探索承接产业转移新模式,融入区域性产业链和生产网络。引导农村二三产业向县城、重点乡镇及产业园区集中。扩大县域发展自主权,提高县级基本财力保障水平。
第二节 加快建设美丽宜居乡村
推进农村改革和制度创新,增强集体经济组织服务功能,激发农村发展活力。全面改善农村生产生活条件。科学规划村镇建设、农田保护、村落分布、生态涵养等空间布局。加快农村宽带、公路、危房、饮水、照明、环卫、消防等设施改造。开展新一轮农网改造升级,农网供电可靠率达到99.8%。实施农村饮水安全巩固提升工程。改善农村办学条件和教师工作生活条件,加强基层医疗卫生机构和乡村医生队伍建设。建立健全农村留守儿童和妇女、老人关爱服务体系。加强和改善农村社会治理,完善农村治安防控体系,深入推进平安乡村建设。加强农村文化建设,深入开展“星级文明户”、“五好文明家庭”等创建活动,培育文明乡风、优良家风、新乡贤文化。开展农村不良风气专项治理,整治农村非法宗教活动等突出问题。开展生态文明示范村镇建设行动和农村人居环境综合整治行动,加大传统村落和民居、民族特色村镇保护力度,传承乡村文明,建设田园牧歌、秀山丽水、和谐幸福的美丽宜居乡村。
第三节 促进城乡公共资源均衡配置
统筹规划城乡基础设施网络,健全农村基础设施投入长效机制,促进水电路气信等基础设施城乡联网、生态环保设施城乡统一布局建设。把社会事业发展重点放在农村和接纳农业转移人口较多的城镇,推动城镇公共服务向农村延伸,逐步实现城乡基本公共服务制度并轨、标准统一。

第九篇 推动区域协调发展
以区域发展总体战略为基础,以“一带一路”建设、京津冀协同发展、长江经济带发展为引领,形成沿海沿江沿线经济带为主的纵向横向经济轴带,塑造要素有序自由流动、主体功能约束有效、基本公共服务均等、资源环境可承载的区域协调发展新格局。
第三十七章 深入实施区域发展总体战略
深入实施西部开发、东北振兴、中部崛起和东部率先的区域发展总体战略,创新区域发展政策,完善区域发展机制,促进区域协调、协同、共同发展,努力缩小区域发展差距。
第一节 深入推进西部大开发
把深入实施西部大开发战略放在优先位置,更好发挥“一带一路”建设对西部大开发的带动作用。加快内外联通通道和区域性枢纽建设,进一步提高基础设施水平,明显改善落后边远地区对外通行条件。大力发展绿色农产品加工、文化旅游等特色优势产业。设立一批国家级产业转移示范区,发展产业集群。依托资源环境承载力较强地区,提高资源就地加工转化比重。加强水资源科学开发和高效利用。强化生态环境保护,提升生态安全屏障功能。健全长期稳定资金渠道,继续加大转移支付和政府投资力度。加快基本公共服务均等化。加大门户城市开放力度,提升开放型经济水平。
第二节 大力推动东北地区等老工业基地振兴
加快市场取向的体制机制改革,积极推动结构调整,加大支持力度,提升东北地区等老工业基地发展活力、内生动力和整体竞争力。加快服务型政府建设,改善营商环境,加快发展民营经济。大力开展和积极鼓励创业创新,支持建设技术和产业创新中心,吸引人才等各类创新要素集聚,使创新真正成为东北地区发展的强大动力。加快发展现代化大农业,促进传统优势产业提质增效,建设产业转型升级示范区,推进先进装备制造业基地和重大技术装备战略基地建设。支持资源型城市转型发展,组织实施好老旧城区改造、沉陷区治理等重大民生工程。加快建设快速铁路网和电力外送通道。深入推进国资国企改革,加快解决厂办大集体等问题。支持建设面向俄日韩等国家的合作平台。
第三节 促进中部地区崛起
制定实施新时期促进中部地区崛起规划,完善支持政策体系,推动城镇化与产业支撑、人口集聚有机结合,形成重要战略支撑区。支持中部地区加快建设贯通南北、连接东西的现代立体交通体系和现代物流体系,培育壮大沿江沿线城市群和都市圈增长极。有序承接产业转移,加快发展现代农业和先进制造业,支持能源产业转型发展,建设一批战略性新兴产业和高技术产业基地,培育一批产业集群。加强水环境保护和治理,推进鄱阳湖、洞庭湖生态经济区和汉江、淮河生态经济带建设。加快郑州航空港经济综合实验区建设。支持发展内陆开放型经济。
第四节 支持东部地区率先发展
支持东部地区更好发挥对全国发展的支撑引领作用,增强辐射带动能力。加快实现创新驱动发展转型,打造具有国际影响力的创新高地。加快推动产业升级,引领新兴产业和现代服务业发展,打造全球先进制造业基地。加快建立全方位开放型经济体系,更高层次参与国际合作与竞争。在公共服务均等化、社会文明程度提高、生态环境质量改善等方面走在前列。推进环渤海地区合作协调发展。支持珠三角地区建设开放创新转型升级新高地,加快深圳科技、产业创新中心建设。深化泛珠三角区域合作,促进珠江-西江经济带加快发展。
第五节 健全区域协调发展机制
创新区域合作机制,加强区域间、全流域的协调协作。完善对口支援制度和措施,通过发展“飞地经济”、共建园区等合作平台,建立互利共赢、共同发展的互助机制。建立健全生态保护补偿、资源开发补偿等区际利益平衡机制。鼓励国家级新区、国家级综合配套改革试验区、重点开发开放试验区等平台体制机制和运营模式创新。
第三十八章 推动京津冀协同发展
坚持优势互补、互利共赢、区域一体,调整优化经济结构和空间结构,探索人口经济密集地区优化开发新模式,建设以首都为核心的世界级城市群,辐射带动环渤海地区和北方腹地发展。
第一节 有序疏解北京非首都功能
积极稳妥推进北京非首都功能疏解,降低主城区人口密度。重点疏解高耗能高耗水企业、区域性物流基地和专业市场、部分教育医疗和培训机构、部分行政事业性服务机构和企业总部等。高水平建设北京市行政副中心。规划建设集中承载地和“微中心”。
第二节 优化空间格局和功能定位
构建“一核双城三轴四区多节点”的空间格局。优化产业布局,推进建设京津冀协同创新共同体。北京重点发展知识经济、服务经济、绿色经济,加快构建高精尖产业结构。天津优化发展先进制造业、战略性新兴产业和现代服务业,建设全国先进制造研发基地和金融创新运营示范区。河北积极承接北京非首都功能转移和京津科技成果转化,重点建设全国现代商贸物流重要基地、新型工业化基地和产业转型升级试验区。
第三节 构建一体化现代交通网络
建设高效密集轨道交通网,强化干线铁路建设,加快建设城际铁路、市域(郊)铁路并逐步成网,充分利用现有能力开行城际、市域(郊)列车,客运专线覆盖所有地级及以上城市。完善高速公路网络,提升国省干线技术等级。构建分工协作的港口群,完善港口集疏运体系,建立海事统筹监管新模式。打造国际一流航空枢纽,构建航空运输协作机制。
第四节 扩大环境容量和生态空间
构建区域生态环境监测网络、预警体系和协调联动机制,削减区域污染物排放总量。加强大气污染联防联控,实施大气污染防治重点地区气化工程,细颗粒物浓度下降25%以上。加强饮用水源地保护,联合开展河流、湖泊、海域污染治理。划定生态保护红线,实施分区管理,建设永定河等生态廊道。加大京津冀地区营造林和白洋淀、衡水湖等湖泊湿地恢复力度,共建坝上高原生态防护区、燕山-太行山生态涵养区。
第五节 推动公共服务共建共享
建设区域人力资源信息共享与服务平台,衔接区域间劳动用工和人才政策。优化教育资源布局,鼓励高等学校学科共建、资源共享,推动职业教育统筹发展。建立健全区域内双向转诊和检查结果互认制度,支持开展合作办医试点。实现养老保险关系在三省市间的顺利衔接,推动社会保险协同发展。
第三十九章 推进长江经济带发展
坚持生态优先、绿色发展的战略定位,把修复长江生态环境放在首要位置,推动长江上中下游协同发展、东中西部互动合作,建设成为我国生态文明建设的先行示范带、创新驱动带、协调发展带。
第一节 建设沿江绿色生态廊道
推进全流域水资源保护和水污染治理,长江干流水质达到或好于Ⅲ类水平。基本实现干支流沿线城镇污水垃圾全收集全处理。妥善处理好江河湖泊关系,提升调蓄能力,加强生态保护。统筹规划沿江工业与港口岸线、过江通道岸线、取排水口岸线。推进长江上中游水库群联合调度。加强流域磷矿及磷化工污染治理。实施长江防护林体系建设等重大生态修复工程,增强水源涵养、水土保持等生态功能。加强长江流域地质灾害预防和治理。加强流域重点生态功能区保护和修复。设立长江湿地保护基金。创新跨区域生态保护与环境治理联动机制,建立生态保护和补偿机制。建设三峡生态经济合作区。
第二节 构建高质量综合立体交通走廊
依托长江黄金水道,统筹发展多种交通方式。建设南京以下12.5米深水航道,开展宜昌至安庆航道整治,推进三峡枢纽水运新通道建设,完善三峡综合交通运输体系。优化港口布局,加快建设武汉、重庆长江中上游航运中心和南京区域性航运物流中心,加强集疏运体系建设,大力发展江海联运、水铁联运,建设舟山江海联运服务中心。推进长江船型标准化,健全智能安全保障系统。加快高速铁路和高等级公路建设。强化航空枢纽功能,完善支线机场布局。建设沿江油气主干管道,推动管道互联互通。
第三节 优化沿江城镇和产业布局
提升长三角、长江中游、成渝三大城市群功能,发挥上海“四个中心”引领作用,发挥重庆战略支点和联接点的重要作用,构建中心城市带动、中小城市支撑的网络化、组团式格局。根据资源环境承载力,引导产业合理布局和有序转移,打造特色优势产业集群,培育壮大战略性新兴产业,建设集聚度高、竞争力强、绿色低碳的现代产业走廊。加快建设国际黄金旅游带。培育特色农业区。
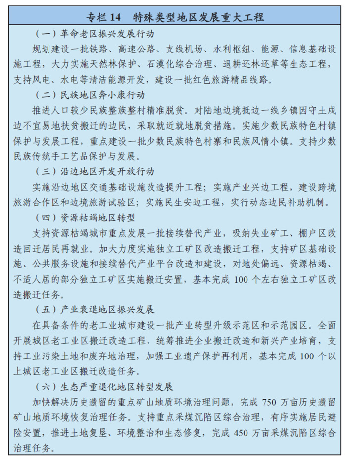
第四十章 扶持特殊类型地区发展
加大对革命老区、民族地区、边疆地区和困难地区的支持力度,实施边远贫困地区、边疆民族地区和革命老区人才支持计划,推动经济加快发展、人民生活明显改善。
第一节 支持革命老区开发建设
完善革命老区振兴发展支持政策,大力推动赣闽粤原中央苏区、陕甘宁、大别山、左右江、川陕等重点贫困革命老区振兴发展,积极支持沂蒙、湘鄂赣、太行、海陆丰等欠发达革命老区加快发展。加快交通、水利、能源、通信等基础设施建设,大幅提升基本公共服务水平,加大生态建设和保护力度。着力培育特色农林业等对群众增收带动性强的优势产业,大力发展红色旅游,积极有序推进能源资源开发。加快推进革命老区劳动力转移就业。
第二节 推动民族地区健康发展
把加快少数民族和民族地区发展摆到更加突出的战略位置,加大财政投入和金融支持,改善基础设施条件,提高基本公共服务能力。支持民族地区发展优势产业和特色经济。加强跨省区对口支援和对口帮扶工作。加大对西藏和四省藏区支持力度。支持新疆南疆四地州加快发展。促进少数民族事业发展,大力扶持人口较少民族发展,支持民族特需商品生产发展,保护和传承少数民族传统文化。深入开展民族团结进步示范区创建活动,促进各民族交往交流交融。
第三节 推进边疆地区开发开放
推进边境城市和重点开发开放试验区等建设。加强基础设施互联互通,加快建设对外骨干通道。推进新疆建成向西开放的重要窗口、西藏建成面向南亚开放的重要通道、云南建成面向南亚东南亚的辐射中心、广西建成面向东盟的国际大通道。支持黑龙江、吉林、辽宁、内蒙古建成向北开放的重要窗口和东北亚区域合作的中心枢纽。加快建设面向东北亚的长吉图开发开放先导区。大力推进兴边富民行动,加大边民扶持力度。
第四节 促进困难地区转型发展
加强政策支持,促进资源枯竭、产业衰退、生态严重退化等困难地区发展接续替代产业,促进资源型地区转型创新,形成多点支撑、多业并举、多元发展新格局。全面推进老工业区、独立工矿区、采煤沉陷区改造转型。支持产业衰退的老工业城市加快转型,健全过剩产能行业集中地区过剩产能退出机制。加大生态严重退化地区修复治理力度,有序推进生态移民。加快国有林场和林区改革,基本完成重点国有林区深山远山林业职工搬迁和国有林场撤并整合任务。

第四十一章 拓展蓝色经济空间
坚持陆海统筹,发展海洋经济,科学开发海洋资源,保护海洋生态环境,维护海洋权益,建设海洋强国。
第一节 壮大海洋经济
优化海洋产业结构,发展远洋渔业,推动海水淡化规模化应用,扶持海洋生物医药、海洋装备制造等产业发展,加快发展海洋服务业。发展海洋科学技术,重点在深水、绿色、安全的海洋高技术领域取得突破。推进智慧海洋工程建设。创新海域海岛资源市场化配置方式。深入推进山东、浙江、广东、福建、天津等全国海洋经济发展试点区建设,支持海南利用南海资源优势发展特色海洋经济,建设青岛蓝谷等海洋经济发展示范区。
第二节 加强海洋资源环境保护
深入实施以海洋生态系统为基础的综合管理,推进海洋主体功能区建设,优化近岸海域空间布局,科学控制开发强度。严格控制围填海规模,加强海岸带保护与修复,自然岸线保有率不低于35%。严格控制捕捞强度,实施休渔制度。加强海洋资源勘探与开发,深入开展极地大洋科学考察。实施陆源污染物达标排海和排污总量控制制度,建立海洋资源环境承载力预警机制。建立海洋生态红线制度,实施“南红北柳”湿地修复工程和“生态岛礁”工程,加强海洋珍稀物种保护。加强海洋气候变化研究,提高海洋灾害监测、风险评估和防灾减灾能力,加强海上救灾战略预置,提升海上突发环境事故应急能力。实施海洋督察制度,开展常态化海洋督察。
第三节维护海洋权益
有效维护领土主权和海洋权益。加强海上执法机构能力建设,深化涉海问题历史和法理研究,统筹运用各种手段维护和拓展国家海洋权益,妥善应对海上侵权行为,维护好我管辖海域的海上航行自由和海洋通道安全。积极参与国际和地区海洋秩序的建立和维护,完善与周边国家涉海对话合作机制,推进海上务实合作。进一步完善涉海事务协调机制,加强海洋战略顶层设计,制定海洋基本法。

第十篇 加快改善生态环境
以提高环境质量为核心,以解决生态环境领域突出问题为重点,加大生态环境保护力度,提高资源利用效率,为人民提供更多优质生态产品,协同推进人民富裕、国家富强、中国美丽。
第四十二章 加快建设主体功能区
强化主体功能区作为国土空间开发保护基础制度的作用,加快完善主体功能区政策体系,推动各地区依据主体功能定位发展。
第一节 推动主体功能区布局基本形成
有度有序利用自然,调整优化空间结构,推动形成以“两横三纵”为主体的城市化战略格局、以“七区二十三带”为主体的农业战略格局、以“两屏三带”为主体的生态安全战略格局,以及可持续的海洋空间开发格局。合理控制国土空间开发强度,增加生态空间。推动优化开发区域产业结构向高端高效发展,优化空间开发结构,逐年减少建设用地增量,提高土地利用效率。推动重点开发区域集聚产业和人口,培育若干带动区域协同发展的增长极。划定农业空间和生态空间保护红线,拓展重点生态功能区覆盖范围,加大禁止开发区域保护力度。
第二节 健全主体功能区配套政策体系
根据不同主体功能区定位要求,健全差别化的财政、产业、投资、人口流动、土地、资源开发、环境保护等政策,实行分类考核的绩效评价办法。重点生态功能区实行产业准入负面清单。加大对农产品主产区和重点生态功能区的转移支付力度,建立健全区域流域横向生态补偿机制。设立统一规范的国家生态文明试验区。建立国家公园体制,整合设立一批国家公园。
第三节 建立空间治理体系
以市县级行政区为单元,建立由空间规划、用途管制、差异化绩效考核等构成的空间治理体系。建立国家空间规划体系,以主体功能区规划为基础统筹各类空间性规划,推进“多规合一”。完善国土空间开发许可制度。建立资源环境承载能力监测预警机制,对接近或达到警戒线的地区实行限制性措施。实施土地、矿产等国土资源调查评价和监测工程。提升测绘地理信息服务保障能力,开展地理国情常态化监测,推进全球地理信息资源开发。

第四十三章 推进资源节约集约利用
树立节约集约循环利用的资源观,推动资源利用方式根本转变,加强全过程节约管理,大幅提高资源利用综合效益。
第一节 全面推动能源节约
推进能源消费革命。实施全民节能行动计划,全面推进工业、建筑、交通运输、公共机构等领域节能,实施锅炉(窑炉)、照明、电机系统升级改造及余热暖民等重点工程。大力开发、推广节能技术和产品,开展重大技术示范。实施重点用能单位“百千万”行动和节能自愿活动,推动能源管理体系、计量体系和能耗在线监测系统建设,开展能源评审和绩效评价。实施建筑能效提升和绿色建筑全产业链发展计划。推行节能低碳电力调度。推进能源综合梯级利用。能源消费总量控制在50亿吨标准煤以内。
第二节 全面推进节水型社会建设
落实最严格的水资源管理制度,实施全民节水行动计划。坚持以水定产、以水定城,对水资源短缺地区实行更严格的产业准入、取用水定额控制。加快农业、工业、城镇节水改造,扎实推进农业综合水价改革,开展节水综合改造示范。加强重点用水单位监管,鼓励一水多用、优水优用、分质利用。建立水效标识制度,推广节水技术和产品。加快非常规水资源利用,实施雨洪资源利用、再生水利用等工程。用水总量控制在6700亿立方米以内。
第三节 强化土地节约集约利用
严控新增建设用地,有效管控新城新区和开发区无序扩张。有序推进城镇低效用地再开发和低丘缓坡土地开发利用,推进建设用地多功能开发、地上地下立体综合开发利用,促进空置楼宇、厂房等存量资源再利用。严控农村集体建设用地规模,探索建立收储制度,盘活农村闲置建设用地。开展建设用地节约集约利用调查评价。单位国内生产总值建设用地使用面积下降20%。
第四节 加强矿产资源节约和管理
强化矿产资源规划管控,严格分区管理、总量控制和开采准入制度,加强复合矿区开发的统筹协调。支持矿山企业技术和工艺改造,引导小型矿山兼并重组,关闭技术落后、破坏环境的矿山。大力推进绿色矿山和绿色矿业发展示范区建设,实施矿产资源节约与综合利用示范工程、矿产资源保护和储备工程,提高矿产资源开采率、选矿回收率和综合利用率。完善优势矿产限产保值机制。建立矿产资源国家权益金制度,健全矿产资源税费制度。开展找矿突破行动。
第五节 大力发展循环经济
实施循环发展引领计划,推进生产和生活系统循环链接,加快废弃物资源化利用。按照物质流和关联度统筹产业布局,推进园区循环化改造,建设工农复合型循环经济示范区,促进企业间、园区内、产业间耦合共生。推进城市矿山开发利用,做好工业固废等大宗废弃物资源化利用,加快建设城市餐厨废弃物、建筑垃圾和废旧纺织品等资源化利用和无害化处理系统,规范发展再制造。实行生产者责任延伸制度。健全再生资源回收利用网络,加强生活垃圾分类回收与再生资源回收的衔接。
第六节 倡导勤俭节约的生活方式
倡导合理消费,力戒奢侈消费,制止奢靡之风。在生产、流通、仓储、消费各环节落实全面节约要求。管住公款消费,深入开展反过度包装、反食品浪费、反过度消费行动,推动形成勤俭节约的社会风尚。推广城市自行车和公共交通等绿色出行服务系统。限制一次性用品使用。
第七节 建立健全资源高效利用机制
实施能源和水资源消耗、建设用地等总量和强度双控行动,强化目标责任,完善市场调节、标准控制和考核监管。建立健全用能权、用水权、碳排放权初始分配制度,创新有偿使用、预算管理、投融资机制,培育和发展交易市场。健全节能、节水、节地、节材、节矿标准体系,提高建筑节能标准,实现重点行业、设备节能标准全覆盖。强化节能评估审查和节能监察。建立健全中央对地方节能环保考核和奖励机制,进一步扩大节能减排财政政策综合示范。建立统一规范的国有自然资源资产出让平台。组织实施能效、水效领跑者引领行动。

第四十四章 加大环境综合治理力度
创新环境治理理念和方式,实行最严格的环境保护制度,强化排污者主体责任,形成政府、企业、公众共治的环境治理体系,实现环境质量总体改善。
第一节 深入实施污染防治行动计划
制定城市空气质量达标计划,严格落实约束性指标,地级及以上城市重污染天数减少25%,加大重点地区细颗粒物污染治理力度。构建机动车船和燃料油环保达标监管体系。提高城市燃气化率。强化道路、施工等扬尘监管,禁止秸秆露天焚烧。加强重点流域、海域综合治理,严格保护良好水体和饮用水水源,加强水质较差湖泊综合治理与改善。推进水功能区分区管理,主要江河湖泊水功能区水质达标率达到80%以上。开展地下水污染调查和综合防治。实施土壤污染分类分级防治,优先保护农用地土壤环境质量安全,切实加强建设用地土壤环境监管。
第二节 大力推进污染物达标排放和总量减排
实施工业污染源全面达标排放计划。完善污染物排放标准体系,加强工业污染源监督性监测,公布未达标企业名单,实施限期整改。城市建成区内污染严重企业实施有序搬迁改造或依法关闭。开展全国第二次污染源普查。改革主要污染物总量控制制度,扩大污染物总量控制范围。在重点区域、重点行业推进挥发性有机物排放总量控制,全国排放总量下降10%以上。对中小型燃煤设施、城中村和城乡结合区域等实施清洁能源替代工程。沿海和汇入富营养化湖库的河流沿线所有地级及以上城市实施总氮排放总量控制。实施重点行业清洁生产改造。
第三节 严密防控环境风险
实施环境风险全过程管理。加强危险废物污染防治,开展危险废物专项整治。加大重点区域、有色等重点行业重金属污染防治力度。加强有毒有害化学物质环境和健康风险评估能力建设。推进核设施安全改进和放射性污染防治,强化核与辐射安全监管体系和能力建设。
第四节 加强环境基础设施建设
加快城镇垃圾处理设施建设,完善收运系统,提高垃圾焚烧处理率,做好垃圾渗滤液处理处置;加快城镇污水处理设施和管网建设改造,推进污泥无害化处理和资源化利用,实现城镇生活污水、垃圾处理设施全覆盖和稳定达标运行,城市、县城污水集中处理率分别达到95%和85%。建立全国统一、全面覆盖的实时在线环境监测监控系统,推进环境保护大数据建设。
第五节 改革环境治理基础制度
切实落实地方政府环境责任,开展环保督察巡视,建立环境质量目标责任制和评价考核机制。实行省以下环保机构监测监察执法垂直管理制度,探索建立跨地区环保机构,推行全流域、跨区域联防联控和城乡协同治理模式。推进多污染物综合防治和统一监管,建立覆盖所有固定污染源的企业排放许可制,实行排污许可“一证式”管理。建立健全排污权有偿使用和交易制度。严格环保执法,开展跨区域联合执法,强化执法监督和责任追究。建立企业环境信用记录和违法排污黑名单制度,强化企业污染物排放自行监测和环境信息公开,畅通公众参与渠道,完善环境公益诉讼制度。实行领导干部环境保护责任离任审计。

第四十五章 加强生态保护修复
坚持保护优先、自然恢复为主,推进自然生态系统保护与修复,构建生态廊道和生物多样性保护网络,全面提升各类自然生态系统稳定性和生态服务功能,筑牢生态安全屏障。
第一节 全面提升生态系统功能
开展大规模国土绿化行动,加强林业重点工程建设,完善天然林保护制度,全面停止天然林商业性采伐,保护培育森林生态系统。发挥国有林区林场在绿化国土中的带动作用。创新产权模式,引导社会资金投入植树造林。严禁移植天然大树进城。扩大退耕还林还草,保护治理草原生态系统,推进禁牧休牧轮牧和天然草原退牧还草,加强“三化”草原治理,草原植被综合盖度达到56%。保护修复荒漠生态系统,加快风沙源区治理,遏制沙化扩展。保障重要河湖湿地及河口生态水位,保护修复湿地与河湖生态系统,建立湿地保护制度。
第二节 推进重点区域生态修复
坚持源头保护、系统恢复、综合施策,推进荒漠化、石漠化、水土流失综合治理。继续实施京津风沙源治理二期工程。强化三江源等江河源头和水源涵养区生态保护。加大南水北调水源地及沿线生态走廊、三峡库区等区域生态保护力度,推进沿黄生态经济带建设。支持甘肃生态安全屏障综合示范区建设。开展典型受损生态系统恢复和修复示范。完善国家地下水监测系统,开展地下水超采区综合治理。建立沙化土地封禁保护制度。有步骤对居住在自然保护区核心区与缓冲区的居民实施生态移民。
第三节 扩大生态产品供给
丰富生态产品,优化生态服务空间配置,提升生态公共服务供给能力。加大风景名胜区、森林公园、湿地公园、沙漠公园等保护力度,加强林区道路等基础设施建设,适度开发公众休闲、旅游观光、生态康养服务和产品。加快城乡绿道、郊野公园等城乡生态基础设施建设,发展森林城市,建设森林小镇。打造生态体验精品线路,拓展绿色宜人的生态空间。
第四节 维护生物多样性
实施生物多样性保护重大工程。强化自然保护区建设和管理,加大典型生态系统、物种、基因和景观多样性保护力度。开展生物多样性本底调查与评估,完善观测体系。科学规划和建设生物资源保护库圃,建设野生动植物人工种群保育基地和基因库。严防并治理外来物种入侵和遗传资源丧失。强化野生动植物进出口管理,严厉打击象牙等野生动植物制品非法交易。

第四十六章 积极应对全球气候变化
坚持减缓与适应并重,主动控制碳排放,落实减排承诺,增强适应气候变化能力,深度参与全球气候治理,为应对全球气候变化作出贡献。
第一节 有效控制温室气体排放
有效控制电力、钢铁、建材、化工等重点行业碳排放,推进工业、能源、建筑、交通等重点领域低碳发展。支持优化开发区域率先实现碳排放达到峰值。深化各类低碳试点,实施近零碳排放区示范工程。控制非二氧化碳温室气体排放。推动建设全国统一的碳排放交易市场,实行重点单位碳排放报告、核查、核证和配额管理制度。健全统计核算、评价考核和责任追究制度,完善碳排放标准体系。加大低碳技术和产品推广应用力度。
第二节 主动适应气候变化
在城乡规划、基础设施建设、生产力布局等经济社会活动中充分考虑气候变化因素,适时制定和调整相关技术规范标准,实施适应气候变化行动计划。加强气候变化系统观测和科学研究,健全预测预警体系,提高应对极端天气和气候事件能力。
第三节 广泛开展国际合作
坚持共同但有区别的责任原则、公平原则、各自能力原则,积极承担与我国基本国情、发展阶段和实际能力相符的国际义务,落实强化应对气候变化行动的国家自主贡献。积极参与应对全球气候变化谈判,推动建立公平合理、合作共赢的全球气候治理体系。深化气候变化多双边对话交流与务实合作。充分发挥气候变化南南合作基金作用,支持其他发展中国家加强应对气候变化能力。
第四十七章 健全生态安全保障机制
加强生态文明制度建设,建立健全生态风险防控体系,提升突发生态环境事件应对能力,保障国家生态安全。
第一节 完善生态环境保护制度
落实生态空间用途管制,划定并严守生态保护红线,确保生态功能不降低、面积不减少、性质不改变。建立森林、草原、湿地总量管理制度。加快建立多元化生态补偿机制,完善财政支持与生态保护成效挂钩机制。建立覆盖资源开采、消耗、污染排放及资源性产品进出口等环节的绿色税收体系。研究建立生态价值评估制度,探索编制自然资源资产负债表,建立实物量核算账户。实行领导干部自然资源资产离任审计。建立健全生态环境损害评估和赔偿制度,落实损害责任终身追究制度。
第二节 加强生态环境风险监测预警和应急响应
建立健全国家生态安全动态监测预警体系,定期对生态风险开展全面调查评估。健全国家、省、市、县四级联动的生态环境事件应急网络,完善突发生态环境事件信息报告和公开机制。严格环境损害赔偿,在高风险行业推行环境污染强制责任保险。
第四十八章 发展绿色环保产业
培育服务主体,推广节能环保产品,支持技术装备和服务模式创新,完善政策机制,促进节能环保产业发展壮大。
第一节 扩大环保产品和服务供给
完善企业资质管理制度,鼓励发展节能环保技术咨询、系统设计、设备制造、工程施工、运营管理等专业化服务。推行合同能源管理、合同节水管理和环境污染第三方治理。鼓励社会资本进入环境基础设施领域,开展小城镇、园区环境综合治理托管服务试点。发展一批具有国际竞争力的大型节能环保企业,推动先进适用节能环保技术产品走出去。统筹推行绿色标识、认证和政府绿色采购制度。建立绿色金融体系,发展绿色信贷、绿色债券,设立绿色发展基金。完善煤矸石、余热余压、垃圾和沼气等发电上网政策。加快构建绿色供应链产业体系。
第二节 发展环保技术装备
增强节能环保工程技术和设备制造能力,研发、示范、推广一批节能环保先进技术装备。加快低品位余热发电、小型燃气轮机、细颗粒物治理、汽车尾气净化、垃圾渗滤液处理、污泥资源化、多污染协同处理、土壤修复治理等新型技术装备研发和产业化。推广高效烟气除尘和余热回收一体化、高效热泵、半导体照明、废弃物循环利用等成熟适用技术。
第十一篇 构建全方位开放新格局
以“一带一路”建设为统领,丰富对外开放内涵,提高对外开放水平,协同推进战略互信、投资经贸合作、人文交流,努力形成深度融合的互利合作格局,开创对外开放新局面。
第四十九章 完善对外开放战略布局
全面推进双向开放,促进国内国际要素有序流动、资源高效配置、市场深度融合,加快培育国际竞争新优势。
第一节 完善对外开放区域布局
加强内陆沿边地区口岸和基础设施建设,开辟跨境多式联运交通走廊。发展外向型产业集群,形成各有侧重的对外开放基地。加快海关特殊监管区域整合优化升级,提高边境经济合作区、跨境经济合作区发展水平。提升经济技术开发区的对外合作水平。以内陆中心城市和城市群为依托,建设内陆开放战略支撑带。支持沿海地区全面参与全球经济合作和竞争,发挥环渤海、长三角、珠三角地区的对外开放门户作用,率先对接国际高标准投资和贸易规则体系,培育具有全球竞争力的经济区。支持宁夏等内陆开放型经济试验区建设。支持中新(重庆)战略性互联互通示范项目。推进双边国际合作产业园建设。探索建立舟山自由贸易港区。
第二节 深入推进国际产能和装备制造合作
以钢铁、有色、建材、铁路、电力、化工、轻纺、汽车、通信、工程机械、航空航天、船舶和海洋工程等行业为重点,采用境外投资、工程承包、技术合作、装备出口等方式,开展国际产能和装备制造合作,推动装备、技术、标准、服务走出去。建立产能合作项目库,推动重大示范项目建设。引导企业集群式走出去,因地制宜建设境外产业集聚区。加快拓展多双边产能合作机制,积极与发达国家合作共同开拓第三方市场。建立企业、金融机构、地方政府、商协会等共同参与的统筹协调和对接机制。完善财税、金融、保险、投融资平台、风险评估等服务支撑体系。
第三节 加快对外贸易优化升级
实施优进优出战略,推动外贸向优质优价、优进优出转变,加快建设贸易强国。促进货物贸易和服务贸易融合发展,大力发展生产性服务贸易,服务贸易占对外贸易比重达到16%以上。巩固提升传统出口优势,促进加工贸易创新发展。优化对外贸易布局,推动出口市场多元化,提高新兴市场比重,巩固传统市场份额。鼓励发展新型贸易方式。发展出口信用保险。积极扩大进口,优化进口结构,更多进口先进技术装备和优质消费品。积极应对国外技术性贸易措施,强化贸易摩擦预警,化解贸易摩擦和争端。
第四节 提升利用外资和对外投资水平
扩大开放领域,放宽准入限制,积极有效引进境外资金和先进技术,提升利用外资综合质量。放开育幼、建筑设计、会计审计等服务领域外资准入限制,扩大银行、保险、证券、养老等市场准入。鼓励外资更多投向先进制造、高新技术、节能环保、现代服务业等领域和中西部及东北地区,支持设立研发中心。鼓励金融机构和企业在境外融资。支持企业扩大对外投资,深度融入全球产业链、价值链、物流链。建设一批大宗商品境外生产基地及合作园区。积极搭建对外投资金融和信息服务平台。
第五十章 健全对外开放新体制
完善法治化、国际化、便利化的营商环境,健全有利于合作共赢、同国际投资贸易规则相适应的体制机制。
第一节 营造优良营商环境
营造公平竞争的市场环境、高效廉洁的政务环境、公正透明的法律政策环境和开放包容的人文环境。统一内外资法律法规,制定外资基础性法律,保护外资企业合法权益。提高自由贸易试验区建设质量,深化在服务业开放、金融开放和创新、投资贸易便利化、事中事后监管等方面的先行先试,在更大范围推广复制成功经验。对外资全面实行准入前国民待遇加负面清单管理制度。完善外商投资国家安全审查制度。创新外资监管服务方式。建立便利跨境电子商务等新型贸易方式的体制,全面推进国际贸易单一窗口、一站式作业、一体化通关和政府信息共享共用、口岸风险联防联控。健全服务贸易促进体系,发挥贸易投资促进机构、行业协会商会等的作用。加强知识产权保护和反垄断执法,深化执法国际合作。
第二节 完善境外投资管理体制
完善境外投资发展规划和重点领域、区域、国别规划体系。健全备案为主、核准为辅的对外投资管理体制,健全对外投资促进政策和服务体系,提高便利化水平。推动个人境外投资,健全合格境内个人投资者制度。建立国有资本、国有企业境外投资审计制度,健全境外经营业绩考核和责任追究制度。
第三节 扩大金融业双向开放
有序实现人民币资本项目可兑换,提高可兑换、可自由使用程度,稳步推进人民币国际化,推进人民币资本走出去。逐步建立外汇管理负面清单制度。放宽境外投资汇兑限制,改进企业和个人外汇管理。放宽跨国公司资金境外运作限制,逐步提高境外放款比例。支持保险业走出去,拓展保险资金境外投资范围。统一内外资企业及金融机构外债管理,稳步推进企业外债登记制管理改革,健全本外币全口径外债和资本流动审慎管理框架体系。加强国际收支监测。推进资本市场双向开放,提高股票、债券市场对外开放程度,放宽境内机构境外发行债券,以及境外机构境内发行、投资和交易人民币债券。提高金融机构国际化水平,加强海外网点布局,完善全球服务网络,提高国内金融市场对境外机构开放水平。
第四节 强化对外开放服务保障
推动同更多国家签署高标准双边投资协定、司法协助协定、税收协定,争取同更多国家互免或简化签证手续。构建高效有力的海外利益保护体系,维护我国公民和法人海外合法权益。健全反走私综合治理机制,完善反洗钱、反恐怖融资、反逃税监管措施,完善风险防范体制机制。提高海外安全保障能力和水平,完善领事保护制度,提供风险预警、投资促进、权益保障等便利服务。强化涉外法律服务,建立知识产权跨境维权援助机制。
第五十一章 推进“一带一路”建设
秉持亲诚惠容,坚持共商共建共享原则,开展与有关国家和地区多领域互利共赢的务实合作,打造陆海内外联动、东西双向开放的全面开放新格局。
第一节 健全“一带一路”合作机制
围绕政策沟通、设施联通、贸易畅通、资金融通、民心相通,健全“一带一路”双边和多边合作机制。推动与沿线国家发展规划、技术标准体系对接,推进沿线国家间的运输便利化安排,开展沿线大通关合作。建立以企业为主体、以项目为基础、各类基金引导、企业和机构参与的多元化融资模式。加强同国际组织和金融组织机构合作,积极推进亚洲基础设施投资银行、金砖国家新开发银行建设,发挥丝路基金作用,吸引国际资金共建开放多元共赢的金融合作平台。充分发挥广大海外侨胞和归侨侨眷的桥梁纽带作用。
第二节 畅通“一带一路”经济走廊
推动中蒙俄、中国-中亚-西亚、中国-中南半岛、新亚欧大陆桥、中巴、孟中印缅等国际经济合作走廊建设,推进与周边国家基础设施互联互通,共同构建连接亚洲各次区域以及亚欧非之间的基础设施网络。加强能源资源和产业链合作,提高就地加工转化率。支持中欧等国际集装箱运输和邮政班列发展。建设上合组织国际物流园和中哈物流合作基地。积极推进“21世纪海上丝绸之路”战略支点建设,参与沿线重要港口建设与经营,推动共建临港产业集聚区,畅通海上贸易通道。推进公铁水及航空多式联运,构建国际物流大通道,加强重要通道、口岸基础设施建设。建设新疆丝绸之路经济带核心区、福建“21世纪海上丝绸之路”核心区。打造具有国际航运影响力的海上丝绸之路指数。
第三节 共创开放包容的人文交流新局面
办好“一带一路”国际高峰论坛,发挥丝绸之路(敦煌)国际文化博览会等作用。广泛开展教育、科技、文化、体育、旅游、环保、卫生及中医药等领域合作。构建官民并举、多方参与的人文交流机制,互办文化年、艺术节、电影节、博览会等活动,鼓励丰富多样的民间文化交流,发挥妈祖文化等民间文化的积极作用。联合开发特色旅游产品,提高旅游便利化。加强卫生防疫领域交流合作,提高合作处理突发公共卫生事件能力。推动建立智库联盟。
第五十二章 积极参与全球经济治理
推动国际经济治理体系改革完善,积极引导全球经济议程,维护和加强多边贸易体制,促进国际经济秩序朝着平等公正、合作共赢的方向发展,共同应对全球性挑战。
第一节 维护多边贸易体制主渠道地位
坚持互利共赢原则,促进全球贸易投资的自由化和便利化,坚定反对各种形式的贸易保护主义。维护世界贸易组织在全球贸易投资中的主渠道地位,推动多边贸易谈判进程,促进多边贸易体制均衡、共赢、包容发展,形成公正、合理、透明的国际经贸规则体系。
第二节 强化区域和双边自由贸易体制建设
加快实施自由贸易区战略,逐步构筑高标准自由贸易区网络。积极同“一带一路”沿线国家和地区商建自由贸易区,加快区域全面经济伙伴关系协定、中国-海合会、中日韩自贸区等谈判,推动与以色列、加拿大、欧亚经济联盟和欧盟等建立自贸关系以及亚太自贸区相关工作。全面落实中韩、中澳等自由贸易协定和中国-东盟自贸区升级议定书。继续推进中美、中欧投资协定谈判。
第三节 推动完善国际经济治理体系
积极参与全球经济治理机制合作,支持主要全球治理平台和区域合作平台更好发挥作用,推动全球治理体制更加公平合理。支持发展中国家平等参与全球经济治理,促进国际货币体系和国际金融监管改革。加强宏观经济政策国际协调,促进全球经济平衡、金融安全、稳定增长。积极参与网络、深海、极地、空天等领域国际规则制定。积极参与国际标准制定。办好二十国集团杭州峰会。
第五十三章 积极承担国际责任和义务
扩大对外援助规模,完善对外援助方式,为发展中国家提供更多免费的人力资源、发展规划、经济政策等方面咨询培训,扩大科技教育、医疗卫生、防灾减灾、环境治理、野生动植物保护、减贫等领域对外合作和援助,加大人道主义援助力度。积极落实2030年可持续发展议程。推动形成多元化开发性融资格局。维护国际公共安全,反对一切形式的恐怖主义,积极支持并参与联合国维和行动,加强防扩散国际合作,参与管控热点敏感问题,共同维护国际通道安全。加强多边和双边协调,参与国际网络空间治理,维护全球网络安全。推动反腐败国际合作。
第十二篇 深化内地和港澳、大陆和台湾地区合作发展
支持港澳巩固传统优势、培育发展新优势,拓宽两岸关系和平发展道路,更好实现经济互补互利、共同发展。
第五十四章 支持香港澳门长期繁荣稳定发展
全面准确贯彻“一国两制”、“港人治港”、“澳人治澳”、高度自治的方针,严格依照宪法和基本法办事,发挥港澳独特优势,提升港澳在国家经济发展和对外开放中的地位和功能,支持港澳发展经济、改善民生、推进民主、促进和谐。
第一节 支持港澳提升经济竞争力
支持香港巩固和提升国际金融、航运、贸易三大中心地位,强化全球离岸人民币业务枢纽地位和国际资产管理中心功能,推动融资、商贸、物流、专业服务等向高端高增值方向发展。支持香港发展创新及科技事业,培育新兴产业。支持香港建设亚太区国际法律及解决争议服务中心。支持澳门建设世界旅游休闲中心、中国与葡语国家商贸合作服务平台,积极发展会展商贸等产业,促进经济适度多元可持续发展。
第二节 深化内地与港澳合作
支持港澳参与国家双向开放、“一带一路”建设,鼓励内地与港澳企业发挥各自优势,通过多种方式合作走出去。加大内地对港澳开放力度,推动内地与港澳关于建立更紧密经贸关系安排升级。深化内地与香港金融合作,加快两地市场互联互通。加深内地同港澳在社会、民生、文化、教育、环保等领域交流合作,支持内地与港澳开展创新及科技合作,支持港澳中小微企业和青年人在内地发展创业。支持共建大珠三角优质生活圈,加快前海、南沙、横琴等粤港澳合作平台建设。支持港澳在泛珠三角区域合作中发挥重要作用,推动粤港澳大湾区和跨省区重大合作平台建设。
第五十五章 推进两岸关系和平发展和祖国统一进程
坚持“九二共识”和一个中国原则,坚决反对“台独”。在坚持原则立场基础上,以互利共赢方式深化两岸经济合作,扩大两岸合作领域,增进两岸同胞福祉,巩固和推进两岸关系和平发展。
第一节 促进两岸经济融合发展
加强两岸宏观政策交流,拓展经济合作空间和共同利益。推动两岸产业优势互补、融合发展,鼓励两岸企业相互持股、合作创新、共创品牌、共拓市场。深化两岸金融合作,支持两岸资本市场开展多层次合作。推动两岸贸易投资扩大规模、提升层次。扩大对台湾服务业开放,加强两岸在农渔业、中小企业、电子商务等领域合作。推进海峡西岸经济区、中国(福建)自由贸易试验区建设,打造台商投资区、平潭综合实验区、福州新区、昆山深化两岸产业合作试验区等对台合作平台,深化厦门对台合作支点建设。鼓励长三角、珠三角、环渤海等台资企业聚集区发挥优势,支持台资企业转型升级,引导向中西部地区梯度转移。
第二节 加强两岸人文社会交流
扩大两岸人员往来,完善台湾同胞待遇政策措施,为台湾居民在大陆工作、学习、生活提供更多便利。加强两岸文化交流合作,共同弘扬中华文化,增进两岸同胞文化、民族认同。深化两岸教育交流合作,扩大两岸高校学历互认范围,推进闽台职业教育交流合作试验区建设。鼓励两岸联合开展科技研发合作,深化两岸学术交流。加强两岸基层和青少年交流,让更多台湾普通民众、青少年和中小企业在交流合作中受益。
第十三篇 全力实施脱贫攻坚
充分发挥政治优势和制度优势,贯彻精准扶贫、精准脱贫基本方略,创新扶贫工作机制和模式,采取超常规措施,加大扶贫攻坚力度,坚决打赢脱贫攻坚战。
第五十六章 推进精准扶贫精准脱贫
按照扶贫对象精准、项目安排精准、资金使用精准、措施到户精准、因村派人精准、脱贫成效精准的要求,切实提高扶贫实效,稳定实现农村贫困人口不愁吃、不愁穿,义务教育、基本医疗和住房安全有保障。
第一节 创新扶贫开发方式
根据致贫原因和脱贫需求,对贫困人口实行分类精准扶持。通过发展特色产业、转移就业、易地扶贫搬迁、生态保护扶贫、教育培训、开展医疗保险和医疗救助等措施,实现约5000万建档立卡贫困人口脱贫;通过实行社保政策兜底,实现其余完全或部分丧失劳动能力的贫困人口脱贫。探索资产收益扶持制度,通过土地托管、扶持资金折股量化、农村土地经营权入股等方式,让贫困人口分享更多资产收益。
第二节 健全精准扶贫工作机制
全面做好精准识别、建档立卡工作。加强贫困人口动态统计监测,建立精准扶贫台账,加强定期核查和有进有出动态管理。建立贫困户脱贫认定机制,制定严格规范透明的贫困县退出标准、程序、核查办法。建立扶贫工作绩效社会监督机制,开展贫困地区群众扶贫满意度调查,建立扶贫政策落实情况跟踪审计和扶贫成效第三方评估机制。
第五十七章 支持贫困地区加快发展
把革命老区、民族地区、边疆地区、集中连片贫困地区作为脱贫攻坚重点,持续加大对集中连片特殊困难地区的扶贫投入力度,增强造血能力,实现贫困地区农民人均可支配收入增长幅度高于全国平均水平,基本公共服务主要领域指标接近全国平均水平。
第一节 加强贫困地区基础设施建设
因地制宜解决贫困地区通路、通水、通电、通网络等问题。构建贫困地区外通内联的交通运输通道。建设15.2万公里通建制村沥青(水泥)路。加强贫困地区水利建设,全面解决贫困人口饮水安全问题,大力扶持贫困地区农村水电开发。加大贫困地区农网改造力度。宽带网络覆盖90%以上的贫困村。加大以工代赈投入力度,支持贫困地区中小型公益性基础设施建设。继续实施整村推进,加快改善贫困村生产生活条件。
第二节 提高贫困地区公共服务水平
把建档立卡贫困户放在优先位置,全面完成危房改造,切实保障贫困户住房安全。改善贫困地区基本公共服务,提高教育质量和医疗服务水平。集中实施一批文化惠民扶贫项目,推动贫困地区县级公共文化体育设施达到国家标准。
第五十八章 完善脱贫攻坚支撑体系
完善扶贫脱贫扶持政策,健全扶贫工作机制,创新各类扶贫模式及其考评体系,为脱贫攻坚提供强有力支撑。
第一节 强化政策保障
加大中央和省级财政扶贫投入,发挥政策性金融、开发性金融、商业性金融和合作性金融的互补作用,整合各类扶贫资源,拓宽资金来源渠道。优先保证扶贫开发用地需要,专项安排贫困县年度新增建设用地计划指标。加大贫困地区土地整治支持力度,允许贫困县将城乡建设用地增减挂钩指标在省域范围内使用。对在贫困地区开发水电、矿产资源占用集体土地的,试行给原住居民集体股权方式进行补偿。完善资源开发收益分享机制,使贫困地区更多分享开发收益。加大科技扶贫力度。实施贫困地区人才支持计划和本土人才培养计划。
第二节 健全广泛参与机制
健全东西扶贫协作和党政机关、部队、人民团体、国有企业定点扶贫机制。鼓励支持民营企业、社会组织、个人参与扶贫开发,引导社会扶贫重心下移,实现社会帮扶资源和精准扶贫有效对接。创新参与模式,鼓励设立产业投资基金和公益信托基金,实施扶贫志愿者行动计划和社会工作专业人才服务贫困地区计划。着力打造扶贫公益品牌。
第三节 落实脱贫工作责任制
进一步完善中央统筹、省(自治区、直辖市)负总责、市(地)县抓落实的工作机制。强化脱贫工作责任考核,全面落实扶贫开发工作成效考核办法,对贫困县重点考核脱贫成效。建立扶贫工作督查制度,强化责任追究。

第十四篇 提升全民教育和健康水平
把提升人的发展能力放在突出重要位置,全面提高教育、医疗卫生水平,着力增强人民科学文化和健康素质,加快建设人力资本强国。
第五十九章 推进教育现代化
全面贯彻党的教育方针,坚持教育优先发展,加快完善现代教育体系,全面提高教育质量,促进教育公平,培养德智体美全面发展的社会主义建设者和接班人。
第一节 加快基本公共教育均衡发展
建立城乡统一、重在农村的义务教育经费保障机制,加大公共教育投入向中西部和民族边远贫困地区的倾斜力度。科学推进城乡义务教育公办学校标准化建设,改善薄弱学校和寄宿制学校办学条件,优化教育布局,努力消除城镇学校“大班额”,基本实现县域校际资源均衡配置,义务教育巩固率提高到95%。加强教师队伍特别是乡村教师队伍建设,落实乡村教师支持计划,通过政府购买岗位等方式,解决结构性、阶段性、区域性教师短缺问题。改善乡村教学环境。鼓励普惠性幼儿园发展,加强农村普惠性学前教育,实施学前教育三年行动计划,学前三年毛入园率提高到85%。普及高中阶段教育,率先从建档立卡的家庭经济困难学生实施普通高中免除学杂费,高中阶段教育毛入学率达到90%以上。提升残疾人群特殊教育普及水平、条件保障和教育质量。积极推进民族教育发展,科学稳妥推行双语教育,加大双语教师培训力度。
第二节 推进职业教育产教融合
完善现代职业教育体系,加强职业教育基础能力建设。推动具备条件的普通本科高校向应用型转变。推行产教融合、校企合作的应用型人才和技术技能人才培养模式,促进职业学校教师和企业技术人才双向交流。推动专业设置、课程内容、教学方式与生产实践对接。促进职业教育与普通教育双向互认、纵向流动。逐步分类推进中等职业教育免除学杂费,实行国家基本职业培训包制度。
第三节 提升大学创新人才培养能力
推进现代大学制度建设,完善学校内部治理结构。建设一流师资队伍,用新理论、新知识、新技术更新教学内容。完善高等教育质量保障体系。推进高等教育分类管理和高等学校综合改革,优化学科专业布局,改革人才培养机制,实行学术人才和应用人才分类、通识教育和专业教育相结合的培养制度,强化实践教学,着力培养学生创意创新创业能力。深入实施中西部高等教育振兴计划,扩大重点高校对中西部和农村地区招生规模。全面提高高校创新能力,统筹推进世界一流大学和一流学科建设。
第四节 加快学习型社会建设
大力发展继续教育,构建惠及全民的终身教育培训体系。推动各类学习资源开放共享,办好开放大学,发展在线教育和远程教育,整合各类数字教育资源向全社会提供服务。建立个人学习账号和学分累计制度,畅通继续教育、终身学习通道,制定国家资历框架,推进非学历教育学习成果、职业技能等级学分转换互认。发展老年教育。
第五节 增强教育改革发展活力
深化教育改革,增强学生社会责任感、法治意识、创新精神、实践能力,全面加强体育卫生、心理健康、艺术审美教育,培养创新兴趣和科学素养。深化考试招生制度和教育教学改革。推行初高中学业水平考试和综合素质评价。全面推开中小学教师职称制度改革,改善教师待遇。推动现代信息技术与教育教学深度融合。依法保障教育投入。实行管办评分离,扩大学校办学自主权,完善教育督导,加强社会监督。建立分类管理、差异化扶持的政策体系,鼓励社会力量和民间资本提供多样化教育服务。完善资助体系,实现家庭经济困难学生资助全覆盖。

第六十章 推进健康中国建设
深化医药卫生体制改革,坚持预防为主的方针,建立健全基本医疗卫生制度,实现人人享有基本医疗卫生服务,推广全民健身,提高人民健康水平。
第一节 全面深化医药卫生体制改革
实行医疗、医保、医药联动,推进医药分开,建立健全覆盖城乡居民的基本医疗卫生制度。全面推进公立医院综合改革,坚持公益属性,破除逐利机制,降低运行成本,逐步取消药品加成,推进医疗服务价格改革,完善公立医院补偿机制。建立现代医院管理制度,落实公立医院独立法人地位,建立符合医疗卫生行业特点的人事薪酬制度。完善基本药物制度,深化药品、耗材流通体制改革,健全药品供应保障机制。鼓励研究和创制新药,将已上市创新药和通过一致性评价的药品优先列入医保目录。鼓励社会力量兴办健康服务业,推进非营利性民营医院和公立医院同等待遇。强化全行业监管,提高医疗服务质量,保障医疗安全。优化从医环境,完善纠纷调解机制,构建和谐医患关系。
第二节 健全全民医疗保障体系
健全医疗保险稳定可持续筹资和报销比例调整机制,完善医保缴费参保政策。全面实施城乡居民大病保险制度,健全重特大疾病救助和疾病应急救助制度。降低大病慢性病医疗费用。改革医保管理和支付方式,合理控制医疗费用,实现医保基金可持续平衡。改进个人账户,开展门诊费用统筹。城乡医保参保率稳定在95%以上。加快推进基本医保异地就医结算,实现跨省异地安置退休人员住院医疗费用直接结算。整合城乡居民医保政策和经办管理。鼓励商业保险机构参与医保经办。将生育保险和基本医疗保险合并实施。鼓励发展补充医疗保险和商业健康保险。探索建立长期护理保险制度,开展长期护理保险试点。完善医疗责任险制度。
第三节 加强重大疾病防治和基本公共卫生服务
完善国家基本公共卫生服务项目和重大公共卫生服务项目,提高服务质量效率和均等化水平。提升基层公共卫生服务能力。加强妇幼健康、公共卫生、肿瘤、精神疾病防控、儿科等薄弱环节能力建设。实施慢性病综合防控战略,有效防控心脑血管疾病、糖尿病、恶性肿瘤、呼吸系统疾病等慢性病和精神疾病。加强重大传染病防控,降低全人群乙肝病毒感染率,艾滋病疫情控制在低流行水平,肺结核发病率降至58/10万,基本消除血吸虫病危害,消除疟疾、麻风病危害。做好重点地方病防控工作。加强口岸卫生检疫能力建设,严防外来重大传染病传入。开展职业病危害普查和防控。增加艾滋病防治等特殊药物免费供给。加强全民健康教育,提升健康素养。大力推进公共场所禁烟。深入开展爱国卫生运动和健康城市建设。加强国民营养计划和心理健康服务。
第四节 加强妇幼卫生保健及生育服务
全面推行住院分娩补助制度,向孕产妇免费提供生育全过程的基本医疗保健服务。加强出生缺陷综合防治,建立覆盖城乡居民,涵盖孕前、孕期、新生儿各阶段的出生缺陷防治免费服务制度。全面提高妇幼保健服务能力,加大妇女儿童重点疾病防治力度,提高妇女常见病筛查率和早诊早治率,加强儿童疾病防治和预防伤害。全面实施贫困地区儿童营养改善和新生儿疾病筛查项目。婴儿死亡率、5岁以下儿童死亡率、孕产妇死亡率分别降为7.5‰、9.5‰、18/10万。
第五节 完善医疗服务体系
优化医疗机构布局,推动功能整合和服务模式创新。加强专业公共卫生机构、基层医疗卫生机构和医院之间的分工协作,健全上下联动、衔接互补的医疗服务体系,完善基层医疗服务模式,推进全科医生(家庭医生)能力提高及电子健康档案等工作,实施家庭签约医生模式。全面建立分级诊疗制度,以提高基层医疗服务能力为重点,完善服务网络、运行机制和激励机制,实行差别化的医保支付和价格政策,形成科学合理就医秩序,基本实现基层首诊、双向转诊、上下联动、急慢分治。加强医疗卫生队伍建设,实施全民健康卫生人才保障工程和全科医生、儿科医生培养使用计划,健全住院医师规范化培训制度。通过改善从业环境和薪酬待遇,促进医疗资源向中西部地区倾斜、向基层和农村流动。完善医师多点执业制度。全面实施临床路径。提升健康信息服务和大数据应用能力,发展远程医疗和智慧医疗。每千人口执业(助理)医师数达到2.5名。
第六节 促进中医药传承与发展
健全中医医疗保健服务体系,创新中医药服务模式,提升基层服务能力。加强中医临床研究基地和科研机构建设。发展中医药健康服务。开展中药资源普查,加强中药资源保护,建立中医古籍数据库和知识库。加快中药标准化建设,提升中药产业水平。建立大宗、道地和濒危药材种苗繁育基地,促进中药材种植业绿色发展。支持民族医药发展。推广中医药适宜技术,推动中医药服务走出去。
第七节 广泛开展全民健身运动
实施全民健身战略。发展体育事业,加强群众健身活动场地和设施建设,推行公共体育设施免费或低收费开放。实施青少年体育活动促进计划,培育青少年体育爱好和运动技能,推广普及足球、篮球、排球、冰雪等运动,完善青少年体质健康监测体系。发展群众健身休闲项目,鼓励实行工间健身制度,实行科学健身指导。促进群众体育与竞技体育全面协调发展。鼓励社会力量发展体育产业。做好北京2022年冬季奥运会筹办工作。
第八节 保障食品药品安全
实施食品安全战略。完善食品安全法规制度,提高食品安全标准,强化源头治理,全面落实企业主体责任,实施网格化监管,提高监督检查频次和抽检监测覆盖面,实行全产业链可追溯管理。开展国家食品安全城市创建行动。深化药品医疗器械审评审批制度改革,探索按照独立法人治理模式改革审评机构。推行药品经营企业分级分类管理。加快完善食品监管制度,健全严密高效、社会共治的食品药品安全治理体系。加大农村食品药品安全治理力度,完善对网络销售食品药品的监管。加强食品药品进口监管。

第十五篇 提高民生保障水平
按照人人参与、人人尽力、人人享有的要求,坚守底线、突出重点、完善制度、引导预期,注重机会公平,保障基本民生,不断提高人民生活水平,实现全体人民共同迈入全面小康社会。
第六十一章 增加公共服务供给
坚持普惠性、保基本、均等化、可持续方向,从解决人民最关心最直接最现实的利益问题入手,增强政府职责,提高公共服务共建能力和共享水平。
第一节 促进基本公共服务均等化
围绕标准化、均等化、法制化,加快健全国家基本公共服务制度,完善基本公共服务体系。建立国家基本公共服务清单,动态调整服务项目和标准,促进城乡区域间服务项目和标准有机衔接。合理增加中央和省级政府基本公共服务事权和支出责任。健全基层服务网络,加强资源整合,提高管理效率,推动服务项目、服务流程、审核监管公开透明。
第二节 满足多样化公共服务需求
开放市场并完善监管,努力增加非基本公共服务和产品供给。积极推动医疗、养老、文化、体育等领域非基本公共服务加快发展,丰富服务产品,提高服务质量,提供个性化服务方案。积极应用新技术、发展新业态,促进线上线下服务衔接,让人民群众享受高效便捷优质服务。
第三节 创新公共服务提供方式
推动供给方式多元化,能由政府购买服务提供的,政府不再直接承办;能由政府和社会资本合作提供的,广泛吸引社会资本参与。制定发布购买公共服务目录,推行特许经营、定向委托、战略合作、竞争性评审等方式,引入竞争机制。创新从事公益服务事业单位体制机制,健全法人治理结构,推动从事生产经营活动事业单位转制为企业。

第六十二章 实施就业优先战略
实施更加积极的就业政策,创造更多就业岗位,着力解决结构性就业矛盾,鼓励以创业带就业,实现比较充分和高质量就业。
第一节 推动实现更高质量的就业
把促进充分就业作为经济社会发展优先目标、放在更加突出位置,坚持分类施策,提高劳动参与率,稳定并扩大城镇就业规模。落实高校毕业生就业促进和创业引领计划,搭建创新创业平台,健全高校毕业生自主创业、到基层就业的激励政策。促进农村富余劳动力转移就业和外出务工人员返乡创业。加强对灵活就业、新就业形态的扶持,促进劳动者自主就业。做好退役军人就业安置工作。加强就业援助,对就业困难人员实行实名制动态管理和分类帮扶,做好“零就业”家庭帮扶工作。加大再就业支持力度。不断改善劳动条件,规范劳动用工制度,落实职工带薪年休假制度。严禁各种形式的就业歧视。规范就业中介服务。健全劳动关系协调机制,加强劳动保障监察和争议调解仲裁,维护职工合法权益,保障非正规就业劳动者权益,全面治理拖欠农民工工资问题,建立和谐劳动关系。
第二节 提高公共就业创业服务能力
完善就业创业服务体系,推行终身职业技能培训制度。开展贫困家庭子女、未升学初高中毕业生、农民工、失业人员和转岗职工、退役军人和残疾人免费接受职业培训行动。完善高技能人才职称评定、技术等级认定等政策。完善就业失业统计指标体系,健全失业监测预警机制,发布城镇调查失业率数据,强化对部分地区、行业规模性失业的监测和应对。提高公共就业创业服务信息化水平,推进各类就业信息共享开放。

第六十三章 缩小收入差距
正确处理公平和效率关系,坚持居民收入增长和经济增长同步、劳动报酬提高和劳动生产率提高同步,持续增加城乡居民收入,规范初次分配,加大再分配调节力度,调整优化国民收入分配格局,努力缩小全社会收入差距。
第一节 完善初次分配制度
完善市场评价要素贡献并按贡献分配的机制。健全科学的工资水平决定机制、正常增长机制、支付保障机制,推行企业工资集体协商制度,完善最低工资增长机制。健全高技能人才薪酬体系,提高技术工人待遇。完善适应机关事业单位特点的工资制度。加强对国有企业薪酬分配的分类监管。注重发挥收入分配政策激励作用,扩展知识、技术和管理要素参与分配途径。多渠道增加城乡居民财产性收入。
第二节 健全再分配调节机制
实行有利于缩小收入差距的政策,明显增加低收入劳动者收入,扩大中等收入者比重。加快建立综合和分类相结合的个人所得税制度。将一些高档消费品和高消费行为纳入消费税征收范围。完善鼓励回馈社会、扶贫济困的税收政策。健全针对困难群体的动态社会保障兜底机制。增加财政民生支出,公共资源出让收益更多用于民生保障,逐步提高国有资本收益上缴公共财政比例。
第三节 规范收入分配秩序
保护合法收入,规范隐性收入,遏制以权力、行政垄断等非市场因素获取收入,取缔非法收入。严格规范工资外收入和非货币性福利。全面推行非现金结算,建立健全自然人收入和财产信息系统,完善收入统计调查和监测体系。
第六十四章 改革完善社会保障制度
坚持全民覆盖、保障适度、权责清晰、运行高效,稳步提高社会保障统筹层次和水平,建立健全更加公平、更可持续的社会保障制度。
第一节 完善社会保险体系
实施全民参保计划,基本实现法定人员全覆盖。坚持精算平衡,完善筹资机制,分清政府、企业、个人等的责任。适当降低社会保险费率。完善统账结合的城镇职工基本养老保险制度,构建包括职业年金、企业年金和商业保险的多层次养老保险体系,持续扩大覆盖面。实现职工基础养老金全国统筹。完善职工养老保险个人账户制度,健全参保缴费激励约束机制,建立基本养老金合理调整机制。推出税收递延型养老保险。更好发挥失业、工伤保险作用,增强费率确定的灵活性,优化调整适用范围。建立更加便捷的社会保险转移接续机制。划转部分国有资本充实社保基金,拓宽社会保险基金投资渠道,加强风险管理,提高投资回报率。大幅提升灵活就业人员、农民工等群体参加社会保险比例。加强公共服务设施和信息化平台建设,实施社会保障卡工程,持卡人口覆盖率达到90%。
第二节 健全社会救助体系
统筹推进城乡社会救助体系建设,完善最低生活保障制度,强化政策衔接,推进制度整合,确保困难群众基本生活。加强社会救助制度与其他社会保障制度、专项救助与低保救助统筹衔接。构建综合救助工作格局,丰富救助服务内容,合理提高救助标准,实现社会救助“一门受理、协同办理”。建立健全社会救助家庭经济状况核对机制,努力做到应救尽救、应退尽退。开展“救急难”综合试点,加强基层流浪乞讨救助服务设施建设。
第三节 支持社会福利和慈善事业发展
健全以扶老、助残、爱幼、济困为重点的社会福利制度。建立家庭养老支持政策,提增家庭养老扶幼功能。做好困境儿童福利保障工作。完善儿童收养制度。加强优抚安置工作。发展公益性基本殡葬服务,支持公共殡仪馆、公益性骨灰安放(葬)设施和墓地建设。加快公办福利机构改革,加强福利设施建设,优化布局和资源共享。大力支持专业社会工作和慈善事业发展,健全经常性社会捐助机制。广泛动员社会力量开展社会救济和社会互助、志愿服务活动。
第六十五章 积极应对人口老龄化
开展应对人口老龄化行动,加强顶层设计,构建以人口战略、生育政策、就业制度、养老服务、社保体系、健康保障、人才培养、环境支持、社会参与等为支撑的人口老龄化应对体系。
第一节 促进人口均衡发展
坚持计划生育的基本国策,全面实施一对夫妇可生育两个孩子政策。改革完善计划生育服务管理,完善生育登记服务制度。提高生殖健康、妇幼保健、托幼等公共服务水平。做好相关经济社会政策与全面两孩政策的有效衔接。完善农村计划生育家庭奖励扶助和特别扶助制度,加强对失独家庭的关爱和帮助。做好优生优育的全程服务。注重家庭发展。综合治理出生人口性别比偏高问题。全国总人口14.2亿人左右。
完善人口发展战略,建立健全人口与发展综合决策机制。综合应对劳动年龄人口下降,实施渐进式延迟退休年龄政策,加强老年人力资源开发,增强大龄劳动力就业能力。开展重大经济社会政策人口影响评估,健全人口动态监测机制。
第二节 健全养老服务体系
建立以居家为基础、社区为依托、机构为补充的多层次养老服务体系。统筹规划建设公益性养老服务设施,支持面向失能老年人的老年养护院、社区日间照料中心等设施建设。全面建立针对经济困难高龄、失能老年人的补贴制度。加强老龄科学研究。实施养老护理人员培训计划,加强专业化养老服务护理人员和管理人才队伍建设。推动医疗卫生和养老服务相结合。完善与老龄化相适应的福利慈善体系。推进老年宜居环境建设。全面放开养老服务市场,通过购买服务、股权合作等方式支持各类市场主体增加养老服务和产品供给。加强老年人权益保护,弘扬敬老、养老、助老社会风尚。
第六十六章 保障妇女未成年人和残疾人基本权益
坚持男女平等基本国策和儿童优先,切实加强妇女、未成年人、残疾人等社会群体权益保护,公平参与并更多分享发展成果。
第一节 促进妇女全面发展
实施妇女发展纲要。保障妇女平等获得就学、就业、婚姻财产和参与社会事务等权利和机会,保障农村妇女土地权益,提高妇女参与决策管理水平。加强妇女扶贫减贫、劳动保护、卫生保健、生育关怀、社会福利、法律援助等工作。严厉打击拐卖妇女儿童、暴力侵害妇女等违法犯罪行为。消除对妇女的歧视和偏见,改善妇女发展环境。
第二节 关爱未成年人健康成长
实施儿童发展纲要。强化对未成年人生存权、发展权、受保护权、参与权的依法保障和社会责任。完善未成年人监护制度,构建未成年人关爱社会网络,健全社区未成年人保护与服务体系。消除童工现象。制定实施青年发展规划,营造良好成长成才环境,促进学校教育、家庭教育、社会教育协调互动,培养青少年勤学、修德、明辨、笃实的良好品质,激发青少年活力和创造力。加强学校及周边社会治安综合治理,严厉打击危害未成年人身心健康的违法犯罪行为。加强未成年人心理健康引导。有效预防未成年人犯罪。鼓励青少年更多参与志愿服务和社会公益活动。
第三节 提升残疾人服务保障水平
支持残疾人事业发展,建立健全残疾人基本福利制度,实现残疾人基本民生兜底保障。完善重度残疾人医疗报销制度。优先保障残疾人基本住房。完善残疾人就业创业扶持政策,健全公共机构为残疾人提供就业岗位制度。加强残疾人康复和托养设施建设,鼓励社会力量提供服务。加强残疾人无障碍设施建设和维护。实施0-6岁残疾儿童康复、贫困残疾人基本型辅助器具适配等重点康复工程。建设康复大学,培养康复专业技术人才。

第十六篇 加强社会主义精神文明建设
坚持社会主义先进文化前进方向,坚持以人民为中心的工作导向,坚持把社会效益放在首位、社会效益和经济效益相统一,加快文化改革发展,推动物质文明和精神文明协调发展,建设社会主义文化强国。
第六十七章 提升国民文明素质
以社会主义核心价值观为引领,加强思想道德建设和社会诚信建设,弘扬中华传统美德和时代新风,倡导科学精神和人文精神,全面提高国民素质和社会文明程度。
第一节 培育和践行社会主义核心价值观
用中国梦和社会主义核心价值观凝聚共识、汇聚力量,增强国家意识、法治意识、道德意识、社会责任意识、生态文明意识。加强理想信念教育,深化中国特色社会主义理论体系的学习研究宣传,把社会主义核心价值观贯穿融入经济社会发展各领域和社会生活各方面。通过教育引导、舆论宣传、文化熏陶、行为实践、制度保障,使社会主义核心价值观内化为人们的坚定信念,外化为人们的自觉行动,增强全社会的道路自信、理论自信、制度自信。加强和改进基层宣传思想文化工作。推进公民道德建设,培育正确的道德判断和道德责任。
第二节 推进哲学社会科学创新
实施哲学社会科学创新工程,构建哲学社会科学创新体系。加强思想理论工作平台和学科建设,深入实施马克思主义理论研究和建设工程。深化治国理政新理念新思想新战略的研究阐释。发展中国特色社会主义政治经济学。重点建设50-100家国家高端智库。
第三节 传承发展优秀传统文化
构建中华优秀传统文化传承体系,实现传统文化创造性转化和创新性发展。广泛开展优秀传统文化普及活动并纳入国民教育,继承五四运动以来的革命文化传统。大力推行和规范使用国家语言文字。加强文物保护利用,杜绝破坏性开发和不当经营。加强非物质文化遗产保护与传承,振兴传统工艺,传承发展传统戏曲。发展民族民间文化,扶持民间文化社团组织发展。
第四节 深化群众性精神文明创建活动
广泛开展文明城市、文明村镇、文明单位、文明家庭、文明校园等群众性精神文明创建活动,深化学雷锋志愿服务活动。发挥重要传统节日、重大礼仪活动、公益广告的思想熏陶和文化教育功能。普及科学知识,推动全民阅读,公民具备科学素质的比例超过10%。深入开展惠民演出、艺术普及等活动。培育良好家风、乡风、校风、行风,营造现代文明风尚。
第六十八章 丰富文化产品和服务
推进文化事业和文化产业双轮驱动,实施重大文化工程和文化名家工程,为全体人民提供昂扬向上、多姿多彩、怡养情怀的精神食粮。
第一节 繁荣发展社会主义文艺
扶持优秀文化作品创作生产,推出更多传播当代中国价值观念、体现中华文化精神、反映中国人审美追求的精品力作。更好发挥政府投入和各类基金作用,鼓励内容和形式创新,支持文艺院团发展,加强排演场所建设。加强文艺理论和评论工作。建设德艺双馨的文艺队伍。
第二节 构建现代公共文化服务体系
推进基本公共文化服务标准化、均等化。完善公共文化设施网络,加强基层文化服务能力建设。加大对老少边穷地区文化建设帮扶力度。加快公共数字文化建设。加强文化产品、惠民服务与群众文化需求对接。鼓励社会力量参与公共文化服务。继续推进公共文化设施免费开放。繁荣发展文学艺术、新闻出版、广播影视和体育事业。加强老年人、未成年人、农民工、残疾人等群体的文化权益保障。
第三节 加快发展现代文化产业
加快发展网络视听、移动多媒体、数字出版、动漫游戏等新兴产业,推动出版发行、影视制作、工艺美术等传统产业转型升级。推进文化业态创新,大力发展创意文化产业,促进文化与科技、信息、旅游、体育、金融等产业融合发展。推动文化企业兼并重组,扶持中小微文化企业发展。加快全国有线电视网络整合和智能化建设。扩大和引导文化消费。
第四节 建设现代传媒体系
加强主流媒体建设,提高舆论引导水平,增强传播力公信力影响力。以先进技术为支撑、内容建设为根本,推动传统媒体和新兴媒体在内容、渠道、平台、经营、管理等方面深度融合,建设“内容+平台+终端”的新型传播体系,打造一批新型主流媒体和传播载体。优化媒体结构,规范传播秩序。
第五节 加强网络文化建设
实施网络内容建设工程,丰富网络文化内涵,鼓励推出优秀网络原创作品,大力发展网络文艺,发展积极向上的网络文化。创新符合网络传播规律的网上宣传方式,提升网络舆情分析和引导能力。加强互联网分类管理,强化运营主体的社会责任。推进文明办网、文明上网,引导广大青年争当“中国好网民”,倡导网络公益活动,净化网络环境。
第六节 深化文化体制改革
健全党委领导、政府管理、行业自律、社会监督、企事业单位依法运营的文化管理体制。深化公益性文化单位改革。推动文化企业建立有文化特色的现代企业制度。健全国有文化资产管理体制。降低社会资本进入门槛,鼓励非公有制文化企业发展。开展新闻出版传媒企业特殊管理股试点。健全现代文化市场体系,落实完善文化经济政策。深入开展“扫黄打非”,加强市场监管,提升综合执法能力。
第六十九章 提高文化开放水平
加大中外人文交流力度,创新对外传播、文化交流、文化贸易方式,在交流互鉴中展示中华文化独特魅力,推动中华文化走向世界。
第一节 拓展文化交流与合作空间
推动政府合作和民间交流互促共进,增进文化互信和人文交流。推进国际汉学交流。完善海外中国文化中心建设运营机制。支持海外侨胞开展中外人文交流。鼓励文化企业对外投资合作,推进文化产品和服务出口,努力开拓国际文化市场。积极吸收借鉴国外优秀文化成果、先进文化经营管理理念,鼓励外资企业在华进行文化科技研发和服务外包。维护国家文化安全。
第二节 加强国际传播能力建设
拓展海外传播网络,丰富传播渠道和手段。打造旗舰媒体,推进合作传播,加强与国际大型传媒集团的合资合作,发挥各类信息网络设施的文化传播作用。打造符合国际惯例和国别特征、具有我国文化特色的话语体系,运用生动多样的表达方式,增强文化传播亲和力。

第十七篇 加强和创新社会治理
加强社会治理基础制度建设,构建全民共建共享的社会治理格局,提高社会治理能力和水平,实现社会充满活力、安定和谐。
第七十章 完善社会治理体系
完善党委领导、政府主导、社会协同、公众参与、法治保障的社会治理体制,实现政府治理和社会调节、居民自治良性互动。
第一节 提升政府治理能力和水平
创新政府治理理念,强化法治意识和服务意识,寓管理于服务,以服务促管理。改进政府治理方式,充分运用现代科技改进社会治理手段,推进社会治理精细化,加强源头治理、动态管理、应急处置和标本兼治。健全政府信息发布制度。加强基层政府服务能力建设。建立国家人口基础信息库,加强人口管理、实名登记、信用体系、危机预警干预等制度建设。完善政府社会治理考核问责机制。
第二节 增强社区服务功能
完善城乡社区治理体制,依法厘清基层政府和社区组织权责边界,建立社区、社会组织、社会工作者联动机制。健全城乡社区综合服务管理平台,促进公共服务、便民利民服务、志愿服务有机衔接,实现一站式服务。实现城市社区综合服务设施全覆盖,推进农村社区综合服务设施建设。提升社区工作者队伍职业素质。注册志愿者人数占居民人口比例达到13%。
第三节 发挥社会组织作用
健全社会组织管理制度,形成政社分开、权责明确、依法自治的现代社会组织体制。推动登记制度改革,实行分类登记制度。支持行业协会商会类、科技类、公益慈善类、社区服务类社会组织发展。加快行业协会商会与行政机关脱钩,健全法人治理结构。推进有条件的事业单位转为社会组织,推动社会组织承接政府转移职能。加强综合监督和诚信建设,更好发挥自律、他律、互律作用。
第四节 增强社会自我调节功能
引导公众用社会公德、职业道德、家庭美德、个人品德等道德规范修身律己,自觉履行法定义务、社会责任和家庭责任,自觉遵守和维护社会秩序。加强行业规范、社会组织章程、村规民约、社区公约等社会规范建设,充分发挥社会规范在协调社会关系、约束社会行为等方面的积极作用。
第五节 完善公众参与机制
依法保障居民知情权、参与权、决策权和监督权,完善公众参与治理的制度化渠道。对关系公众切身利益的重大决策,以居民会议、议事协商、民主听证等形式,广泛征求公众意见建议。完善村务公开、居务公开、民主评议等途径,加强公众监督评估。
第六节 健全权益保障和矛盾化解机制
健全利益表达、协调机制,引导群众依法行使权利、表达诉求、解决纠纷。完善行政复议、仲裁、诉讼等法定诉求表达机制,发挥人大代表、政协委员、人民团体、社会组织等的诉求表达功能。全面推行阳光信访,落实及时就地化解责任,完善涉法涉诉信访依法终结制度。落实重大决策社会稳定风险评估制度,完善调解、仲裁、行政裁决、行政复议、诉讼等有机衔接、相互协调的多元化纠纷解决机制。健全利益保护机制,保障群众权利得到公平对待、有效维护。健全社会心理服务体系,加强对特殊人群的心理疏导和矫治。
第七十一章 完善社会信用体系
加快推进政务诚信、商务诚信、社会诚信和司法公信等重点领域信用建设,推进信用信息共享,健全激励惩戒机制,提高全社会诚信水平。
第一节 健全信用信息管理制度
全面实施统一社会信用代码制度。制定全国统一的信用信息采集和管理标准。依法推进信用信息在采集、共享、使用、公开等环节的分类管理,加强涉及个人隐私和商业秘密的信用信息保护。加快推动信用立法。
第二节 强化信用信息共建共享
建立信息披露和诚信档案制度,加快完善各类市场主体和社会成员信用记录。加强部门、行业和地方信用信息整合,建立企业信用信息归集机制,完善全国信用信息共享平台,建设国家企业信用信息公示系统。依法推进全社会信用信息资源开放共享。
第三节 健全守信激励和失信惩戒机制
建立守信奖励激励机制。在市场监管和公共服务过程中,对诚实守信者实行提供便利化服务等激励政策。健全多部门、跨地区、跨行业联动响应和联合惩戒机制,强化企业信用依法公示和监管,建立各行业失信黑名单制度和市场退出机制。
第四节 培育规范信用服务市场
建立公共和社会信用服务机构互为补充、信用信息基础服务和增值服务相辅相成的多层次信用服务组织体系。推动信用服务产品开发创新和广泛运用。支持征信、信用评级机构规范发展,提高服务质量和国际竞争力。健全征信和信用服务市场监管体系。
第七十二章 健全公共安全体系
牢固树立安全发展观念,坚持人民利益至上,加强全民安全意识教育,健全公共安全体系,为人民安居乐业、社会安定有序、国家长治久安编织全方位、立体化的公共安全网,建设平安中国。
第一节 全面提高安全生产水平
建立责任全覆盖、管理全方位、监管全过程的安全生产综合治理体系,构建安全生产长效机制。完善和落实安全生产责任、考核机制和管理制度,实行党政同责、一岗双责、失职追责,严格落实企业主体责任。加快安全生产法律法规和标准的制定修订。改革安全评审制度,健全多方参与、风险管控、隐患排查化解和预警应急机制,强化安全生产和职业健康监管执法,遏制重特大安全事故频发势头。加强隐患排查治理和预防控制体系、安全生产监管信息化和应急救援、监察监管能力等建设。实施危险化学品和化工企业生产、仓储安全环保搬迁工程。加强交通安全防控网络等安全生产基础能力建设,强化电信、电网、路桥、供水、油气等重要基础设施安全监控保卫。实施全民安全素质提升工程。有效遏制重特大安全事故,单位国内生产总值生产安全事故死亡率下降30%。
第二节 提升防灾减灾救灾能力
坚持以防为主、防抗救相结合,全面提高抵御气象、水旱、地震、地质、海洋等自然灾害综合防范能力。健全防灾减灾救灾体制,完善灾害调查评价、监测预警、防治应急体系。建立城市避难场所。健全救灾物资储备体系,提高资源统筹利用水平。加快建立巨灾保险制度。制定应急救援社会化有偿服务、物资装备征用补偿、救援人员人身安全保险和伤亡抚恤等政策。广泛开展防灾减灾宣传教育和演练。
第三节 创新社会治安防控体系
完善社会治安综合治理体制机制,以信息化为支撑加快建设社会治安立体防控体系,建设基础综合服务管理平台。大力推进基础信息化、警务实战化、执法规范化、队伍正规化建设。构建群防群治、联防联治的社会治安防控网,加快推进网上综合防控体系建设。实施社会治安重点部位、重点领域、重点地区联动管控和排查整治。加强打击违法犯罪、禁毒、防范处理邪教等基础能力建设。
第四节 强化突发事件应急体系建设
建成与公共安全风险相匹配、覆盖应急管理全过程和全社会共同参与的突发事件应急体系。加强应急基础能力建设,健全完善重大危险源、重要基础设施的风险管控体系,增强突发事件预警发布和应急响应能力,提升基层应急管理水平。加强大中城市反恐应变能力建设。强化危险化学品处置、海上溢油、水上搜救打捞、核事故应急、紧急医疗救援等领域核心能力,加强应急资源协同保障能力建设。建立应急征收征用补偿制度,完善应急志愿者管理,实施公众自救互救能力提升工程。提高境外涉我突发事件应对能力。
第七十三章 建立国家安全体系
深入贯彻总体国家安全观,实施国家安全战略,不断提高国家安全能力,切实保障国家安全。
第一节 健全国家安全保障体制机制
制定实施政治、国土、经济、社会、资源、网络等重点领域国家安全政策,明确中长期重点领域安全目标和政策措施,提高应对各种风险挑战的能力。加强国家安全科技和装备建设,建立健全国家安全监测预警体系,强化不同领域监测预警系统的高效整合,提升安全信息搜集分析和处理能力。建立外部风险冲击分类分等级预警制度。加强重大安全风险监测评估,制定国家安全重大风险事件应急处置预案。健全国家安全审查制度和机制。对重要领域、重大改革、重大工程、重大项目、重大政策等进行安全风险评估。建立重点领域维护国家安全工作协调机制,加强国家安全工作组织协调。
第二节 保障国家政权主权安全
建立健全跨部门跨地区联合工作机制,依法严密防范和严厉打击敌对势力渗透颠覆破坏活动、暴力恐怖活动、民族分裂活动、宗教极端活动。加强反恐怖专业力量建设。加强反恐国际合作。加强反间谍工作。加强网上主权空间对敌斗争和网络舆情管控,遏制敌对势力和恐怖势力利用网络空间进行渗透破坏活动。加强边境技防体系建设。高度重视做好意识形态领域工作,切实维护意识形态安全。
第三节 防范化解经济安全风险
坚持底线思维、预防为主,维护战略性资源、关键产业、财政金融、资本跨境流动等领域国家经济安全。加强重要经济指标的动态监测和研判,制定重要经济领域风险应对预案。统筹应对去过剩产能、去商品房库存和去债务杠杆过程中的财政金融风险,以可控方式和节奏主动释放风险。加强对金融市场异常波动、风险传递和金融新业态风险的监管应对。完善全口径政府债务管理,推动地方政府融资平台市场化转型,有效化解地方政府债务风险。拓宽银行业不良资产处置渠道,完善流动性风险管理工具和应急预案,严厉打击非法集资。防范企业债务风险。提高能源、矿产资源、水资源、粮食、生态环保、安全生产、网络等方面风险防控能力。健全国家战略物资储备,构建产品产能产地储备相结合的国家战略资源能源储备体系。
第四节 加强国家安全法治建设
贯彻落实国家安全法,出台相关实施细则。推进国家经济安全、防扩散、国家情报、网络安全、出口管制、外国代理人登记、外资安全审查等涉及国家安全的立法工作,加快健全国家安全法律制度体系,充分运用法律手段维护国家安全。
第十八篇 加强社会主义民主法治建设
坚持中国共产党领导、人民当家作主、依法治国有机统一,加快建设社会主义法治国家,发展社会主义政治文明。
第七十四章 发展社会主义民主政治
坚持和完善人民代表大会制度、中国共产党领导的多党合作和政治协商制度、民族区域自治制度以及基层群众自治制度,扩大公民有序政治参与,充分发挥我国社会主义政治制度优越性。加强协商民主制度建设,构建程序合理、环节完整的协商民主体系,进一步加强政党协商,拓宽国家政权机关、政协组织、党派团体、基层组织、社会组织的协商渠道。完善基层民主制度,畅通民主渠道,健全基层选举、议事、公开、述职、问责等机制。开展形式多样的基层民主协商,推进基层协商制度化。
第七十五章 全面推进法治中国建设
坚持依法治国、依法执政、依法行政共同推进,坚持法治国家、法治政府、法治社会一体建设,建设中国特色社会主义法治体系,建设社会主义法治国家。
第一节 完善以宪法为核心的中国特色社会主义法律体系
维护宪法尊严、权威,健全宪法实施和监督制度。完善立法体制,加强党对立法工作的领导,健全有立法权的人大主导立法工作的体制机制,加强和改进政府立法制度建设,明确立法权力边界。深入推进科学立法、民主立法,加强人大对立法工作的组织协调,健全立法起草、论证、协调、审议机制,健全立法机关主导、社会各方有序参与立法的途径和方式。加快重点领域立法,坚持立改废释并举,完善社会主义市场经济和社会治理法律制度,加快形成完备的法律规范体系。
第二节 加快建设法治政府
全面实施法治政府建设实施纲要,深入推进依法行政,依法设定权力、行使权力、制约权力、监督权力,实现政府活动全面纳入法治轨道。依法全面履行政府职能,完善行政组织和行政程序法律制度,推进机构、职能、权限、程序、责任法定化。完善重大行政决策程序制度,健全依法决策机制。深化行政执法体制改革,推行综合执法,健全行政执法和刑事司法衔接机制。坚持严格规范公正文明执法,最大限度地缩小自由裁量权。健全执法考核评价体系。完善审计制度,保障依法独立行使审计监督权。
第三节 促进司法公正
深化司法体制改革,完善对权利的司法保障、对权力的司法监督,建设公正高效权威的社会主义司法制度。健全司法权力分工负责、互相配合、互相制约机制,完善审级制度、司法组织体系和案件管辖制度。探索设立跨行政区划的人民法院和人民检察院。强化司法人员职业保障,完善确保依法独立公正行使审判权和检察权的制度。全面推进审判公开、检务公开、警务公开、狱务公开,加强人权司法保障。加强对司法活动的监督,健全司法机关内部监督制约机制。完善司法机关办案责任制,落实谁办案谁负责。加强监狱、强制戒毒、社区矫正、安置帮教、司法鉴定等设施建设。
第四节 全面推进法治社会建设
推进多层次多领域依法治理,提高社会治理法治化水平。加强法治文化建设,弘扬社会主义法治精神,增强全社会特别是公职人员尊法学法守法用法观念,在全社会形成良好法治氛围和法治习惯。深入开展“七五”普法,把法治教育纳入国民教育体系,健全公民和组织守法信用记录。完善法律服务体系,加强律师等法律人才和法律服务队伍建设,推进覆盖城乡居民的公共法律服务体系建设,完善法律援助制度,健全司法救助体系。
第七十六章 加强党风廉政建设和反腐败斗争
党风廉政建设和反腐败斗争永远在路上,反腐不能停步、不能放松。坚持全面从严治党,落实“三严三实”要求,严明党的纪律和规矩,落实党风廉政建设主体责任和监督责任,强化责任追究。贯彻中央八项规定精神,坚持不懈纠正“四风”,健全改进作风长效机制。坚决整治和纠正侵害群众利益的不正之风和腐败问题,坚持有腐必反、有贪必肃,巩固反腐败成果,构建不敢腐、不能腐、不想腐的有效机制,努力实现干部清正、政府清廉、政治清明,为经济社会发展营造良好政治生态。
把权力关进制度的笼子,强化权力运行制约和监督,坚持用制度管权管事管人,铲除权力腐败的温床,让人民监督权力,保证权力在阳光下运行。规范领导干部职责权限,建立科学的问责程序和制度,强化领导干部经济责任审计。健全政府内部权力制约机制,加强对权力部门的监察和审计监督。
第十九篇 统筹经济建设和国防建设
坚持发展和安全兼顾、富国和强军统一,实施军民融合发展战略,形成全要素、多领域、高效益的军民深度融合发展格局,全面推进国防和军队现代化。
第七十七章 全面推进国防和军队建设
以党在新形势下的强军目标为引领,贯彻新形势下军事战略方针和改革强军战略,全面推进军队革命化、现代化、正规化建设。加强军队党的建设和思想政治建设,深入贯彻落实古田全军政治工作会议精神,培育“四有”新一代革命军人。深入推进依法治军、从严治军,加快军事立法工作,构建与形势任务和新领导指挥体制相适应的军事法规体系。加强各方向各领域军事斗争准备,发挥军事需求牵引作用,优化军事战略布局,积极经略重大安全领域,加强新型作战力量建设,加强国防科技、装备和现代后勤发展建设,扎实开展实战化军事训练,着力提高基于网络信息体系的联合作战能力。基本完成国防和军队改革目标任务,基本实现机械化,信息化取得重大进展,构建能够打赢信息化战争、有效履行使命任务的中国特色现代军事力量体系。加强国际军事交流与合作,积极参加国际维和行动。
第七十八章 推进军民深度融合发展
在经济建设中贯彻国防需求,在国防建设中合理兼顾民用需要。完善军民融合发展体制机制,健全军民融合发展的组织管理、工作运行和政策制度体系。建立国家和各省(自治区、直辖市)军民融合领导机构。推进军民融合发展立法。坚持军地资源优化配置、合理共享、平战结合,促进经济领域和国防领域技术、人才、资金、信息等要素交流,加强军地在基础设施、产业、科技、教育和社会服务等领域的统筹发展。探索建立军民融合项目资金保障机制。深化国防科技工业体制改革,建立国防科技协同创新机制,实施国防科技工业强基工程。改革国防科研生产和武器装备采购体制机制,加快军工体系开放竞争和科技成果转化,引导优势民营企业进入军品科研生产和维修领域。加快军民通用标准化体系建设。实施军民融合发展工程,在海洋、太空、网络空间等领域推出一批重大项目和举措,打造一批军民融合创新示范区,增强先进技术、产业产品、基础设施等军民共用的协调性。加强国防边海防基础设施建设。
深化国防动员领域改革,健全完善国防动员体制机制。加强以爱国主义为核心的全民国防教育,强化全民国防观念。加强后备力量建设,突出海上动员力量建设,增强基于打赢战争和服务国家大局需要的组织动员、快速反应、支援保障能力。加强现代化武装警察部队建设。加强人民防空工程建设和维护管理。加强对退役军人管理保障工作的组织领导,健全服务保障体系和相关政策制度。密切军政军民团结。党政军警民合力强边固防,大力推进政治安边、富民兴边、军事强边、外交睦边、科技控边,提高边境综合管控能力,维护边境地区安全稳定。增强新疆生产建设兵团综合实力和自我发展能力,加快向南发展,充分发挥维稳戍边功能。
第二十篇 强化规划实施保障
保障“十三五”规划有效实施,要在中国共产党的领导下,更好履行各级政府职责,最大程度地激发各类主体的活力和创造力,形成全党全国各族人民全面建成小康社会的强大合力。
第七十九章 发挥党的领导核心作用
坚持党总揽全局、协调各方,发挥各级党委(党组)领导核心作用,提高领导能力和水平,为实现“十三五”规划提供坚强保证。坚持党要管党、从严治党,以改革创新精神全面推进党的建设新的伟大工程,保持和发展党的先进性、纯洁性,提高党的执政能力,确保党始终成为中国特色社会主义事业的坚强领导核心。加强领导班子和干部队伍建设,完善政绩考核评价体系和奖惩机制,调动各级干部干事创业积极性、主动性、创造性。强化基层党组织整体功能,发挥战斗堡垒作用和党员先锋模范作用,更好带领群众全面建成小康社会。
注重发挥工会、共青团、妇联等群团组织的作用,巩固和发展最广泛的爱国统一战线,全面落实党的知识分子、民族、宗教、侨务等政策,充分发挥民主党派、工商联和无党派人士作用,最大限度凝聚全社会共识和力量,推进改革发展,维护社会和谐稳定。
第八十章 形成规划实施合力
明确政府主体责任,科学制定政策和配置公共资源,广泛动员全社会力量,共同推动规划顺利实施。
第一节 加强规划协调管理
加强统筹管理和衔接协调,形成以国民经济和社会发展总体规划为统领,专项规划、区域规划、地方规划、年度计划等为支撑的发展规划体系。国务院有关部门要组织编制一批国家级专项规划特别是重点专项规划,细化落实本规划提出的主要目标任务。地方规划要做好发展战略、主要目标、重点任务、重大工程项目与国家规划的衔接,切实贯彻落实国家规划的统一部署。加快出台发展规划法。
第二节 完善规划实施机制
各地区、各部门要加强对本规划实施的组织、协调和督导。开展规划实施情况动态监测和评估工作,把监测评估结果作为改进政府工作和绩效考核的重要依据,并依法向全国人民代表大会常务委员会报告规划实施情况,自觉接受人大监督。本规划确定的约束性指标以及重大工程、重大项目、重大政策和重要改革任务,要明确责任主体、实施进度要求,确保如期完成。对纳入本规划的重大工程项目,要简化审批核准程序,优先保障规划选址、土地供应和融资安排。发挥审计机关对推进规划实施的审计监督作用。密切关注形势变化和风险演化,坚持守住底线,做好应对困难复杂局面准备。需要对本规划进行调整时,由国务院提出调整方案,报全国人民代表大会常务委员会批准。
第三节 强化财力保障
加强财政预算与规划实施的衔接协调,在明晰各级政府支出责任的基础上,强化各级财政对规划实施的保障作用。中期财政规划和年度预算要结合本规划提出的目标任务和财力可能,合理安排支出规模和结构。加快政府投资立法。
第四节 充分调动全社会积极性
本规划提出的预期性指标和产业发展、结构调整等任务,主要依靠市场主体的自主行为实现。要激发全国各族人民参与规划实施、建设祖国的主人翁意识,充分发挥各级政府、社会各界的积极性、主动性和创造性,尊重基层首创精神,汇聚人民群众的力量和智慧,形成全体人民群策群力、共建共享的生动局面。
实现“十三五”时期发展目标,前景光明,任务繁重。全党全国各族人民要更加紧密地团结在以习近平同志为核心的党中央周围,高举中国特色社会主义伟大旗帜,坚定不移走中国特色社会主义道路,解放思想、实事求是,与时俱进、改革创新,万众一心、艰苦奋斗,共同夺取全面建成小康社会决胜阶段的伟大胜利!